0
MAX519
  • MAX519

MAX519

PRODUCTION

2-Wire, Serial, 8-Bit DACs with Rail-to-Rail Outputs Dual, Serial, Voltage-Output DAC in a SO Package

Analog Devices MAX519 Product Info

10 February 2026 10

Features

  • Single +5V Supply
  • Simple 2-Wire Serial Interface
  • I²C Compatible
  • Output Buffer Amplifiers Swing Rail-to-Rail
  • Space-Saving 8-pin DIP/SO Packages (MAX517/MAX518)
  • Reference Input Range Includes Both Supply Rails (MAX517/MAX519)
  • Power-On Reset Clears All Latches
  • 4µA Power-Down Mode

Part details & applications

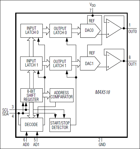
The MAX517/MAX518/MAX519 are 8-bit voltage output digital-to-analog converters (DACs) with a simple 2-wire serial interface that allows communication between multiple devices. They operate from a single 5V supply and their internal precision buffers allow the DAC outputs to swing rail-to-rail.

The MAX517 is a single DAC and the MAX518/MAX519 are dual DACs. The MAX518 uses the supply voltage as the reference for both DACs. The MAX517 has a reference input for its single DAC and each of the MAX519's two DACs has its own reference input.

The MAX517/MAX518/MAX519 feature a serial interface and internal software protocol, allowing communication at data rates up to 400kbps. The interface, combined with the double-buffered input configuration, allows the DAC registers of the dual devices to be updated individually or simultaneously. In addition, the devices can be put into a low-power shutdown mode that reduces supply current to 4µA. Power-on reset ensures the DAC outputs are at 0V when power is initially applied.

The MAX517/MAX518 are available in space-saving 8-pin DIP and SO packages. The MAX519 comes in 16-pin DIP and SO packages.

Applications

  • Automated Test Equipment (ATE)
  • Digital Gain and Offset Control
  • Industrial Process Controls
  • Minimum Component Analog Systems
  • Programmable Attenuators

Subscribe to Welllinkchips !
Your Name
* Email
Submit a request