0
MAX5137
  • MAX5137

MAX5137

PRODUCTION

Pin-/Software-Compatible, 16-/12-Bit, Voltage-Output DACs Industry's Smallest 16-Bit DAC with Pin-Programmable Zero or Midscale Power-Up

Analog Devices MAX5137 Product Info

10 February 2026 11

Features

  • 16-/12-Bit Resolution Available in a 4mm x 4mm, 24-Pin TQFN Package or 16-Pin TSSOP
  • Hardware-Selectable to Zero/Midscale DAC Output on Power-Up or Reset
  • Double-Buffered Input Registers
  • Active-Low LDAC Asynchronously Updates DAC Outputs Simultaneously
  • Active-Low READY Facilitates Daisy Chaining
  • High-Performance 10ppm/°C Internal Reference
  • Guaranteed Monotonic Over All Operating Conditions
  • Wide +2.7V to +5.25V Supply Range
  • Rail-to-Rail Buffered Output Operation
  • Low Gain Error (Less Than ±0.5%FS) and Offset (Less Than ±10mV)
  • 30MHz 3-Wire SPI-/QSPI-/MICROWIRE-/DSP-Compatible Serial Interface
  • CMOS-Compatible Inputs with Hysteresis
  • Low-Power Consumption (ISHDN = 2µA max)

Part details & applications

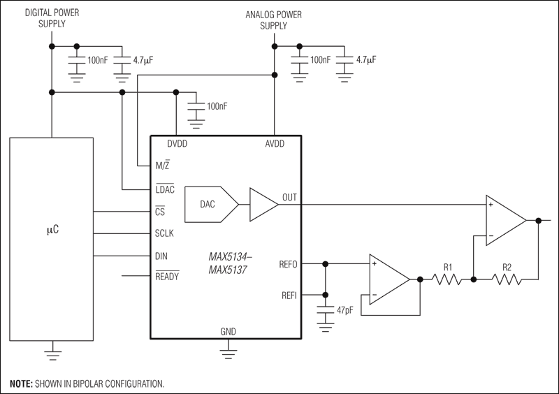
The MAX5134–MAX5137 is a family of pin-compatible and software-compatible 16-bit and 12-bit DACs. The MAX5134/MAX5135 are low-power, quad 16-/12-bit, buffered voltage-output, high-linearity DACs. The MAX5136/MAX5137 are low-power, dual 16-/12-bit, buffered voltage-output, high-linearity DACs. They use a precision internal reference or a precision external reference for rail-to-rail operation. The MAX5134–MAX5137 accept a wide +2.7V to +5.25V supply-voltage range to accommodate most low-power and low-voltage applications. These devices accept a 3-wire SPI-/QSPI-/MICROWIRE®-/DSP-compatible serial interface to save board space and reduce the complexity of optically isolated and transformer-isolated applications. The digital interface’s double-buffered hardware and software active-low LDAC provide simultaneous output updates. The serial interface features an active-low READY output for easy daisy-chaining of several MAX5134–MAX5137 devices and/or other compatible devices. The MAX5134–MAX5137 include a hardware input to reset the DAC outputs to zero or midscale upon power-up or reset, providing additional safety for applications that drive valves or other transducers that need to be off during power-up. The high linearity of the DACs makes these devices ideal for precision control and instrumentation applications. The MAX5134–MAX5137 are available in an ultra-small (4mm x 4mm), 24-pin TQFN package or a 16-pin TSSOP package. Both packages are specified over the -40°C to +105°C extended industrial temperature range.

Applications

  • Automatic Test Equipment
  • Automatic Tuning
  • Communication Systems
  • Data Acquisition
  • Gain and Offset Adjustment
  • Portable Instrumentation
  • Power-Amplifier Control
  • Process Control and Servo Loops
  • Programmable Voltage and Current Sources

Subscribe to Welllinkchips !
Your Name
* Email
Submit a request