0
MAX197
  • MAX197

MAX197

PRODUCTION

Multi-Range (±10V, ±5V, +10V, +5V), Single +5V, 12-Bit DAS with 8+4 Bus Interface ±17V Fault-Protected ADC with Software-Selectable Input Ranges

Analog Devices MAX197 Product Info

10 February 2026 16

Features

  • 12-Bit Resolution, 1/2LSB Linearity
  • Single +5V Operation
  • Software-Selectable Input Ranges: ±10V, ±5V, 0V to 10V, 0V to 5V
  • Fault-Protected Input Multiplexer (±16.5V)
  • 8 Analog Input Channels
  • 6µs Conversion Time, 100ksps Sampling Rate
  • Internal or External Acquisition Control
  • Internal 4.096V or External Reference
  • Two Power-Down Modes
  • Internal or External Clock

Part details & applications

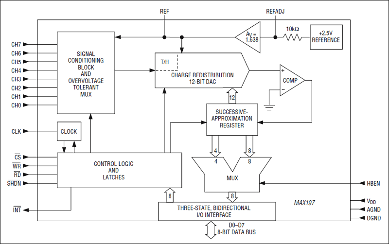
The MAX197 multi-range, 12-bit data-acquisition system (DAS) requires only a single +5V supply for operation, yet accepts signals at its analog inputs that may span both above the power-supply rail and below ground. This system provides 8 analog input channels that are independently software programmable for a variety of ranges: ±10V, ±5V, 0V to +10V, or 0V to +5V. This increases effective dynamic range to 14 bits, and provides the user flexibility to interface 4mA-to-20mA, ±12V, and ±15V powered sensors to a single +5V system. In addition, the converter is overvoltage tolerant to ±16.5V; a fault condition on any channel does not affect the conversion result of the selected channel. Other features include a 5MHz bandwidth track/hold, a 100ksps throughput rate, software-selectable internal or external clock and acquisition, 8+4 parallel interface, and an internal 4.096V or an external reference.

A hardware active-low SHDN pin and two programmable power-down modes (STBYPD, FULLPD) are provided for low-current shutdown between conversions. In STBYPD mode, the reference buffer remains active, eliminating start-up delays.

The MAX197 employs a standard microprocessor (µP) interface. A three-state data I/O port is configured to operate with 8-bit data buses, and data-access and bus-release timing specifications are compatible with most popular µPs. All logic inputs and outputs are TTL/CMOS compatible.

The MAX197 is available in 28-pin DIP, wide SO, SSOP, and ceramic SB packages.

For a different combination of ranges (±4V, ±2V, 0V to 4V, 0V to 2V), refer to the MAX199 data sheet. For 12-bit bus interface, refer to the MAX196 and MAX198 data sheets.

Applications

  • Automated Test Equipment (ATE)
  • Data Acquisition
  • Industrial Controls Systems
  • Medical Instruments
  • Robotics
  • Telecomm

Subscribe to Welllinkchips !
Your Name
* Email
Submit a request