0
MAX15034
  • MAX15034

MAX15034

PRODUCTION

Configurable, Single-/Dual-Output, Synchronous Buck Controller for High-Current Applications Dual Converter Configurable for 25A Per Output or a Single 50A Output

Analog Devices MAX15034 Product Info

10 February 2026 8

Features

  • 4.75V to 5.5V or 5V to 28V Input
  • Dual-Output Synchronous Buck Controller
  • Configurable for Two Separate Outputs (25A) or One Single Output (50A)
  • Average Current-Mode Control with Accurate Adjustable Current Limit
  • 180° Interleaved Operation Reduces Size of Input Filter Capacitors
  • Limits Reverse Current Sinking When Operated in Parallel Mode
  • Each Output is Adjustable from 0.61V to 5.5V
  • Independently Programmable Adaptive Voltage Positioning
  • Monotonic Startup into Prebiased Outputs
  • Independent Shutdown for Each Output
  • 100kHz to 1MHz per Phase Programmable Switching Frequency
  • Oscillator Frequency Synchronization from 200kHz to 2MHz
  • Digital Soft-Start on Outputs
  • Hiccup-Mode Overcurrent Protection
  • Overtemperature Shutdown
  • Thermally Enhanced 28-Pin TSSOP Package Capable of Dissipating 2.1W

Part details & applications

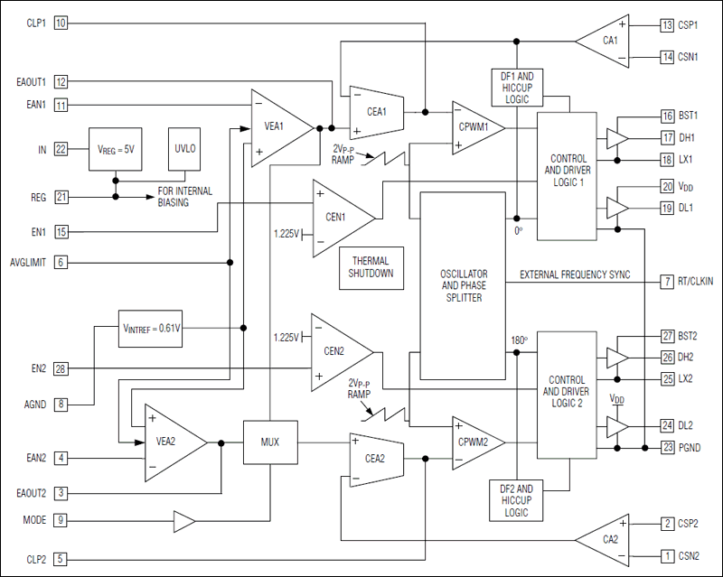
The MAX15034 two-phase, configurable single- or dual-output buck controller has an input voltage range of 4.75V to 5.5V or 5V to 28V. A mode select input allows for a dual-output supply or connecting two phases together for a single-output, high-current supply. Each output channel of the MAX15034 drives n-channel MOSFETs and is capable of providing more than 25A of load current. The MAX15034 uses average current-mode control with a switching frequency up to 1MHz per phase where each phase is 180° out of phase with respect to the other. Out-of-phase operation results in significantly reduced input capacitor ripple current and output voltage ripple in dual-phase, single-output voltage applications. Each controller has its own high-performance current and voltage-error amplifier that can be compensated for optimum output filter L-C values and transient response.

The MAX15034 offers two enable inputs with accurate turn-on thresholds to allow for output voltage sequencing of the two outputs. The device's switching frequency can be programmed from 100kHz to 1MHz with an external resistor. The MAX15034 can be synchronized to an external clock. Each output voltage is adjustable from 0.61V to 5.5V. Additional features include thermal shutdown and hiccup-mode, short-circuit protection. Use the MAX15034 with adaptive voltage positioning for applications that require a fast transient response or accurate output voltage regulation.

The MAX15034 is available in a thermally enhanced 28-pin TSSOP package capable of dissipating 2.1W. The device is rated for operation over the -40°C to +125°C automotive temperature range.

Applications

  • Graphics Cards
  • High-End Computers/Workstations/Servers
  • Networking Systems
  • Point-of-Load High-Current/High-Density Telecom DC-DC Regulators
  • RAID Systems

Subscribe to Welllinkchips !
Your Name
* Email
Submit a request