0
UCC5390-Q1
  • UCC5390-Q1
  • UCC5390-Q1
  • UCC5390-Q1

UCC5390-Q1

ACTIVE

Automotive 17-A 5kv RMS single channel isolated gate driver

Texas Instruments UCC5390-Q1 Product Info

1 April 2026 0

Parameters

Number of channels

1

Isolation rating

Reinforced

Power switch

IGBT, MOSFET, SiCFET

Withstand isolation voltage (VISO) (Vrms)

5000

Working isolation voltage (VIOWM) (Vrms)

1500

Transient isolation voltage (VIOTM) (VPK)

7000

Peak output current (A)

17

Peak output current (source) (typ) (A)

17

Peak output current (sink) (typ) (A)

17

Features

UVLO reference to ground

Output VCC/VDD (min) (V)

13.2

Output VCC/VDD (max) (V)

33

Input supply voltage (min) (V)

3

Input supply voltage (max) (V)

15

Propagation delay time (µs)

0.065

Input threshold

CMOS

Operating temperature range (°C)

-40 to 125

Rating

Automotive

Bootstrap supply voltage (max) (V)

2121

Rise time (ns)

26

Fall time (ns)

22

Undervoltage lockout (typ) (V)

12

TI functional safety category

Functional Safety-Capable

Package

SOIC (DWV)-8-67.275 mm² 5.85 x 11.5

Features

  • 5kVRMS single channel isolated gate driver
  • AEC-Q100 qualified for automotive applications
    • Temperature grade 1
    • HBM ESD classification level H2
    • CDM ESD classification level C6
  • Functional Safety Quality-Managed
  • 12V UVLO referenced to GND2
  • 8-pin DWV (8.5mm creepage) package
  • 60ns (typical) propagation delay
  • Small part-to-part skew in propagation delay
  • 100V/ns minimum CMTI
  • 10A minimum peak current
  • 3V to 15V input supply voltage
  • Up to 33V driver supply voltage
  • Negative 5V handling capability on input pins
  • Safety-related certifications:
    • 7000VPK isolation (DWV) per DIN V VDE V 0884-11:2017-01 (planned)
    • 5000VRMS (DWV) isolation rating for 1 minute per UL 1577
    • CQC Certification per GB4943.1-2011
  • CMOS inputs
  • Operating junction temperature: –40°C to +150°C
  • 5kVRMS single channel isolated gate driver
  • AEC-Q100 qualified for automotive applications
    • Temperature grade 1
    • HBM ESD classification level H2
    • CDM ESD classification level C6
  • Functional Safety Quality-Managed
  • 12V UVLO referenced to GND2
  • 8-pin DWV (8.5mm creepage) package
  • 60ns (typical) propagation delay
  • Small part-to-part skew in propagation delay
  • 100V/ns minimum CMTI
  • 10A minimum peak current
  • 3V to 15V input supply voltage
  • Up to 33V driver supply voltage
  • Negative 5V handling capability on input pins
  • Safety-related certifications:
    • 7000VPK isolation (DWV) per DIN V VDE V 0884-11:2017-01 (planned)
    • 5000VRMS (DWV) isolation rating for 1 minute per UL 1577
    • CQC Certification per GB4943.1-2011
  • CMOS inputs
  • Operating junction temperature: –40°C to +150°C

Description

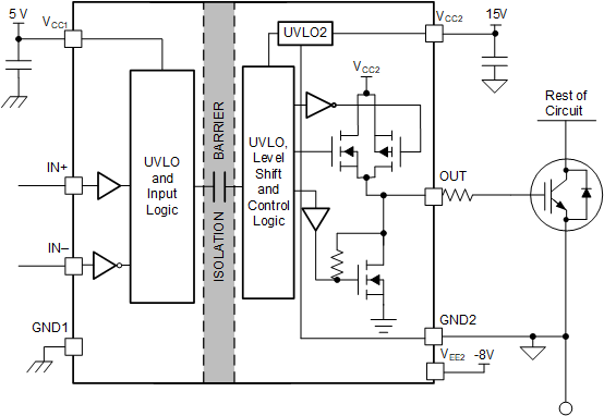
The UCC5390-Q1 is a single-channel, isolated gate driver with 10A source and 10A sink peak current designed to drive MOSFETs, IGBTs, and SiC MOSFETs. The UCC5390-Q1 has its UVLO2 referenced to GND2, which facilitates bipolar supplies and optimizes SiC and IGBT switching behavior and robustness.

The UCC5390-Q1 is available in 8.5mm SOIC-8 (DWV) package and can support isolation voltage up to 5kVRMS. The input side is isolated from the output side with SiO2 capacitive isolation technology with longer than 40 years isolation barrier lifetime. With its high drive strength and true UVLO detection, this device is a good fit for driving IGBTs and SiC MOSFETs in applications such as on-board chargers and traction inverters.

Compared to an optocoupler, the UCC5390-Q1 has lower part-to-part skew, lower propagation delay, higher operating temperature, and higher CMTI.

The UCC5390-Q1 is a single-channel, isolated gate driver with 10A source and 10A sink peak current designed to drive MOSFETs, IGBTs, and SiC MOSFETs. The UCC5390-Q1 has its UVLO2 referenced to GND2, which facilitates bipolar supplies and optimizes SiC and IGBT switching behavior and robustness.

The UCC5390-Q1 is available in 8.5mm SOIC-8 (DWV) package and can support isolation voltage up to 5kVRMS. The input side is isolated from the output side with SiO2 capacitive isolation technology with longer than 40 years isolation barrier lifetime. With its high drive strength and true UVLO detection, this device is a good fit for driving IGBTs and SiC MOSFETs in applications such as on-board chargers and traction inverters.

Compared to an optocoupler, the UCC5390-Q1 has lower part-to-part skew, lower propagation delay, higher operating temperature, and higher CMTI.

Subscribe to Welllinkchips !
Your Name
* Email
Submit a request