0
UCC2893
  • UCC2893
  • UCC2893
  • UCC2893

UCC2893

ACTIVE

110-V active clamp current mode PWM controller with N-channel clamp FET and 0.75V CS threshold

Texas Instruments UCC2893 Product Info

1 April 2026 0

Parameters

Topology

Active-clamp forward, Flyback, Forward

Control mode

Current

Features

High-voltage startup, Input line monitor, Multi-topology, Programmable slope compensation, Soft start, Soft switching, Supports NFET clamp

Duty cycle (max) (%)

100

Package

SOIC (D)-16-59.4 mm² 9.9 x 6

Features

  • Low Output Jitter
  • Soft-Stop Shutdown of MAIN and AUX
  • Ideal for Active Clamp/Reset Forward, Flyback Converters
  • Provides Complementary Auxiliary Driver with Programmable Deadtime (Turn-On Delay) between AUX and MAIN Switches
  • Peak Current-Mode Control with Cycle-by-Cycle Current Limiting
  • 110-V Input Startup Regulator on UCC2891/3
  • TrueDrive™ 2-A Sink, 2-A Source Outputs
  • Accurate Line UV and Line OV Threshold
  • Programmable Slope Compensation
  • 1.0-MHz Synchronizable Oscillator
  • Precise Programmable Maximum Duty Cycle
  • Programmable Soft Start
  • APPLICATIONS
    • 150-W to 700-W SMPS
    • High-Efficiency, Low EMI/RFI Off-Line or DC/DC Converters
    • Server, 48-V Telecom, Datacom
    • High Power Adapter, LCD-TV and PDP-TV

  • Low Output Jitter
  • Soft-Stop Shutdown of MAIN and AUX
  • Ideal for Active Clamp/Reset Forward, Flyback Converters
  • Provides Complementary Auxiliary Driver with Programmable Deadtime (Turn-On Delay) between AUX and MAIN Switches
  • Peak Current-Mode Control with Cycle-by-Cycle Current Limiting
  • 110-V Input Startup Regulator on UCC2891/3
  • TrueDrive™ 2-A Sink, 2-A Source Outputs
  • Accurate Line UV and Line OV Threshold
  • Programmable Slope Compensation
  • 1.0-MHz Synchronizable Oscillator
  • Precise Programmable Maximum Duty Cycle
  • Programmable Soft Start
  • APPLICATIONS
    • 150-W to 700-W SMPS
    • High-Efficiency, Low EMI/RFI Off-Line or DC/DC Converters
    • Server, 48-V Telecom, Datacom
    • High Power Adapter, LCD-TV and PDP-TV

Description

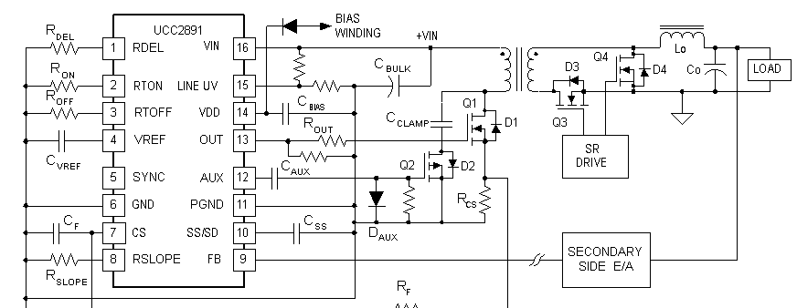
The UCC2891/2/3/4 family of PWM controllers is designed to simplify implementation of the various active clamp/reset switching power topologies.

The UCC289x is a peak current-mode, fixedfrequency, high-performance pulse width modulator. It includes the logic and the drive capability for the auxiliary switch with a simple method of programming the critical delays for proper active clamp operation.

The UCC2891/3 includes a 110-V start-up regulator for initial start-up and to provide keep-alive power during stand-by.

Additional features include an internal programmable slope compensation circuit, precise DMAX limit, and a single resistor programmable synchronizable oscillator. An accurate line monitoring function also programs the converterx92s ON and OFF transitions with regard to the bulk input voltage. Along with the UCC2897, this UCC289x family allows the power supply designer to eliminate many of the external components, reducing the size and complexity of the design.

The UCC2891/2/3/4 family of PWM controllers is designed to simplify implementation of the various active clamp/reset switching power topologies.

The UCC289x is a peak current-mode, fixedfrequency, high-performance pulse width modulator. It includes the logic and the drive capability for the auxiliary switch with a simple method of programming the critical delays for proper active clamp operation.

The UCC2891/3 includes a 110-V start-up regulator for initial start-up and to provide keep-alive power during stand-by.

Additional features include an internal programmable slope compensation circuit, precise DMAX limit, and a single resistor programmable synchronizable oscillator. An accurate line monitoring function also programs the converterx92s ON and OFF transitions with regard to the bulk input voltage. Along with the UCC2897, this UCC289x family allows the power supply designer to eliminate many of the external components, reducing the size and complexity of the design.