0
UCC28742
  • UCC28742
  • UCC28742

UCC28742

ACTIVE

High-Efficiency Flyback Controller with 1% Output regulation accuracy

Texas Instruments UCC28742 Product Info

1 April 2026 0

Parameters

Topology

Flyback

Control mode

Secondary-side regulation

Features

Current limiting, DCM, Light load efficiency, Overcurrent protection, Overvoltage protection, Quasi-Resonant, Secondary-side regulated, Soft start, USB C/PD compatible, Valley switching

Duty cycle (max) (%)

99

Package

SOT-23 (DBV)-6-8.12 mm² 2.9 x 2.8

Features

  • Opto-Coupled Feedback Enables up to 1% Regulation
  • Accurate Current Limit with Overload Timeout Protection and Delayed Hiccup Response
  • Resonant-Ring Valley-Switching Operation for Highest Overall Efficiency
  • 80-kHz Maximum Switching Frequency
  • Frequency Dithering to Ease EMI Compliance
  • Clamped Gate-Drive Output for MOSFET
  • Ultra-Low Start-Up Current and Large VDD Hysteresis
    • High Value Start-Up Resistor
    • Low Bias Capacitance
  • Fault Protections
    • Input Low Line
    • Output Over-Voltage
    • Over-Current
    • Short-Circuit
  • SOT23-6 Package
  • Create a Custom Design Using the UCC28742 with the WEBENCH® Power Designer
  • Opto-Coupled Feedback Enables up to 1% Regulation
  • Accurate Current Limit with Overload Timeout Protection and Delayed Hiccup Response
  • Resonant-Ring Valley-Switching Operation for Highest Overall Efficiency
  • 80-kHz Maximum Switching Frequency
  • Frequency Dithering to Ease EMI Compliance
  • Clamped Gate-Drive Output for MOSFET
  • Ultra-Low Start-Up Current and Large VDD Hysteresis
    • High Value Start-Up Resistor
    • Low Bias Capacitance
  • Fault Protections
    • Input Low Line
    • Output Over-Voltage
    • Over-Current
    • Short-Circuit
  • SOT23-6 Package
  • Create a Custom Design Using the UCC28742 with the WEBENCH® Power Designer

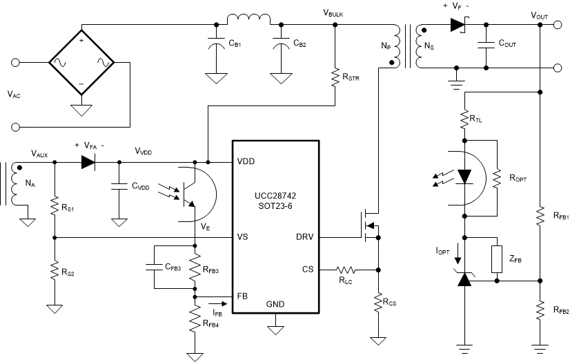
Description

The UCC28742 off-line flyback controller is a highly integrated, 6-pin secondary-side regulated PWM controller for efficient AC-to-DC power supplies. It is an isolated-flyback power-supply controller that provides Constant-Voltage (CV) using an optical coupler to improve transient response to large-load steps. This device processes information from opto-coupled feedback and an auxiliary flyback winding for high-performance control of output voltage and current.

The UCC28742 employs advanced control algorithms to achieve high operating efficiency and performance. The drive output interfaces to a MOSFET power switch. Discontinuous conduction mode (DCM) with valley-switching reduces switching losses. Modulation of switching frequency and primary current-peak amplitude (FM and AM) keeps the conversion efficiency high across the entire load and line ranges.

The controller has a maximum switching frequency of 80 kHz and always maintains control of the peak-primary current in the transformer. A minimum switching frequency of 200 Hz facilitates the achievement of low no-load input power.

The UCC28742 off-line flyback controller is a highly integrated, 6-pin secondary-side regulated PWM controller for efficient AC-to-DC power supplies. It is an isolated-flyback power-supply controller that provides Constant-Voltage (CV) using an optical coupler to improve transient response to large-load steps. This device processes information from opto-coupled feedback and an auxiliary flyback winding for high-performance control of output voltage and current.

The UCC28742 employs advanced control algorithms to achieve high operating efficiency and performance. The drive output interfaces to a MOSFET power switch. Discontinuous conduction mode (DCM) with valley-switching reduces switching losses. Modulation of switching frequency and primary current-peak amplitude (FM and AM) keeps the conversion efficiency high across the entire load and line ranges.

The controller has a maximum switching frequency of 80 kHz and always maintains control of the peak-primary current in the transformer. A minimum switching frequency of 200 Hz facilitates the achievement of low no-load input power.

Subscribe to Welllinkchips !
Your Name
* Email
Submit a request