0
TPS25830-Q1
  • TPS25830-Q1
  • TPS25830-Q1
  • TPS25830-Q1
  • TPS25830-Q1

TPS25830-Q1

ACTIVE

USB Type-C® and SDP/CDP charge port converter with short to BATT protection and cable compens

Texas Instruments TPS25830-Q1 Product Info

1 April 2026 0

Parameters

Function

Type-C, USB2, USB3

Type

CC controller, DC/DC converter

Power role

Source

Rating

Automotive

Internal power path

5 V 3 A

Data role

DFP

Alternate mode

No

External power-path control

No

TI functional safety category

Functional Safety-Capable

Operating temperature range (°C)

-40 to 125

Package

VQFN (RHB)-32-25 mm² 5 x 5

Features

  • AEC-Q100 Qualified for automotive applications:
    • Temperature grade 1: –40°C to +125°C, TA
    • HBM ESD classification level H2
    • CDM ESD classification level C5
  • Functional Safety-Capable
    • Documentation available to aid functional safety system design
  • Synchronous buck DC/DC regulator
    • Input voltage range: 4.5 V to 36 V
    • Output current: 3.5 A
    • 5.1-V output voltage with ±1% accuracy
    • Current mode control
    • Adjustable frequency: 300 kHz to 2.2 MHz
    • Frequency synchronization to external clock
    • FPWM with spread-spectrum dithering
    • Internal compensation for ease of use
  • Compliant to USB-IF standards
    • USB Type-C Rev 1.3
      • CC logic, VCONN source and discharge
      • USB cable polarity detection (POL)
    • CDP/SDP mode per USB BC1.2
    • Automatic DCP modes (TPS25831-Q1 only)
      • DCP shorted mode and YD/T 1591-2009
      • 2.7-V divider 3 mode
      • 1.2-V mode
  • Optimized for USB power and communication
    • User-programmable USB current limit
    • Cable droop compensation up to 1.5 V
    • High bandwidth data switches on DP and DM (TPS25830-Q1 only)
    • NTC input for intelligent thermal management (TPS25831-Q1 only)
  • Integrated protection
    • VBUS Short-to-VBAT protection
    • DP_IN and DM_IN Short-to-VBAT and VBUS
    • CC1 and CC2 Short-to-VBAT protection
    • DP_IN, DM_IN, CCx IEC 61000-4-2 rated
      • ±-8kV contact and ±15-kV air discharge
  • Fault flag reports
  • 32-pin QFN package with wettable flank
  • AEC-Q100 Qualified for automotive applications:
    • Temperature grade 1: –40°C to +125°C, TA
    • HBM ESD classification level H2
    • CDM ESD classification level C5
  • Functional Safety-Capable
    • Documentation available to aid functional safety system design
  • Synchronous buck DC/DC regulator
    • Input voltage range: 4.5 V to 36 V
    • Output current: 3.5 A
    • 5.1-V output voltage with ±1% accuracy
    • Current mode control
    • Adjustable frequency: 300 kHz to 2.2 MHz
    • Frequency synchronization to external clock
    • FPWM with spread-spectrum dithering
    • Internal compensation for ease of use
  • Compliant to USB-IF standards
    • USB Type-C Rev 1.3
      • CC logic, VCONN source and discharge
      • USB cable polarity detection (POL)
    • CDP/SDP mode per USB BC1.2
    • Automatic DCP modes (TPS25831-Q1 only)
      • DCP shorted mode and YD/T 1591-2009
      • 2.7-V divider 3 mode
      • 1.2-V mode
  • Optimized for USB power and communication
    • User-programmable USB current limit
    • Cable droop compensation up to 1.5 V
    • High bandwidth data switches on DP and DM (TPS25830-Q1 only)
    • NTC input for intelligent thermal management (TPS25831-Q1 only)
  • Integrated protection
    • VBUS Short-to-VBAT protection
    • DP_IN and DM_IN Short-to-VBAT and VBUS
    • CC1 and CC2 Short-to-VBAT protection
    • DP_IN, DM_IN, CCx IEC 61000-4-2 rated
      • ±-8kV contact and ±15-kV air discharge
  • Fault flag reports
  • 32-pin QFN package with wettable flank

Description

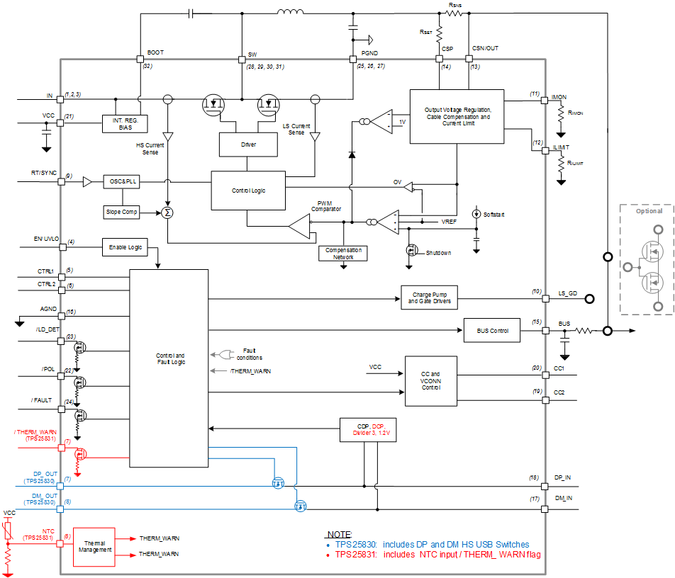
The TPS2583x-Q1 is a USB Type-C and BC1.2 charging port controller that includes a synchronous DC/DC converter. With cable droop compensation, the VBUS voltage remains constant regardless of load current, ensuring connected portable devices are charged at optimal current and voltage.

The TPS2583x-Q1 also integrates short-to-battery protection on VBUS, CC1, CC2, DM_IN and DP_IN pins. These pins can withstand voltage up to 18 V.

The TPS25830-Q1 includes high bandwidth analog switches for DP and DM pass-through, while the TPS25831-Q1 includes a thermistor input pin and thermal warning flag for user programmable thermal overload protection.

The TPS2583x-Q1 is a USB Type-C and BC1.2 charging port controller that includes a synchronous DC/DC converter. With cable droop compensation, the VBUS voltage remains constant regardless of load current, ensuring connected portable devices are charged at optimal current and voltage.

The TPS2583x-Q1 also integrates short-to-battery protection on VBUS, CC1, CC2, DM_IN and DP_IN pins. These pins can withstand voltage up to 18 V.

The TPS25830-Q1 includes high bandwidth analog switches for DP and DM pass-through, while the TPS25831-Q1 includes a thermistor input pin and thermal warning flag for user programmable thermal overload protection.

Subscribe to Welllinkchips !
Your Name
* Email
Submit a request