0
TCA9539A-Q1
  • TCA9539A-Q1
  • TCA9539A-Q1
  • TCA9539A-Q1

TCA9539A-Q1

ACTIVE

Automotive 16-bit 1.65 to 5.5V I²C/SMBus I/O expander with interrupt, reset and config registers

Texas Instruments TCA9539A-Q1 Product Info

1 April 2026 2

Parameters

Number of I/Os

16

Features

Configuration registers, Interrupt pin, Reset pin

Supply voltage (min) (V)

1.65

Supply voltage (max) (V)

5.5

Addresses

4

Rating

Automotive

Frequency (max) (MHz)

0.4

Operating temperature range (°C)

-40 to 125

Package

TSSOP (PW)-24-49.92 mm² 7.8 x 6.4

Features

  • AEC-Q100 Qualified for automotive applications
    • Temperature grade 1: –40°C to +125°C, TA
  • Functional Safety-Capable
  • I2C to parallel port expander
  • Open-drain active-low interrupt output
  • Active-low reset input
  • 5V tolerant input and output ports
  • Compatible with most microcontrollers
  • 400kHz Fast I2C bus
  • Polarity inversion register
  • Internal power-on reset
  • No glitch on power up
  • Address by two hardware address pins for use of up to four devices
  • Latched outputs for directly driving LEDs
  • Latch-up performance exceeds 100mA Per JESD 78, class II
  • ESD protection exceeds JESD 22
    • 2000V Human-body model (A114-A)
    • 1000V Charged-device model (C101)
  • AEC-Q100 Qualified for automotive applications
    • Temperature grade 1: –40°C to +125°C, TA
  • Functional Safety-Capable
  • I2C to parallel port expander
  • Open-drain active-low interrupt output
  • Active-low reset input
  • 5V tolerant input and output ports
  • Compatible with most microcontrollers
  • 400kHz Fast I2C bus
  • Polarity inversion register
  • Internal power-on reset
  • No glitch on power up
  • Address by two hardware address pins for use of up to four devices
  • Latched outputs for directly driving LEDs
  • Latch-up performance exceeds 100mA Per JESD 78, class II
  • ESD protection exceeds JESD 22
    • 2000V Human-body model (A114-A)
    • 1000V Charged-device model (C101)

Description

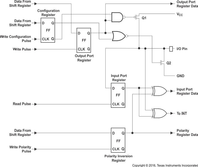
The TCA9539A-Q1 is a 24-pin device that provides 16 bits of general purpose parallel input and output (I/O) expansion for the two-line bidirectional I2C bus (or SMBus protocol). The device can operate with a power supply voltage (VCC) range from 1.65V to 5.5V. The device supports 100kHz (I2C Standard mode) and 400kHz (I2C Fast mode) clock frequencies. I/O expanders such as the device provide a simple solution when additional I/Os are needed for switches, sensors, push-buttons, LEDs, fans, and other similar devices.

The features of the device include an interrupt that is generated on the INT pin when an input port changes state. The A0 and A1 hardware selectable address pins allow up to four devices on the same I2C bus. The device can be reset to its default state by cycling the power supply and causing a power-on reset. Also, the device has a hardware RESET pin that can be used to reset the device to its default state.

The TCA9539A-Q1 I2C I/O expander is qualified for automotive applications.

The TCA9539A-Q1 is a 24-pin device that provides 16 bits of general purpose parallel input and output (I/O) expansion for the two-line bidirectional I2C bus (or SMBus protocol). The device can operate with a power supply voltage (VCC) range from 1.65V to 5.5V. The device supports 100kHz (I2C Standard mode) and 400kHz (I2C Fast mode) clock frequencies. I/O expanders such as the device provide a simple solution when additional I/Os are needed for switches, sensors, push-buttons, LEDs, fans, and other similar devices.

The features of the device include an interrupt that is generated on the INT pin when an input port changes state. The A0 and A1 hardware selectable address pins allow up to four devices on the same I2C bus. The device can be reset to its default state by cycling the power supply and causing a power-on reset. Also, the device has a hardware RESET pin that can be used to reset the device to its default state.

The TCA9539A-Q1 I2C I/O expander is qualified for automotive applications.

Subscribe to Welllinkchips !
Your Name
* Email
Submit a request