0
UCC28633
  • UCC28633
  • UCC28633
  • UCC28633
  • UCC28633

UCC28633

ACTIVE

High power Flyback controller with PSR, peak power mode, X-Cap discharge, Adj CC limit, freq dither

Texas Instruments UCC28633 Product Info

1 April 2026 0

Parameters

Topology

Flyback

Control mode

Primary-side regulation

Features

CCM, DCM, High-voltage startup, Overvoltage protection, Primary-side regulated, Secondary Side Wake-up, Soft start

Duty cycle (max) (%)

70

Package

SOIC (D)-7-29.4 mm² 4.9 x 6

Features

  • High-Power, Primary-Side CV/CC Regulation
  • Continuous Conduction Mode (CCM) and Discontinuous Conduction Mode (DCM) Operation
  • Built-In 700-V Start-Up Current Source
  • Active X-Capacitor Discharge (UCC28630 and UCC28633)
  • Adjustable Constant-Current (CC) Mode Limiting (except for UCC28630)
  • High Gate Drive Current 1-A Source and 2-A Sink
  • Low Power Modes for <30-mW System Standby
  • Best-In-Class Light Load (10%) Efficiency >85%
  • PSR design with no opto-coupler - can meet high CM isolation & surge requirements
  • VDD OVP for independent indirect output OV under open-feedback fault conditions
  • Peak-Power Mode for Transient Overload
  • Shutdown Pin Interface for External NTC
  • Protections: Overvoltage, Overcurrent, Over-Temperature, Overload Timer (UCC28630), AC Line UV, Brownout and Pin Protections
  • Frequency Dither to Ease EMI Compliance (except the UCC28632)
  • Create a Custom Design Using the UCC2863x With the WEBENCH® Power Designer
  • High-Power, Primary-Side CV/CC Regulation
  • Continuous Conduction Mode (CCM) and Discontinuous Conduction Mode (DCM) Operation
  • Built-In 700-V Start-Up Current Source
  • Active X-Capacitor Discharge (UCC28630 and UCC28633)
  • Adjustable Constant-Current (CC) Mode Limiting (except for UCC28630)
  • High Gate Drive Current 1-A Source and 2-A Sink
  • Low Power Modes for <30-mW System Standby
  • Best-In-Class Light Load (10%) Efficiency >85%
  • PSR design with no opto-coupler - can meet high CM isolation & surge requirements
  • VDD OVP for independent indirect output OV under open-feedback fault conditions
  • Peak-Power Mode for Transient Overload
  • Shutdown Pin Interface for External NTC
  • Protections: Overvoltage, Overcurrent, Over-Temperature, Overload Timer (UCC28630), AC Line UV, Brownout and Pin Protections
  • Frequency Dither to Ease EMI Compliance (except the UCC28632)
  • Create a Custom Design Using the UCC2863x With the WEBENCH® Power Designer

Description

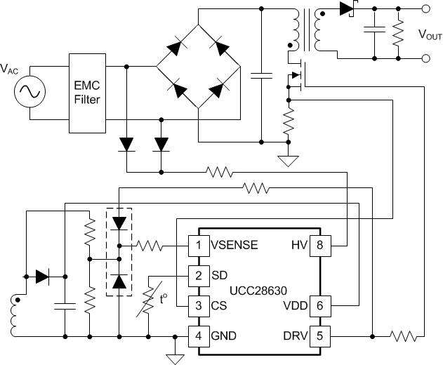
The UCC2863x targets high-power, primary-side regulated flyback converters. The ability to operate in both CCM and DCM make the device suitable for applications with a wide power range. The peak power mode allows transient peak power delivery up to 200% of nominal rating, with only a 25% peak current increase, maximizing transformer utilization.

The transformer bias winding is used to sense output voltage for regulation, and for low-loss input voltage sensing. Advanced sampling techniques allow CCM operation, and deliver excellent output voltage regulation performance for opto-coupler-less designs at power levels of 100 W and above.

A high-voltage current source enables fast and efficient start-up. Advanced light-load modes are deployed to reduce both controller and system power consumption at no load and light load. These modes enable potential system designs to meet 30-mW no-load power for power designs up to 30 W nominal, 60 W peak.

The device has been designed for ease-of-use and incorporates many features to enable a wide range of designs. Extensive protection features are included to simplify system design.

See the Device Comparison Table for details.

The UCC2863x targets high-power, primary-side regulated flyback converters. The ability to operate in both CCM and DCM make the device suitable for applications with a wide power range. The peak power mode allows transient peak power delivery up to 200% of nominal rating, with only a 25% peak current increase, maximizing transformer utilization.

The transformer bias winding is used to sense output voltage for regulation, and for low-loss input voltage sensing. Advanced sampling techniques allow CCM operation, and deliver excellent output voltage regulation performance for opto-coupler-less designs at power levels of 100 W and above.

A high-voltage current source enables fast and efficient start-up. Advanced light-load modes are deployed to reduce both controller and system power consumption at no load and light load. These modes enable potential system designs to meet 30-mW no-load power for power designs up to 30 W nominal, 60 W peak.

The device has been designed for ease-of-use and incorporates many features to enable a wide range of designs. Extensive protection features are included to simplify system design.

See the Device Comparison Table for details.

Subscribe to Welllinkchips !
Your Name
* Email
Submit a request