0
UCC27714
  • UCC27714
  • UCC27714

UCC27714

ACTIVE

4-A, 600-V half bridge gate driver

Texas Instruments UCC27714 Product Info

1 April 2026 0

Parameters

Bootstrap supply voltage (max) (V)

600

Power switch

IGBT, MOSFET

Input supply voltage (min) (V)

10

Input supply voltage (max) (V)

17

Peak output current (A)

4

Operating temperature range (°C)

-40 to 150

Undervoltage lockout (typ) (V)

10

Rating

Catalog

Propagation delay time (µs)

0.09

Rise time (ns)

15

Fall time (ns)

15

Iq (mA)

0.3

Input threshold

CMOS, TTL

Channel input logic

Noninverting

Switch node voltage (V)

-8

Features

Enable

Driver configuration

CMOS compatible, Dual, Noninverting, TTL compatible

Package

SOIC (D)-14-51.9 mm² 8.65 x 6

Features

  • High-Side, Low-Side Configuration, with Independent Inputs
  • Fully Operational up to 600 V (HS Pin)
  • Floating Channel Designed for Bootstrap Operation
  • Peak Output Current Capability of 4-A Sink 4-A Source at VDD = 15 V
  • Best-In-Class Propagation Delay (125-ns Maximum)
  • Best-In-Class Delay Matching (20-ns Maximum)
  • TTL and CMOS Compatible Input Logic
  • VDD Bias Supply Range of 10 V to 20 V
  • Bias UVLO Protection for Both Channels
  • Rail-to-Rail Drive
  • Robust Operation Under Negative Voltage Transients
  • High dv/dt Immunity (HS Pin)
  • Separated Grounds for Logic (VSS) and Driver (COM) with Capability to Sustain Voltage Difference
  • Optional Enable Function (Pin 4)
  • Outputs Held in LOW when Inputs Floating
  • Inputs and Enable Pin Voltage Levels Not Restricted by VDD Pin Bias Supply Voltage
  • High and Low Voltage Pins Separated for Maximum Creepage and Clearance
  • Negative Voltage Handling Capability on Input and Enable Pins
  • High-Side, Low-Side Configuration, with Independent Inputs
  • Fully Operational up to 600 V (HS Pin)
  • Floating Channel Designed for Bootstrap Operation
  • Peak Output Current Capability of 4-A Sink 4-A Source at VDD = 15 V
  • Best-In-Class Propagation Delay (125-ns Maximum)
  • Best-In-Class Delay Matching (20-ns Maximum)
  • TTL and CMOS Compatible Input Logic
  • VDD Bias Supply Range of 10 V to 20 V
  • Bias UVLO Protection for Both Channels
  • Rail-to-Rail Drive
  • Robust Operation Under Negative Voltage Transients
  • High dv/dt Immunity (HS Pin)
  • Separated Grounds for Logic (VSS) and Driver (COM) with Capability to Sustain Voltage Difference
  • Optional Enable Function (Pin 4)
  • Outputs Held in LOW when Inputs Floating
  • Inputs and Enable Pin Voltage Levels Not Restricted by VDD Pin Bias Supply Voltage
  • High and Low Voltage Pins Separated for Maximum Creepage and Clearance
  • Negative Voltage Handling Capability on Input and Enable Pins

Description

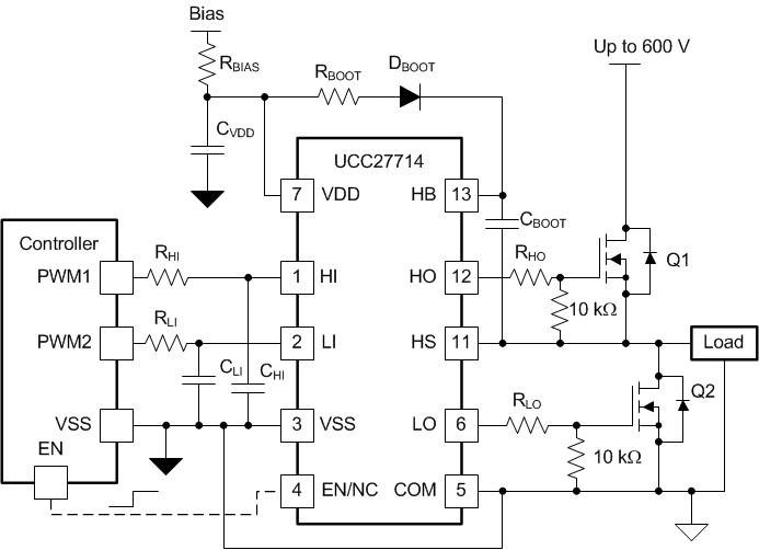
UCC27714 is a 600-V high-side, low-side gate driver with 4-A source and 4-A sink current capability, targeted to drive power MOSFETs or IGBTs. The device comprises of one ground-referenced channel (LO) and one floating channel (HO) which is designed for operating with bootstrap supplies. The device features excellent robustness and noise immunity with capability to maintain operational logic at negative voltages of up to –8 VDC on HS pin (at VDD = 12 V).

The device accepts a wide range bias supply input from 10 V to 20 V and offers UVLO protection for both the VCC and HB bias supply pins. UCC27714 is available in SOIC-14 package and rated to operate from –40°C to 125°C.

UCC27714 is a 600-V high-side, low-side gate driver with 4-A source and 4-A sink current capability, targeted to drive power MOSFETs or IGBTs. The device comprises of one ground-referenced channel (LO) and one floating channel (HO) which is designed for operating with bootstrap supplies. The device features excellent robustness and noise immunity with capability to maintain operational logic at negative voltages of up to –8 VDC on HS pin (at VDD = 12 V).

The device accepts a wide range bias supply input from 10 V to 20 V and offers UVLO protection for both the VCC and HB bias supply pins. UCC27714 is available in SOIC-14 package and rated to operate from –40°C to 125°C.

Subscribe to Welllinkchips !
Your Name
* Email
Submit a request