0
ADS112U04
  • ADS112U04
  • ADS112U04
  • ADS112U04

ADS112U04

ACTIVE

16-bit, 2-kSPS, 4-ch, low-power, small-size delta-sigma ADC w/ PGA, VREF, 2x IDACs & UART interface

Texas Instruments ADS112U04 Product Info

1 April 2026 1

Parameters

Resolution (Bits)

16

Sample rate (max) (ksps)

2

Number of input channels

4

Interface type

UART

Architecture

Delta-Sigma

Input type

Differential, Single-ended

Multichannel configuration

Multiplexed

Rating

Catalog

Reference mode

External, Internal

Input voltage range (max) (V)

2.85, 5.6

Input voltage range (min) (V)

-2.85, 0

Features

50/60 Hz Rejection, Excitation Current Sources (iDACs), GPIO, Oscillator, PGA, Small Size, Temp Sensor

Operating temperature range (°C)

-40 to 125

Power consumption (typ) (mW)

1.4

Analog supply voltage (min) (V)

2.3

Analog supply voltage (max) (V)

5.5

Digital supply (min) (V)

2.3

Digital supply (max) (V)

5.5

Package

TSSOP (PW)-16-32 mm² 5 x 6.4

Features

  • Current Consumption as Low as 315 µA (typ)
  • Wide Supply Range: 2.3 V to 5.5 V
  • Programmable Gain: 1 to 128
  • Programmable Data Rates: Up to 2 kSPS
  • 16-Bit, Noise-Free Resolution at 20 SPS
  • Simultaneous 50-Hz and 60-Hz Rejection at 20 SPS With Single-Cycle Settling Digital Filter
  • Two Differential or Four Single-Ended Inputs
  • Dual-Matched Programmable Current Sources:
    10 µA to 1.5 mA
  • Internal 2.048-V Reference: 5 ppm/°C (typ) Drift
  • Internal 2% Accurate Oscillator
  • Internal Temperature Sensor:
    0.5°C (typ) Accuracy
  • Three General-Purpose Inputs/Outputs
  • 2-Wire UART Compatible Interface (8-N-1 Format) With Baud Rates up to 120 kBaud and
    Auto-Baud-Rate Detection
  • Package: 3.0-mm × 3.0-mm × 0.75-mm WQFN
  • Current Consumption as Low as 315 µA (typ)
  • Wide Supply Range: 2.3 V to 5.5 V
  • Programmable Gain: 1 to 128
  • Programmable Data Rates: Up to 2 kSPS
  • 16-Bit, Noise-Free Resolution at 20 SPS
  • Simultaneous 50-Hz and 60-Hz Rejection at 20 SPS With Single-Cycle Settling Digital Filter
  • Two Differential or Four Single-Ended Inputs
  • Dual-Matched Programmable Current Sources:
    10 µA to 1.5 mA
  • Internal 2.048-V Reference: 5 ppm/°C (typ) Drift
  • Internal 2% Accurate Oscillator
  • Internal Temperature Sensor:
    0.5°C (typ) Accuracy
  • Three General-Purpose Inputs/Outputs
  • 2-Wire UART Compatible Interface (8-N-1 Format) With Baud Rates up to 120 kBaud and
    Auto-Baud-Rate Detection
  • Package: 3.0-mm × 3.0-mm × 0.75-mm WQFN

Description

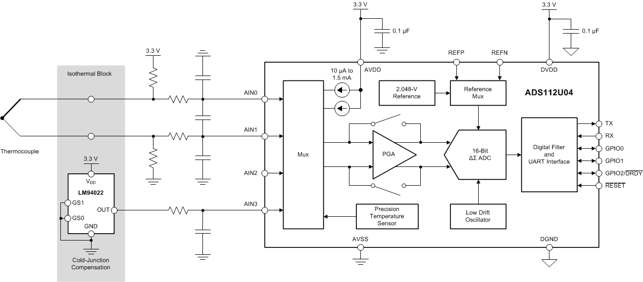
The ADS112U04 is a precision, 16-bit, analog-to-digital converter (ADC) that offers many integrated features to reduce system cost and component count in applications measuring small sensor signals. The device features two differential or four single-ended inputs through a flexible input multiplexer (MUX), a low-noise, programmable gain amplifier (PGA), two programmable excitation current sources, a voltage reference, an oscillator, and a precision temperature sensor.

The device can perform conversions at data rates up to 2000 samples-per-second (SPS) with single-cycle settling. At 20 SPS, the digital filter offers simultaneous 50-Hz and 60-Hz rejection for noisy industrial applications. The internal PGA offers gains up to 128. This PGA makes the ADS112U04 ideally suited for applications measuring small sensor signals, such as resistance temperature detectors (RTDs), thermocouples, thermistors, and resistive bridge sensors.

The ADS112U04 features a 2-wire, UART-compatible interface. In applications that require galvanic isolation this universal asynchronous receiver/transmitter (UART) interface minimizes the number of digital isolation channels, thus saving cost, board space, and power.

The ADS112U04 is offered in a leadless 16-pin WQFN or a 16-pin TSSOP package and is specified over a temperature range of –40°C to +125°C.

The ADS112U04 is a precision, 16-bit, analog-to-digital converter (ADC) that offers many integrated features to reduce system cost and component count in applications measuring small sensor signals. The device features two differential or four single-ended inputs through a flexible input multiplexer (MUX), a low-noise, programmable gain amplifier (PGA), two programmable excitation current sources, a voltage reference, an oscillator, and a precision temperature sensor.

The device can perform conversions at data rates up to 2000 samples-per-second (SPS) with single-cycle settling. At 20 SPS, the digital filter offers simultaneous 50-Hz and 60-Hz rejection for noisy industrial applications. The internal PGA offers gains up to 128. This PGA makes the ADS112U04 ideally suited for applications measuring small sensor signals, such as resistance temperature detectors (RTDs), thermocouples, thermistors, and resistive bridge sensors.

The ADS112U04 features a 2-wire, UART-compatible interface. In applications that require galvanic isolation this universal asynchronous receiver/transmitter (UART) interface minimizes the number of digital isolation channels, thus saving cost, board space, and power.

The ADS112U04 is offered in a leadless 16-pin WQFN or a 16-pin TSSOP package and is specified over a temperature range of –40°C to +125°C.

Subscribe to Welllinkchips !
Your Name
* Email
Submit a request