0
UCC25230
  • UCC25230
  • UCC25230

UCC25230

ACTIVE

12V to 105V Input, 0.2A Output Switching Converter

Texas Instruments UCC25230 Product Info

1 April 2026 0

Parameters

Rating

Catalog

Topology

Buck, Flybuck

Iout (max) (A)

0.2

Vin (max) (V)

75

Vin (min) (V)

12

Vout (max) (V)

9.5

Vout (min) (V)

8.5

Switch current limit (typ) (A)

0.35

Features

Integrated Switch

Control mode

Feedforward, Voltage

Operating temperature range (°C)

-40 to 125

Duty cycle (max) (%)

90

Package

VSON (DRM)-8-16 mm² 4 x 4

Features

  • Highly Integrated Converter Operating as a Buck, or Isolated Forward-Flyback, Flybuck™
  • Wide Operating Input Voltage Range from 12 V to 100 V, 105-V Surge.
  • Up to 0.2-A Output Current
  • 9-V Always Available VDD Output with up to 2-mA Current Capability
  • Thermally Enhanced 4-mm x 4-mm SON-8/S-PVSON-N8 (DRM) Package
  • Internally Set Fixed 380-kHz Switching Frequency
  • Internal 2-ms Duration Soft Start
  • Voltage Mode Control with Input Feed Forward Allows Optimal Output Filter Design
  • 2% Accuracy Internal 2.5-V Reference
  • VDD UVLO
  • Cycle-by-Cycle Current Limit with Frequency Fold Back for Initial Start up Under High Capacitive Loads
  • Input UVLO and OVLO with Input Good Signal
  • Integrated 110-V, High and Low-Side Switches
  • Highly Integrated Converter Operating as a Buck, or Isolated Forward-Flyback, Flybuck™
  • Wide Operating Input Voltage Range from 12 V to 100 V, 105-V Surge.
  • Up to 0.2-A Output Current
  • 9-V Always Available VDD Output with up to 2-mA Current Capability
  • Thermally Enhanced 4-mm x 4-mm SON-8/S-PVSON-N8 (DRM) Package
  • Internally Set Fixed 380-kHz Switching Frequency
  • Internal 2-ms Duration Soft Start
  • Voltage Mode Control with Input Feed Forward Allows Optimal Output Filter Design
  • 2% Accuracy Internal 2.5-V Reference
  • VDD UVLO
  • Cycle-by-Cycle Current Limit with Frequency Fold Back for Initial Start up Under High Capacitive Loads
  • Input UVLO and OVLO with Input Good Signal
  • Integrated 110-V, High and Low-Side Switches

Description

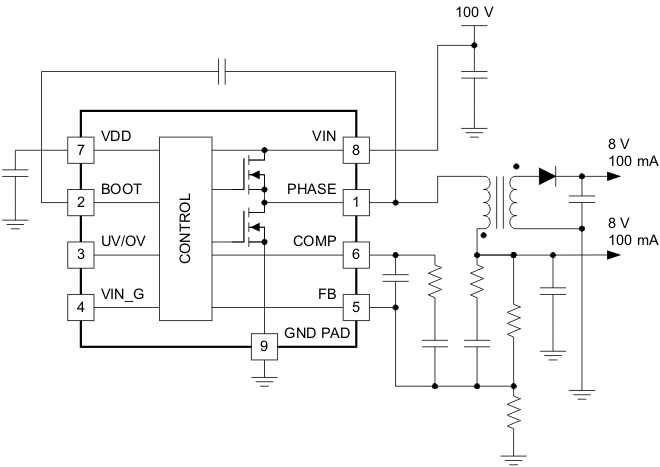
The UCC25230 is a highly integrated PWM converter operating as an isolated forward flyback. It has high-side and low-side power switches integrated and the control circuit with all key converter functions included. The power stage requires only one- or multiple winding coupled inductor and output capacitors for the complete solution. Voltage-mode feed-forward control with external compensation allows optimal output filter selection over wide input voltage range. The UCC25230 has fixed frequency set internally at 380 kHz. It also includes input voltage UVLO and OVLO comparators with hysteresis and input-good, open-collector output signal which can be used to enable PWM controllers.

UCC25230 is available in a thermally enhanced 8-pin SON package with PowerPad serving as a ground pin.

Other features include internal soft start and cycle-by-cycle current protection. Measured efficiency of isolated converter over input voltage and output current ranges are shown in .

The UCC25230 is a highly integrated PWM converter operating as an isolated forward flyback. It has high-side and low-side power switches integrated and the control circuit with all key converter functions included. The power stage requires only one- or multiple winding coupled inductor and output capacitors for the complete solution. Voltage-mode feed-forward control with external compensation allows optimal output filter selection over wide input voltage range. The UCC25230 has fixed frequency set internally at 380 kHz. It also includes input voltage UVLO and OVLO comparators with hysteresis and input-good, open-collector output signal which can be used to enable PWM controllers.

UCC25230 is available in a thermally enhanced 8-pin SON package with PowerPad serving as a ground pin.

Other features include internal soft start and cycle-by-cycle current protection. Measured efficiency of isolated converter over input voltage and output current ranges are shown in .

Subscribe to Welllinkchips !
Your Name
* Email
Submit a request