0
LP38852
  • LP38852
  • LP38852
  • LP38852
  • LP38852
  • LP38852
  • LP38852

LP38852

ACTIVE

1.5-A, low-VIN (0.93-V), adjustable ultra-low-dropout voltage regulator with enable

Texas Instruments LP38852 Product Info

1 April 2026 0

Parameters

Rating

Catalog

Vin (max) (V)

5.5

Vin (min) (V)

0.93

Iout (max) (A)

1.5

Output options

Adjustable Output

Vout (max) (V)

1.8

Vout (min) (V)

0.8

Noise (µVrms)

90

PSRR at 100 KHz (dB)

35

Iq (typ) (mA)

10

Features

Enable, Soft start

Thermal resistance θJA (°C/W)

34

Load capacitance (min) (µF)

10

Regulated outputs (#)

1

Accuracy (%)

3

Dropout voltage (Vdo) (typ) (mV)

130

Operating temperature range (°C)

-40 to 125

Package

HSOIC (DDA)-8-29.4 mm² 4.9 x 6

Features

  • Input VIN Range 0.93 V to 5.5 V
  • Adjustable VOUT Range 0.8 V to 1.8 V
  • Wide VBIAS Supply Operating Range 3 V to 5.5 V
  • Dropout Voltage of 130 mV (Typical) at 1.5-A Load Current
  • Precision Output Voltage Across All Line and Load Conditions:
    • ±1.5% VADJ for TJ = 25°C
    • ±2% VADJ for 0°C ≤ TJ ≤ +125°C
    • ±3% VADJ for –40°C ≤ TJ ≤ +125°C
  • Overtemperature and Overcurrent Protection
  • Stable with 10-µF Ceramic Capacitors
  • Available in 7-pin TO-220, 7-Pin DDPAK/TO-263, and 8-Pin SO PowerPAD Packages
  • −40°C to +125°C Operating Junction Temperature Range
  • Input VIN Range 0.93 V to 5.5 V
  • Adjustable VOUT Range 0.8 V to 1.8 V
  • Wide VBIAS Supply Operating Range 3 V to 5.5 V
  • Dropout Voltage of 130 mV (Typical) at 1.5-A Load Current
  • Precision Output Voltage Across All Line and Load Conditions:
    • ±1.5% VADJ for TJ = 25°C
    • ±2% VADJ for 0°C ≤ TJ ≤ +125°C
    • ±3% VADJ for –40°C ≤ TJ ≤ +125°C
  • Overtemperature and Overcurrent Protection
  • Stable with 10-µF Ceramic Capacitors
  • Available in 7-pin TO-220, 7-Pin DDPAK/TO-263, and 8-Pin SO PowerPAD Packages
  • −40°C to +125°C Operating Junction Temperature Range

Description

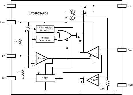
The LP38852-ADJ is a high-current, fast-response regulator which can maintain output voltage regulation with extremely low input-to-output voltage drop. Fabricated on a CMOS process, the device operates from two input voltages: VBIAS provides voltage to drive the gate of the N-MOS power transistor, while VIN is the input voltage which supplies power to the load. The use of an external bias rail allows the part to operate from ultralow VIN voltages. Unlike bipolar regulators, the CMOS architecture consumes extremely low quiescent current at any output load current. The use of an N-MOS power transistor results in wide bandwidth, yet minimum external capacitance is required to maintain loop stability.

The fast transient response of this device makes it suitable for use in powering DSP, microcontroller core voltages, and switch-mode power supply post-regulators.

130 mV (typical) at 1.5-A load current.

10 mA (typical) at 1.5-A load current.

Programmable soft-start time.

For all available packages, see the orderable addendum at the end of the data sheet.

The LP38852-ADJ is a high-current, fast-response regulator which can maintain output voltage regulation with extremely low input-to-output voltage drop. Fabricated on a CMOS process, the device operates from two input voltages: VBIAS provides voltage to drive the gate of the N-MOS power transistor, while VIN is the input voltage which supplies power to the load. The use of an external bias rail allows the part to operate from ultralow VIN voltages. Unlike bipolar regulators, the CMOS architecture consumes extremely low quiescent current at any output load current. The use of an N-MOS power transistor results in wide bandwidth, yet minimum external capacitance is required to maintain loop stability.

The fast transient response of this device makes it suitable for use in powering DSP, microcontroller core voltages, and switch-mode power supply post-regulators.

130 mV (typical) at 1.5-A load current.

10 mA (typical) at 1.5-A load current.

Programmable soft-start time.

For all available packages, see the orderable addendum at the end of the data sheet.

Subscribe to Welllinkchips !
Your Name
* Email
Submit a request