0
LM3224
  • LM3224
  • LM3224
  • LM3224
  • LM3224

LM3224

ACTIVE

615kHz/1.25MHz Step-up PWM DC/DC Converter

Texas Instruments LM3224 Product Info

1 April 2026 0

Parameters

Rating

Catalog

Topology

Boost

Vin (max) (V)

7

Vin (min) (V)

2.7

Vout (max) (V)

20

Vout (min) (V)

1.26

Switch current limit (typ) (A)

2.6

Features

Enable, Nonsynchronous rectification

Operating temperature range (°C)

-40 to 125

Iq (typ) (A)

0.0013

Duty cycle (max) (%)

92.5

Package

VSSOP (DGK)-8-14.7 mm² 3 x 4.9

Features

  • Operating Voltage Range of 2.7V to 7V
  • 615kHz/1.25MHz Pin Selectable Frequency Operation
  • Over Temperature Protection
  • Optional Soft-Start Function
  • 8-Lead VSSOP Package

All trademarks are the property of their respective owners.

  • Operating Voltage Range of 2.7V to 7V
  • 615kHz/1.25MHz Pin Selectable Frequency Operation
  • Over Temperature Protection
  • Optional Soft-Start Function
  • 8-Lead VSSOP Package

All trademarks are the property of their respective owners.

Description

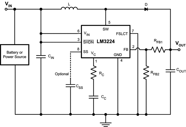
The LM3224 is a step-up DC/DC converter with a 0.15Ω (typ.), 2.45A (typ.) internal switch and pin selectable operating frequency. With the ability to convert 3.3V to multiple outputs of 8V, -8V, and 23V, the LM3224 is an ideal part for biasing TFT displays. With the high current switch it is also ideal for driving high current white LEDs for flash applications. The LM3224 can be operated at switching frequencies of 615kHz and 1.25MHz allowing for easy filtering and low noise. An external compensation pin gives the user flexibility in setting frequency compensation, which makes possible the use of small, low ESR ceramic capacitors at the output. An external soft-start pin allows the user to control the amount of inrush current during start up. The LM3224 is available in a low profile 8-lead VSSOP package.

The LM3224 is a step-up DC/DC converter with a 0.15Ω (typ.), 2.45A (typ.) internal switch and pin selectable operating frequency. With the ability to convert 3.3V to multiple outputs of 8V, -8V, and 23V, the LM3224 is an ideal part for biasing TFT displays. With the high current switch it is also ideal for driving high current white LEDs for flash applications. The LM3224 can be operated at switching frequencies of 615kHz and 1.25MHz allowing for easy filtering and low noise. An external compensation pin gives the user flexibility in setting frequency compensation, which makes possible the use of small, low ESR ceramic capacitors at the output. An external soft-start pin allows the user to control the amount of inrush current during start up. The LM3224 is available in a low profile 8-lead VSSOP package.

Subscribe to Welllinkchips !
Your Name
* Email
Submit a request