0
TPSM82480
  • TPSM82480
  • TPSM82480

TPSM82480

ACTIVE

6-A, 5.5-V Input step-down power module with PG, MODE, and VSEL options

Texas Instruments TPSM82480 Product Info

1 April 2026 1

Parameters

Rating

Catalog

Topology

Buck, Step-Down Converter, Synchronous Buck

Iout (max) (A)

6

Vin (max) (V)

5.5

Vin (min) (V)

2.4

Vout (max) (V)

5.5

Vout (min) (V)

0.6

Features

EMI Tested, Enable, Light Load Efficiency, Multiphase, Output discharge, Output voltage select, Phase Interleaving, Power good, Thermal monitor, Thermal warning, Tracking

Operating temperature range (°C)

-40 to 125

Type

Converter (Integrated Switch), DC/DC converter, Module

Duty cycle (max) (%)

100

Control mode

current mode

Switching frequency (min) (kHz)

2000

Switching frequency (max) (kHz)

3000

Package

QFM (MOP)-24-28.44 mm² 7.9 x 3.6

Features

  • Ultra small 3.6 × 7.9 × 1.55 mm power module
  • CISPR11 Class B compliant
  • Feedback voltage accuracy: ±1%
  • Input voltage range: 2.4 V to 5.5 V
  • Output voltage range: 0.6 V to 5.5 V
  • Output current: 6-A with no derating at TA = 85 °C
  • Typical quiescent current: 23 µA
  • Output voltage select (two user-defined values)
  • Phase-shifted operation
  • Automatic power save mode or forced PWM option
  • Adjustable soft-start and tracking
  • Power good and thermal good outputs
  • Undervoltage lockout protection
  • Overcurrent and short-circuit protection
  • Over-temperature protection
  • Operating temperature range: –40°C to 125°C
  • Ultra small 3.6 × 7.9 × 1.55 mm power module
  • CISPR11 Class B compliant
  • Feedback voltage accuracy: ±1%
  • Input voltage range: 2.4 V to 5.5 V
  • Output voltage range: 0.6 V to 5.5 V
  • Output current: 6-A with no derating at TA = 85 °C
  • Typical quiescent current: 23 µA
  • Output voltage select (two user-defined values)
  • Phase-shifted operation
  • Automatic power save mode or forced PWM option
  • Adjustable soft-start and tracking
  • Power good and thermal good outputs
  • Undervoltage lockout protection
  • Overcurrent and short-circuit protection
  • Over-temperature protection
  • Operating temperature range: –40°C to 125°C

Description

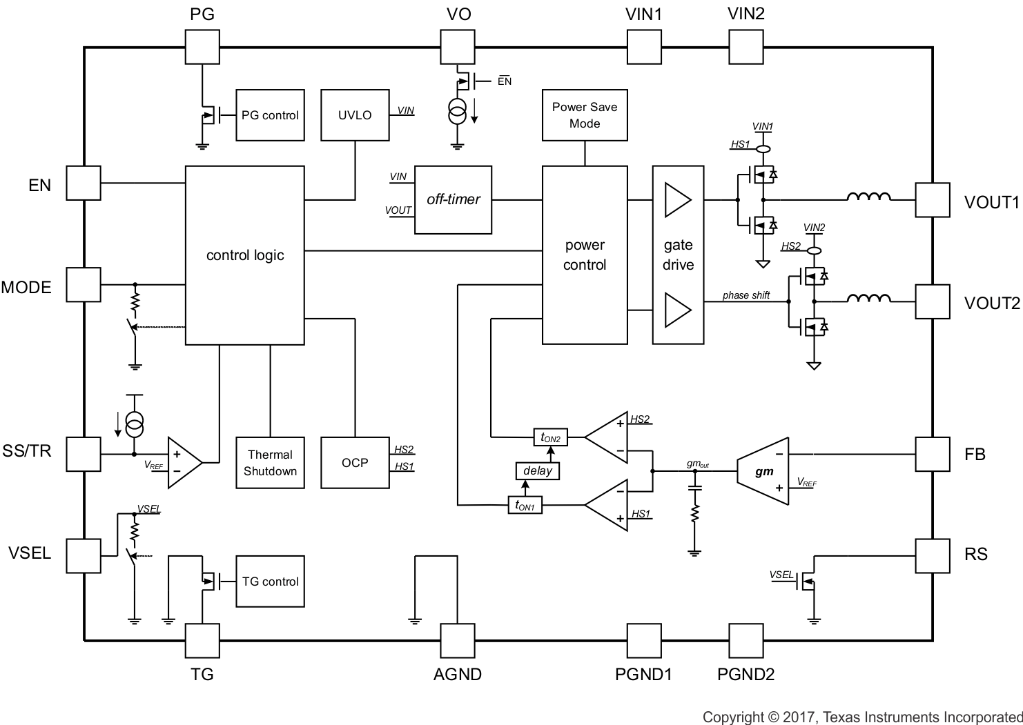
The TPSM82480 is a synchronous step-down DC-DC converter module for low profile point-of-load power supplies. The input voltage range of 2.4 V to 5.5 V enables operation from typical 3.3-V or 5-V interface supplies as well as from backup circuits dropping down as low as 2.4 V.

The output current is up to 6 A continuously provided by two phases of 3 A each, which run out-of-phase, reducing pulse current noise significantly.

The TPSM82480 provides an automatically entered power save mode to maintain high efficiency down to very light loads. This incorporates an automatic phase adding and shedding feature using both or only one phase according to the actual load. The power save mode can be switched off using the MODE feature.

The device offers a power good signal and an adjustable soft-start period. Also, the device features a thermal good signal to indicate excessive internal temperature. The output voltage can be changed to a preselected value by VSEL pin. TPSM82480 is able to operate in 100% duty cycle mode.

The TPSM82480 is a synchronous step-down DC-DC converter module for low profile point-of-load power supplies. The input voltage range of 2.4 V to 5.5 V enables operation from typical 3.3-V or 5-V interface supplies as well as from backup circuits dropping down as low as 2.4 V.

The output current is up to 6 A continuously provided by two phases of 3 A each, which run out-of-phase, reducing pulse current noise significantly.

The TPSM82480 provides an automatically entered power save mode to maintain high efficiency down to very light loads. This incorporates an automatic phase adding and shedding feature using both or only one phase according to the actual load. The power save mode can be switched off using the MODE feature.

The device offers a power good signal and an adjustable soft-start period. Also, the device features a thermal good signal to indicate excessive internal temperature. The output voltage can be changed to a preselected value by VSEL pin. TPSM82480 is able to operate in 100% duty cycle mode.

Subscribe to Welllinkchips !
Your Name
* Email
Submit a request