0
TPS92314
  • TPS92314
  • TPS92314
  • TPS92314

TPS92314

ACTIVE

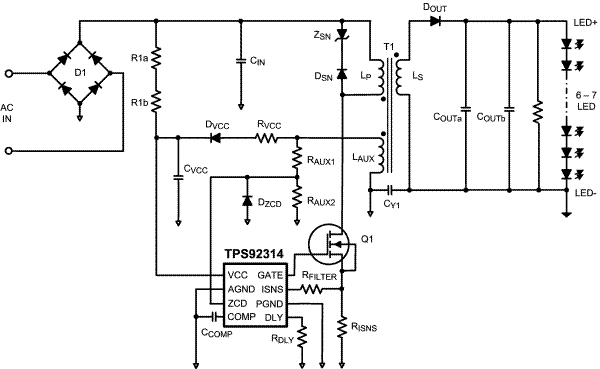
Off-line primary side sensing controller with PFC in 8-SOIC Off-Line Primary Side Sensing Controller with PFC Evaluation Module Board LED Lighting Application Off-Line Primary Side Sensing Controller with PFC Evaluation Module Board LED Lighting Application

Texas Instruments TPS92314 Product Info

1 April 2026 0

Parameters

Input voltage type

AC/DC

Topology

Buck, Flyback

Vin (min) (V)

13

Vin (max) (V)

35

Vout (max) (V)

60

Vout (min) (V)

6

Iout (max) (A)

2

Iq (typ) (mA)

1.2

Features

Adjustable Switch Frequency, Soft Switching, Thermal shutdown

Operating temperature range (°C)

-40 to 125

Dimming method

Analog

Number of channels

1

Rating

Catalog

Package

SOIC (D)-8-29.4 mm² 4.9 x 6

Features

  • Regulates LED Current Without Secondary Side Sensing
  • Adaptive ON-time Control with Inherent PFC
  • Critical-Conduction-Mode (CRM) with Zero-Current Detection (ZCD) for Valley Switching
  • Programmable Switch Turn ON Delay
  • Programmable Constant ON-Time (COT)
  • Over Current Limit Options:
    • TPS92314: 1.15V
    • TPS92314A: 2.0V
  • Advanced Over Current and Over Voltage Protection
  • Internal Over-temperature Protection
  • 8-Pin SOIC Package

All trademarks are the property of their respective owners.

  • Regulates LED Current Without Secondary Side Sensing
  • Adaptive ON-time Control with Inherent PFC
  • Critical-Conduction-Mode (CRM) with Zero-Current Detection (ZCD) for Valley Switching
  • Programmable Switch Turn ON Delay
  • Programmable Constant ON-Time (COT)
  • Over Current Limit Options:
    • TPS92314: 1.15V
    • TPS92314A: 2.0V
  • Advanced Over Current and Over Voltage Protection
  • Internal Over-temperature Protection
  • 8-Pin SOIC Package

All trademarks are the property of their respective owners.

Description

The TPS92314/14A is an off-line controller specifically designed to drive high power LEDs for lighting applications. Features include adaptive constant on-time control and quasi-resonant switching. Resonant switching allows for a reduced EMI signature and increased system efficiency. Thus, the device introduces a low external parts count and high level of integration. The control algorithm of TPS92314/14A adjusts the on time with reference to the primary side inductor peak current and secondary side inductor discharge time dynamically, the response time of which is set by an external capacitor.

The over current protection is implemented by a cycle by cycle current limit of the primary inductor current. TPS92314A has a higher OCP threshold which is more suitable for universal line application and TPS92314 can optimize the system cost. Other supervisory features of the TPS92314/14A include VCC over voltage protection and under-voltage lockout, output LEDs over-voltage protection and controller thermal shutdown. The TPS92314/14A is available in 8-pin SOIC package.

The TPS92314/14A is an off-line controller specifically designed to drive high power LEDs for lighting applications. Features include adaptive constant on-time control and quasi-resonant switching. Resonant switching allows for a reduced EMI signature and increased system efficiency. Thus, the device introduces a low external parts count and high level of integration. The control algorithm of TPS92314/14A adjusts the on time with reference to the primary side inductor peak current and secondary side inductor discharge time dynamically, the response time of which is set by an external capacitor.

The over current protection is implemented by a cycle by cycle current limit of the primary inductor current. TPS92314A has a higher OCP threshold which is more suitable for universal line application and TPS92314 can optimize the system cost. Other supervisory features of the TPS92314/14A include VCC over voltage protection and under-voltage lockout, output LEDs over-voltage protection and controller thermal shutdown. The TPS92314/14A is available in 8-pin SOIC package.

Subscribe to Welllinkchips !
Your Name
* Email
Submit a request