0
TPS25940-Q1
  • TPS25940-Q1
  • TPS25940-Q1

TPS25940-Q1

ACTIVE

2.7-V to 18-V, 42mΩ, 0.6-5.3A automotive eFuse with current monitor and short to battery protection

Texas Instruments TPS25940-Q1 Product Info

1 April 2026 0

Parameters

Vabsmax_cont (V)

20

Vin (max) (V)

18

Vin (min) (V)

2.7

Current limit (max) (A)

5.3

Current limit (min) (A)

0.6

Features

Adjustable current limit, Adjustable soft start, Current monitoring, Fault output, Overcurrent protection, Overvoltage protection, Power good signal, Reverse current blocking always, Short-circuit protection, Thermal shutdown

Overcurrent response

Current limiting

Fault response

Auto-retry, Latch-off

Ron (typ) (mΩ)

42

Overvoltage response

Cut-off

Rating

Automotive

Soft start

Adjustable

Quiescent current (Iq) (typ) (A)

0.00014

Quiescent current (Iq) (max) (A)

0.00027

Device type

eFuses and hot swap controllers

Operating temperature range (°C)

-40 to 125

Package

WQFN (RVC)-20-12 mm² 4 x 3

Features

  • Qualified for automotive applications
  • AEC-Q100 qualified with the following results:
    • Device temperature grade 1: –40°C to +125°C ambient operating temperature range
    • Device HBM ESD Classification Level 2
    • Device CDM ESD Classification Level C5
  • 2.7-V to 18-V operating voltage, 20 V (maximum)
  • Total RON: 42 mΩ (typical)
  • 0.6-A to 5.3-A adjustable current limit (±8%)
  • IMON Current indicator output
    • ±8% accuracy for TPS25940-Q1/TPS25940L-Q1
  • Adjustable under-, overvoltage threshold (±2%)
  • Reverse current blocking
  • 1-µs reverse voltage shutoff
  • Programmable dVo/dt control
  • Power good and fault outputs
  • Short-to-battery protection
  • Short-to-ground protection
  • TPS25940-Q1/TPS259401A-Q1: auto-retry
  • TPS25940L-Q1: latch-off
  • Qualified for automotive applications
  • AEC-Q100 qualified with the following results:
    • Device temperature grade 1: –40°C to +125°C ambient operating temperature range
    • Device HBM ESD Classification Level 2
    • Device CDM ESD Classification Level C5
  • 2.7-V to 18-V operating voltage, 20 V (maximum)
  • Total RON: 42 mΩ (typical)
  • 0.6-A to 5.3-A adjustable current limit (±8%)
  • IMON Current indicator output
    • ±8% accuracy for TPS25940-Q1/TPS25940L-Q1
  • Adjustable under-, overvoltage threshold (±2%)
  • Reverse current blocking
  • 1-µs reverse voltage shutoff
  • Programmable dVo/dt control
  • Power good and fault outputs
  • Short-to-battery protection
  • Short-to-ground protection
  • TPS25940-Q1/TPS259401A-Q1: auto-retry
  • TPS25940L-Q1: latch-off

Description

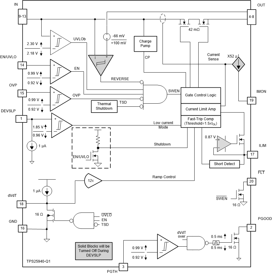
The TPS25940xx-Q1 eFuse Power Switches are compact, feature rich power management devices with a full suite of protection functions. The wide operating range allows control of many popular DC bus voltages. Integrated back-to-back FETs provide bidirectional current control making the device well suited for systems with load side holdup energy that must not drain back to a failed supply bus.

Load, source and device protection are provided with many programmable features including overcurrent, dVo/dt ramp and overvoltage, undervoltage thresholds. For system status monitoring and downstream load control, the device provides PGOOD, FLT and precise current monitor output. Precise programmable undervoltage, overvoltage thresholds and mode simplify power management design.

The TPS25940xx-Q1 monitor V(IN) and V(OUT) to provide true reverse current blocking when V(IN) < (V(OUT) – 66 mV). This function supports supply bus protection from over-voltages during output short to battery faults.

The TPS25940xx-Q1 eFuse Power Switches are compact, feature rich power management devices with a full suite of protection functions. The wide operating range allows control of many popular DC bus voltages. Integrated back-to-back FETs provide bidirectional current control making the device well suited for systems with load side holdup energy that must not drain back to a failed supply bus.

Load, source and device protection are provided with many programmable features including overcurrent, dVo/dt ramp and overvoltage, undervoltage thresholds. For system status monitoring and downstream load control, the device provides PGOOD, FLT and precise current monitor output. Precise programmable undervoltage, overvoltage thresholds and mode simplify power management design.

The TPS25940xx-Q1 monitor V(IN) and V(OUT) to provide true reverse current blocking when V(IN) < (V(OUT) – 66 mV). This function supports supply bus protection from over-voltages during output short to battery faults.

Subscribe to Welllinkchips !
Your Name
* Email
Submit a request