0
TPS61180
  • TPS61180
  • TPS61180

TPS61180

ACTIVE

1.5A white LED driver for notebooks with external 3.3V IC supply

Texas Instruments TPS61180 Product Info

1 April 2026 1

Parameters

Number of channels

6

Vin (min) (V)

5

Vin (max) (V)

24

Vout (min) (V)

5

Vout (max) (V)

39

Type

Inductive

Switching frequency (max) (kHz)

1000

Duty cycle (max) (%)

94

LED current per channel (mA)

25

Peak efficiency (%)

90

Topology

Boost

Features

Load Disconnect During Shutdown

Operating temperature range (°C)

-40 to 85

Rating

Catalog

Package

WQFN (RTE)-16-9 mm² 3 x 3

Features

  • 5 V to 24 V Input Voltage
  • Integrated 1.5 A 40 V MOSFET
  • 1.0 MHz/1.3 MHz Switching Frequency
  • Boost Output Auto-Adaptive to WLED Voltages
  • Small External Components
  • Integrated Loop Compensation
  • Six Current Sink of 25 mA
  • Up to 10 WLED in Series
  • Less Than 3% Current Matching and Accuracy
  • Up to 1000:1 PWM Brightness DImming Range
  • Minimized Output Ripple Under PWM Dimming
  • Driver for Input/Output Isolation PFET
  • True Shutdown
  • Over Voltage Protection
  • WLED Open/Short Protection
  • Built-in Soft Start
  • 16L 3 mm×3 mm QFN
  • 5 V to 24 V Input Voltage
  • Integrated 1.5 A 40 V MOSFET
  • 1.0 MHz/1.3 MHz Switching Frequency
  • Boost Output Auto-Adaptive to WLED Voltages
  • Small External Components
  • Integrated Loop Compensation
  • Six Current Sink of 25 mA
  • Up to 10 WLED in Series
  • Less Than 3% Current Matching and Accuracy
  • Up to 1000:1 PWM Brightness DImming Range
  • Minimized Output Ripple Under PWM Dimming
  • Driver for Input/Output Isolation PFET
  • True Shutdown
  • Over Voltage Protection
  • WLED Open/Short Protection
  • Built-in Soft Start
  • 16L 3 mm×3 mm QFN

Description

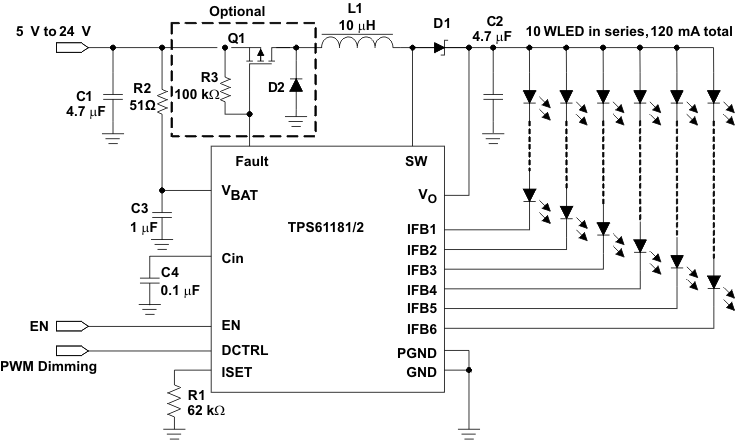
The TPS61180/1/2 ICs provide highly integrated solutions for media size LCD backlight. These devices have a built-in high efficiency boost regulator with integrated 1.5A/40V power MOSFET. The six current sink regulators provide high precision current regulation and matching. In total, the device can support up to 60 WLED. In addition, the boost output automatically adjusts its voltage to the WLED forward voltage to improve efficiency.

The devices support pulse width modulation (PWM) brightness dimming. During dimming, the WLED current is turned on/off at the duty cycle and frequency determined by the PWM signal input on the DCRTL pin. One potential issue of PWM dimming is audible noises from the output ceramic capacitors. The TPS61180/1/2 family is designed to minimize this output AC ripple across a wide dimming duty cycle and frequency range; therefore, reducing the audible noise.

The TPS61180/1/2 ICs provide a driver output for an external PFET connected between the input and inductor. During short circuit or over-current conditions, the ICs turn off the external PFET and disconnect the battery from the WLEDs. The PFET is also turned off during IC shutdown (true shutdown) to prevent any leakage current of the battery. The device also integrates over-voltage protection, soft-start and thermal shutdown.

The TPS61180 IC requires external 3.3V IC supply, while TPS61181 and TPS61182 ICs have a built-in linear regulator for the IC supply. All the devices are in a 3×3 mm QFN package.

The TPS61180/1/2 ICs provide highly integrated solutions for media size LCD backlight. These devices have a built-in high efficiency boost regulator with integrated 1.5A/40V power MOSFET. The six current sink regulators provide high precision current regulation and matching. In total, the device can support up to 60 WLED. In addition, the boost output automatically adjusts its voltage to the WLED forward voltage to improve efficiency.

The devices support pulse width modulation (PWM) brightness dimming. During dimming, the WLED current is turned on/off at the duty cycle and frequency determined by the PWM signal input on the DCRTL pin. One potential issue of PWM dimming is audible noises from the output ceramic capacitors. The TPS61180/1/2 family is designed to minimize this output AC ripple across a wide dimming duty cycle and frequency range; therefore, reducing the audible noise.

The TPS61180/1/2 ICs provide a driver output for an external PFET connected between the input and inductor. During short circuit or over-current conditions, the ICs turn off the external PFET and disconnect the battery from the WLEDs. The PFET is also turned off during IC shutdown (true shutdown) to prevent any leakage current of the battery. The device also integrates over-voltage protection, soft-start and thermal shutdown.

The TPS61180 IC requires external 3.3V IC supply, while TPS61181 and TPS61182 ICs have a built-in linear regulator for the IC supply. All the devices are in a 3×3 mm QFN package.

Subscribe to Welllinkchips !
Your Name
* Email
Submit a request