0
TPS61170-Q1
  • TPS61170-Q1
  • TPS61170-Q1

TPS61170-Q1

ACTIVE

3-V to 18-V wide input range, 1.2-A boost converter in 2-mm x 2-mm QFN package, AEC-Q100 qualified

Texas Instruments TPS61170-Q1 Product Info

1 April 2026 1

Parameters

Rating

Automotive

Topology

Boost, Flyback, SEPIC

Vin (max) (V)

18

Vin (min) (V)

3

Vout (max) (V)

38

Vout (min) (V)

3

Switch current limit (typ) (A)

1.2

Features

Enable, Light-load efficiency, Nonsynchronous

Operating temperature range (°C)

-40 to 125

Iq (typ) (A)

0.0023

Duty cycle (max) (%)

93

TI functional safety category

Functional Safety-Capable

Package

WSON (DRV)-6-4 mm² 2 x 2

Features

  • Qualified for automotive applications
  • Functional Safety-Capable
  • 3-V to 18-V Input voltage range
  • High output voltage: up to 38 V
  • 1.2-A Integrated switch
  • 1.2-MHz Fixed switching frequency
  • 12 V at 300 mA and 24 V at 150 mA from 5-V Input (typical)
  • Up to 93% efficiency
  • On-the-fly output voltage reprogramming
  • Skip-switching cycle for output regulation at light load
  • Built-in soft start
  • 6-Pin, 2-mm × 2-mm SON package
  • Qualified for automotive applications
  • Functional Safety-Capable
  • 3-V to 18-V Input voltage range
  • High output voltage: up to 38 V
  • 1.2-A Integrated switch
  • 1.2-MHz Fixed switching frequency
  • 12 V at 300 mA and 24 V at 150 mA from 5-V Input (typical)
  • Up to 93% efficiency
  • On-the-fly output voltage reprogramming
  • Skip-switching cycle for output regulation at light load
  • Built-in soft start
  • 6-Pin, 2-mm × 2-mm SON package

Description

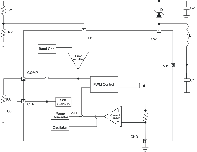
The TPS61170-Q1 is a monolithic, high-voltage switching regulator with integrated 1.2-A, 40-V power MOSFET. The device can be configured in several standard switching-regulator topologies, including boost and SEPIC. The device has a wide input-voltage range to support applications with input voltage from multicell batteries or regulated 5-V, 12-V power rails.

The TPS61170-Q1 operates at a 1.2-MHz switching frequency, allowing the use of low-profile inductors and low-value ceramic input and output capacitors. External loop compensation components give the user flexibility to optimize loop compensation and transient response. The device has built-in protection features, such as pulse-by-pulse overcurrent limit, soft start, and thermal shutdown.

The FB pin regulates to a reference voltage of
1.229 V. The reference voltage can be lowered using a 1-wire digital interface (EasyScale™ protocol) through the CTRL pin. Alternatively, a pulse width-modulation (PWM) signal can be applied to the CTRL pin. The duty cycle of the signal reduces the feedback reference voltage proportionally.

The TPS61170-Q1 is available in a 6-pin 2-mm ×
2-mm SON package, allowing a compact power-supply solution.

The TPS61170-Q1 is a monolithic, high-voltage switching regulator with integrated 1.2-A, 40-V power MOSFET. The device can be configured in several standard switching-regulator topologies, including boost and SEPIC. The device has a wide input-voltage range to support applications with input voltage from multicell batteries or regulated 5-V, 12-V power rails.

The TPS61170-Q1 operates at a 1.2-MHz switching frequency, allowing the use of low-profile inductors and low-value ceramic input and output capacitors. External loop compensation components give the user flexibility to optimize loop compensation and transient response. The device has built-in protection features, such as pulse-by-pulse overcurrent limit, soft start, and thermal shutdown.

The FB pin regulates to a reference voltage of
1.229 V. The reference voltage can be lowered using a 1-wire digital interface (EasyScale™ protocol) through the CTRL pin. Alternatively, a pulse width-modulation (PWM) signal can be applied to the CTRL pin. The duty cycle of the signal reduces the feedback reference voltage proportionally.

The TPS61170-Q1 is available in a 6-pin 2-mm ×
2-mm SON package, allowing a compact power-supply solution.

Subscribe to Welllinkchips !
Your Name
* Email
Submit a request