0
TPS54262-Q1
  • TPS54262-Q1
  • TPS54262-Q1

TPS54262-Q1

ACTIVE

Automotive 3.6V to 60V, 2A Buck Converter with Low Iq and Voltage Supervision

Texas Instruments TPS54262-Q1 Product Info

1 April 2026 0

Parameters

Rating

Automotive

Topology

Buck

Iout (max) (A)

2

Vin (max) (V)

60

Vin (min) (V)

3.6

Vout (max) (V)

18

Vout (min) (V)

0.9

Features

Enable, Frequency synchronization, Light Load Efficiency, Over Current Protection, Power good, Tracking, UVLO adjustable

Control mode

Voltage mode

Operating temperature range (°C)

-40 to 125

Iq (typ) (A)

0.00005

Duty cycle (max) (%)

90

Package

HTSSOP (PWP)-20-41.6 mm² 6.5 x 6.4

Features

  • Asynchronous Switch Mode Regulator
  • Qualified for Automotive Applications
  • 3.6-V to 48-V Operating Range, Withstands
    Transients up to 60 V
  • 2-A Maximum Load Current
  • 50-µA Typical Quiescent Current
  • 200-kHz to 2.2-MHz Switching Frequency
  • 0.8 V ± 1.5% Voltage Reference
  • High-Voltage Tolerant Enable Input
  • Soft Start on Enable Cycle
  • Slew Rate Control on Internal Power Switch
  • Low-Power Mode for Light-Load Conditions
  • Programmable Delay for Power-On Reset
  • External Compensation for Error Amplifier
  • Reset Function Filter Time for Fast Negative
    Transients
  • Programmable Overvoltage, Undervoltage Output
    Monitor
  • Thermal Sensing and Shutdown
  • Switch Current Limit Protection
  • Short Circuit and Overcurrent Protection of FET
  • Junction Temperature Range: –40°C to 150°C
  • 20-Pin HTSSOP PowerPAD™ Package
  • Asynchronous Switch Mode Regulator
  • Qualified for Automotive Applications
  • 3.6-V to 48-V Operating Range, Withstands
    Transients up to 60 V
  • 2-A Maximum Load Current
  • 50-µA Typical Quiescent Current
  • 200-kHz to 2.2-MHz Switching Frequency
  • 0.8 V ± 1.5% Voltage Reference
  • High-Voltage Tolerant Enable Input
  • Soft Start on Enable Cycle
  • Slew Rate Control on Internal Power Switch
  • Low-Power Mode for Light-Load Conditions
  • Programmable Delay for Power-On Reset
  • External Compensation for Error Amplifier
  • Reset Function Filter Time for Fast Negative
    Transients
  • Programmable Overvoltage, Undervoltage Output
    Monitor
  • Thermal Sensing and Shutdown
  • Switch Current Limit Protection
  • Short Circuit and Overcurrent Protection of FET
  • Junction Temperature Range: –40°C to 150°C
  • 20-Pin HTSSOP PowerPAD™ Package

Description

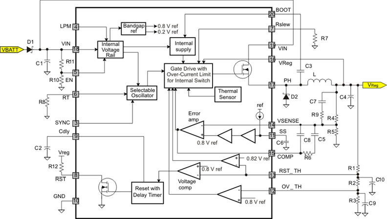
The TPS54262-Q1 device is a 60-V, 2-A step-down switch-mode power supply with a low-power mode and a programmable voltage supervisor with an integrated NMOS switching FET. Integrated input voltage line feed forward topology improves line transient regulation of the voltage mode buck regulator. The regulator has a cycle-by-cycle current limit. The device also features low-power mode operation under light-load conditions which reduces the supply current to 50 µA (typical). By pulling the EN pin low, the supply shutdown current is reduced to 1 µA (typical).

An open-drain reset signal indicates when the nominal output drops below the reset threshold set by an external resistor divider network. The output voltage start-up ramp is controlled by a soft-start capacitor. There is an internal undervoltage shut down which is activated when the input supply ramps down to 2.6 V. The device features a short circuit protection circuit which protects the device during overload condition, and also has a thermal shutdown protection.

The TPS54262-Q1 device is a 60-V, 2-A step-down switch-mode power supply with a low-power mode and a programmable voltage supervisor with an integrated NMOS switching FET. Integrated input voltage line feed forward topology improves line transient regulation of the voltage mode buck regulator. The regulator has a cycle-by-cycle current limit. The device also features low-power mode operation under light-load conditions which reduces the supply current to 50 µA (typical). By pulling the EN pin low, the supply shutdown current is reduced to 1 µA (typical).

An open-drain reset signal indicates when the nominal output drops below the reset threshold set by an external resistor divider network. The output voltage start-up ramp is controlled by a soft-start capacitor. There is an internal undervoltage shut down which is activated when the input supply ramps down to 2.6 V. The device features a short circuit protection circuit which protects the device during overload condition, and also has a thermal shutdown protection.

Subscribe to Welllinkchips !
Your Name
* Email
Submit a request