0
TPS51200-EP
  • TPS51200-EP
  • TPS51200-EP

TPS51200-EP

ACTIVE

Sink/Source DDR Termination Regulator

Texas Instruments TPS51200-EP Product Info

1 April 2026 0

Parameters

Product type

DDR

Vin (min) (V)

1.1

Vin (max) (V)

3.5

Vout (min) (V)

-0.3

Vout (max) (V)

3.6

Features

Complete Solution

Rating

HiRel Enhanced Product

Operating temperature range (°C)

-55 to 125

Iq (typ) (mA)

0.5

DDR memory type

DDR, DDR2, DDR3, DDR3L, DDR4, LPDDR2, LPDDR3

Package

VSON (DRC)-10-9 mm² 3 x 3

Features

  • Input Voltage: Supports 2.5-V Rail and 3.3-V Rail
  • VLDOIN Voltage Range: 1.1 V to 3.5 V
  • Sink and Source Termination Regulator Includes
    Droop Compensation
  • Requires Minimum Output Capacitance of 20-µF
    (Typically 3 × 10-µF MLCCs) for Memory
    Termination Applications (DDR)
  • PGOOD to Monitor Output Regulation
  • EN Input
  • REFIN Input Allows for Flexible Input Tracking
    Either Directly or Through Resistor Divider
  • Remote Sensing (VOSNS)
  • ±10-mA Buffered Reference (REFOUT)
  • Built-in Soft Start, UVLO, and OCL
  • Thermal Shutdown
  • Meets DDR and DDR2 JEDEC Specifications
  • Supports DDR3, Low-Power DDR3, and DDR4
    VTT Applications
  • 10-Pin VSON Package With Thermal Pad
  • Supports Defense, Aerospace, and Medical
    Applications
    • Controlled Baseline
    • One Assembly and Test Site
    • One Fabrication Site
    • Available in Military (–55°C to 125°C)
      Temperature Range
    • Extended Product Life Cycle
    • Extended Product-Change Notification
    • Product Traceability
  • Input Voltage: Supports 2.5-V Rail and 3.3-V Rail
  • VLDOIN Voltage Range: 1.1 V to 3.5 V
  • Sink and Source Termination Regulator Includes
    Droop Compensation
  • Requires Minimum Output Capacitance of 20-µF
    (Typically 3 × 10-µF MLCCs) for Memory
    Termination Applications (DDR)
  • PGOOD to Monitor Output Regulation
  • EN Input
  • REFIN Input Allows for Flexible Input Tracking
    Either Directly or Through Resistor Divider
  • Remote Sensing (VOSNS)
  • ±10-mA Buffered Reference (REFOUT)
  • Built-in Soft Start, UVLO, and OCL
  • Thermal Shutdown
  • Meets DDR and DDR2 JEDEC Specifications
  • Supports DDR3, Low-Power DDR3, and DDR4
    VTT Applications
  • 10-Pin VSON Package With Thermal Pad
  • Supports Defense, Aerospace, and Medical
    Applications
    • Controlled Baseline
    • One Assembly and Test Site
    • One Fabrication Site
    • Available in Military (–55°C to 125°C)
      Temperature Range
    • Extended Product Life Cycle
    • Extended Product-Change Notification
    • Product Traceability

Description

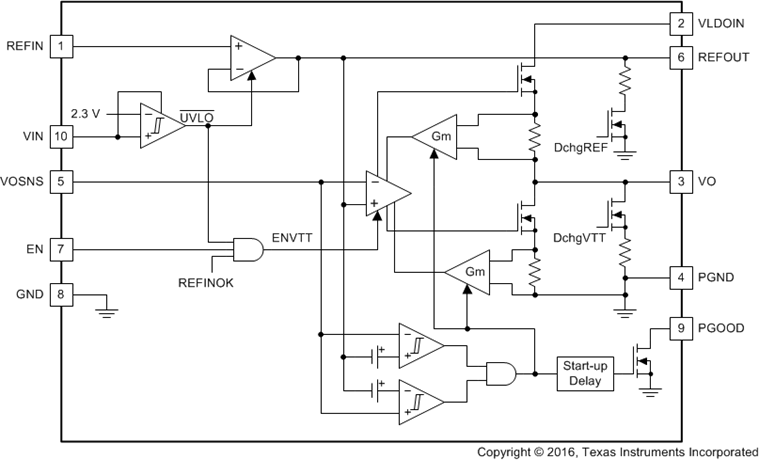
The TPS51200-EP device is a sink and source double data rate (DDR) termination regulator specifically designed for low-input voltage, low-cost, low-noise systems where space is a key consideration.

The TPS51200-EP maintains a fast transient response and only requires a minimum output capacitance of 20 µF. The TPS51200-EP supports a remote sensing function and all power requirements for DDR, DDR2, DDR3, Low-Power DDR3, and DDR4 VTT bus termination.

In addition, the TPS51200-EP provides an open-drain PGOOD signal to monitor the output regulation and an EN signal that can be used to discharge VTT during S3 (suspend to RAM) for DDR applications.

The TPS51200-EP is available in the thermally efficient 10-pin VSON thermal pad package, and is rated both Green and Pb-free. It is specified from –55°C to +125°C.

The TPS51200-EP device is a sink and source double data rate (DDR) termination regulator specifically designed for low-input voltage, low-cost, low-noise systems where space is a key consideration.

The TPS51200-EP maintains a fast transient response and only requires a minimum output capacitance of 20 µF. The TPS51200-EP supports a remote sensing function and all power requirements for DDR, DDR2, DDR3, Low-Power DDR3, and DDR4 VTT bus termination.

In addition, the TPS51200-EP provides an open-drain PGOOD signal to monitor the output regulation and an EN signal that can be used to discharge VTT during S3 (suspend to RAM) for DDR applications.

The TPS51200-EP is available in the thermally efficient 10-pin VSON thermal pad package, and is rated both Green and Pb-free. It is specified from –55°C to +125°C.

Subscribe to Welllinkchips !
Your Name
* Email
Submit a request