0
TPS22917
  • TPS22917
  • TPS22917

TPS22917

ACTIVE

5.5-V, 2-A, 80-mΩ , 10-nA leakage load switch adj. rise time and adj output discharge

Texas Instruments TPS22917 Product Info

1 April 2026 0

Parameters

Imax (A)

2

Vin (max) (V)

5.5

Vin (min) (V)

1

Number of channels

1

Features

Active Low, Inrush current control, Quick output discharge, Reverse current protection

Quiescent current (Iq) (typ) (µA)

0.5

Soft start

Adjustable Rise Time

Rating

Catalog

Ron (typ) (mΩ)

80

Shutdown current (ISD) (typ) (µA)

0.01

Current limit type

None

Function

Inrush current control, Reverse current blocking

FET

Internal

Operating temperature range (°C)

-45 to 125

Device type

Load switches

Package

SOT-23 (DBV)-6-8.12 mm² 2.9 x 2.8

Features

  • Input operating voltage range (VIN): 1 V to 5.5 V
  • Maximum continuous current (IMAX): 2 A
  • On-resistance (RON):
    • 5 VIN = 80 mΩ (typical)
    • 1.8 VIN = 120 mΩ (typical)
    • 1 VIN = 220 mΩ (typical)
  • Ultra-low power consumption:
    • ON state (IQ): 0.5 µA (typical)
    • OFF state (ISD): 10 nA (typical)
  • Smart ON pin pulldown (RPD):
    • ON ≥ VIH (ION): 10 nA (maximum)
    • ON ≤ VIL (RPD): 750 kΩ (typical)
  • Adjustable turn ON limits inrush current (tON):
    • 5-V tON = 100 µs at 72 mV/µs (CT = open)
    • 5-V tON = 4000 µs at 2.3 mV/µs (CT = 1000 pF)
  • Adjustable output discharge and fall time:
    • Optional QOD resistance ≥ 150 Ω (internal)
  • Always-ON true Reverse Current Blocking (RCB):
    • Activation current (IRCB): –500 mA (typical)
    • Reverse leakage (IIN,RCB): –1 µA (maximum)
  • Input operating voltage range (VIN): 1 V to 5.5 V
  • Maximum continuous current (IMAX): 2 A
  • On-resistance (RON):
    • 5 VIN = 80 mΩ (typical)
    • 1.8 VIN = 120 mΩ (typical)
    • 1 VIN = 220 mΩ (typical)
  • Ultra-low power consumption:
    • ON state (IQ): 0.5 µA (typical)
    • OFF state (ISD): 10 nA (typical)
  • Smart ON pin pulldown (RPD):
    • ON ≥ VIH (ION): 10 nA (maximum)
    • ON ≤ VIL (RPD): 750 kΩ (typical)
  • Adjustable turn ON limits inrush current (tON):
    • 5-V tON = 100 µs at 72 mV/µs (CT = open)
    • 5-V tON = 4000 µs at 2.3 mV/µs (CT = 1000 pF)
  • Adjustable output discharge and fall time:
    • Optional QOD resistance ≥ 150 Ω (internal)
  • Always-ON true Reverse Current Blocking (RCB):
    • Activation current (IRCB): –500 mA (typical)
    • Reverse leakage (IIN,RCB): –1 µA (maximum)

Description

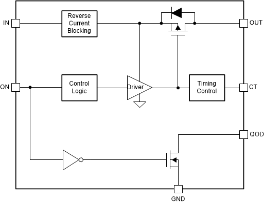
The TPS22917x device is a small, single channel load switch using a low leakage P-Channel MOSFET for minimum power loss. Advanced gate control design supports operating voltages as low as 1 V with minimal increase in ON-Resistance and power loss.

The Rise and Fall times can be independently adjusted with external components for system level optimizations. The timing capacitor (CT) and turn on time can be adjusted to manage inrush current without adding unnecessary system delays. The output discharge resistance (QOD) can be used to adjust the output fall time. Connect the QOD pin directly to the output for a fastest fall time or leave it open for the slowest fall time.

The switch ON state is controlled by a digital input that can interface directly with low-voltage control signals. The TPS22917 uses active high enable logic, while the TPS22917L uses active low. When power is first applied, a Smart Pulldown is used to keep the ON pin from floating until system sequencing is complete. After the ON pin is deliberately driven high (≥VIH), the Smart Pulldown (RPD) is disconnected to prevent unnecessary power loss.

The TPS22917x device is available in a leaded SOT-23 package (DBV) which allows visual inspection of solder joints. The device is characterized for operation over a temperature range of –40°C to 125°C.

The TPS22917x device is a small, single channel load switch using a low leakage P-Channel MOSFET for minimum power loss. Advanced gate control design supports operating voltages as low as 1 V with minimal increase in ON-Resistance and power loss.

The Rise and Fall times can be independently adjusted with external components for system level optimizations. The timing capacitor (CT) and turn on time can be adjusted to manage inrush current without adding unnecessary system delays. The output discharge resistance (QOD) can be used to adjust the output fall time. Connect the QOD pin directly to the output for a fastest fall time or leave it open for the slowest fall time.

The switch ON state is controlled by a digital input that can interface directly with low-voltage control signals. The TPS22917 uses active high enable logic, while the TPS22917L uses active low. When power is first applied, a Smart Pulldown is used to keep the ON pin from floating until system sequencing is complete. After the ON pin is deliberately driven high (≥VIH), the Smart Pulldown (RPD) is disconnected to prevent unnecessary power loss.

The TPS22917x device is available in a leaded SOT-23 package (DBV) which allows visual inspection of solder joints. The device is characterized for operation over a temperature range of –40°C to 125°C.

Subscribe to Welllinkchips !
Your Name
* Email
Submit a request