0
TPS2490
  • TPS2490
  • TPS2490

TPS2490

ACTIVE

9-V to 80-V hot swap controller with power limiting and latch off

Texas Instruments TPS2490 Product Info

1 April 2026 0

Parameters

Vabsmax_cont (V)

100

Vin (max) (V)

80

Vin (min) (V)

9

Current limit (min) (A)

0.01

Features

Adjustable current limit, Adjustable soft start, Fault output, Overcurrent protection, Power good signal, Short circuit protection, adjustable UVLO

Overcurrent response

Circuit breaker, Current limiting

Fault response

Latch-off

Rating

Catalog

Soft start

Adjustable

Quiescent current (Iq) (typ) (A)

0.00045

Quiescent current (Iq) (max) (A)

0.001

Device type

eFuses and hot swap controllers

Operating temperature range (°C)

-40 to 85

Package

VSSOP (DGS)-10-14.7 mm² 3 x 4.9

Features

  • Programmable Power Limiting and Current Limiting for Complete Safe Operating Area (SOA) Protection
  • Wide Operating Range: 9 V to 80 V
  • Latched Operation (TPS2490) and Automatic Retry (TPS2491)
  • High-Side Drive for Low-RDS(on) External N-channel MOSFET
  • Programmable Fault Timer to Protect the MOSFET and Eliminate Nuisance Shutdowns
  • Power Good Open-Drain Output for Downstream DC/DC Coordination
  • Enable Can Be Used as a Programmable Undervoltage Lockout or Logic Control
  • Small, Space-Saving 10-pin VSSOP Package
  • Calculator Tool Available (TPS2490/91 Design-in Calculator, SLVC033)
  • Programmable Power Limiting and Current Limiting for Complete Safe Operating Area (SOA) Protection
  • Wide Operating Range: 9 V to 80 V
  • Latched Operation (TPS2490) and Automatic Retry (TPS2491)
  • High-Side Drive for Low-RDS(on) External N-channel MOSFET
  • Programmable Fault Timer to Protect the MOSFET and Eliminate Nuisance Shutdowns
  • Power Good Open-Drain Output for Downstream DC/DC Coordination
  • Enable Can Be Used as a Programmable Undervoltage Lockout or Logic Control
  • Small, Space-Saving 10-pin VSSOP Package
  • Calculator Tool Available (TPS2490/91 Design-in Calculator, SLVC033)

Description

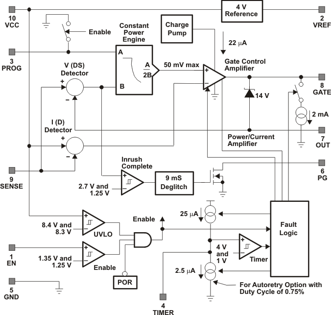
The TPS249x are easy-to-use, positive high voltage, 10-pin Hot Swap Power Manager devices that safely drive an external N-channel MOSFET switch. The power limit and current limit (both are adjustable and independent of each other) ensure that the external MOSFET operates inside a selected safe operating area (SOA) under the harshest operating conditions. Applications include inrush current limiting, electronic circuit breaker protection, controlled load turn-on, interfacing to down-stream DC-to-DC converters, and power feed protection. These devices are available in a small, space-saving 10-pin VSSOP package and significantly reduce the number of external devices, saving precious board space. The TPS249x is supported by application notes, an evaluation module, and a design tool.

The TPS249x are easy-to-use, positive high voltage, 10-pin Hot Swap Power Manager devices that safely drive an external N-channel MOSFET switch. The power limit and current limit (both are adjustable and independent of each other) ensure that the external MOSFET operates inside a selected safe operating area (SOA) under the harshest operating conditions. Applications include inrush current limiting, electronic circuit breaker protection, controlled load turn-on, interfacing to down-stream DC-to-DC converters, and power feed protection. These devices are available in a small, space-saving 10-pin VSSOP package and significantly reduce the number of external devices, saving precious board space. The TPS249x is supported by application notes, an evaluation module, and a design tool.

Subscribe to Welllinkchips !
Your Name
* Email
Submit a request