0
TPS61251
  • TPS61251
  • TPS61251
  • TPS61251

TPS61251

ACTIVE

3.5-MHz, 1.5-A, 92% efficient boost converter, adjustable input current Limit, ±10% current accuracy

Texas Instruments TPS61251 Product Info

1 April 2026 1

Parameters

Rating

Catalog

Topology

Boost

Vin (max) (V)

6

Vin (min) (V)

2.3

Vout (max) (V)

6.5

Vout (min) (V)

3

Switch current limit (typ) (A)

1.5

Features

Synchronous rectification

Operating temperature range (°C)

-40 to 125

Iq (typ) (A)

0.00003

Duty cycle (max) (%)

100

Package

WSON (DSG)-8-4 mm² 2 x 2

Features

  • Resistor Programmable Input Current Limit
    • ±10% Current accuracy at 500 mA over full temperature range
    • Programmable from 100 mA up to 1500 mA
  • Snooze mode draws only 2 µA (typical) quiescent current
  • Designed to charge large capacitor values in the Farad range
  • Up to 92% Efficiency
  • Power good indicates appropriate output voltage level even in shutdown
  • VIN range from 2.3 V to 6 V
  • Adjustable output voltage up to 6.5 V
  • 100% Duty-cycle mode when VIN > VOUT
  • Load disconnect and reverse current protection
  • Short-circuit protection
  • Typical operating frequency 3.5 MHz
  • Available in a 2 × 2-mm WSON-8 package
  • Create a custom design using the TPS61251 with the WEBENCH® Power Designer
  • Resistor Programmable Input Current Limit
    • ±10% Current accuracy at 500 mA over full temperature range
    • Programmable from 100 mA up to 1500 mA
  • Snooze mode draws only 2 µA (typical) quiescent current
  • Designed to charge large capacitor values in the Farad range
  • Up to 92% Efficiency
  • Power good indicates appropriate output voltage level even in shutdown
  • VIN range from 2.3 V to 6 V
  • Adjustable output voltage up to 6.5 V
  • 100% Duty-cycle mode when VIN > VOUT
  • Load disconnect and reverse current protection
  • Short-circuit protection
  • Typical operating frequency 3.5 MHz
  • Available in a 2 × 2-mm WSON-8 package
  • Create a custom design using the TPS61251 with the WEBENCH® Power Designer

Description

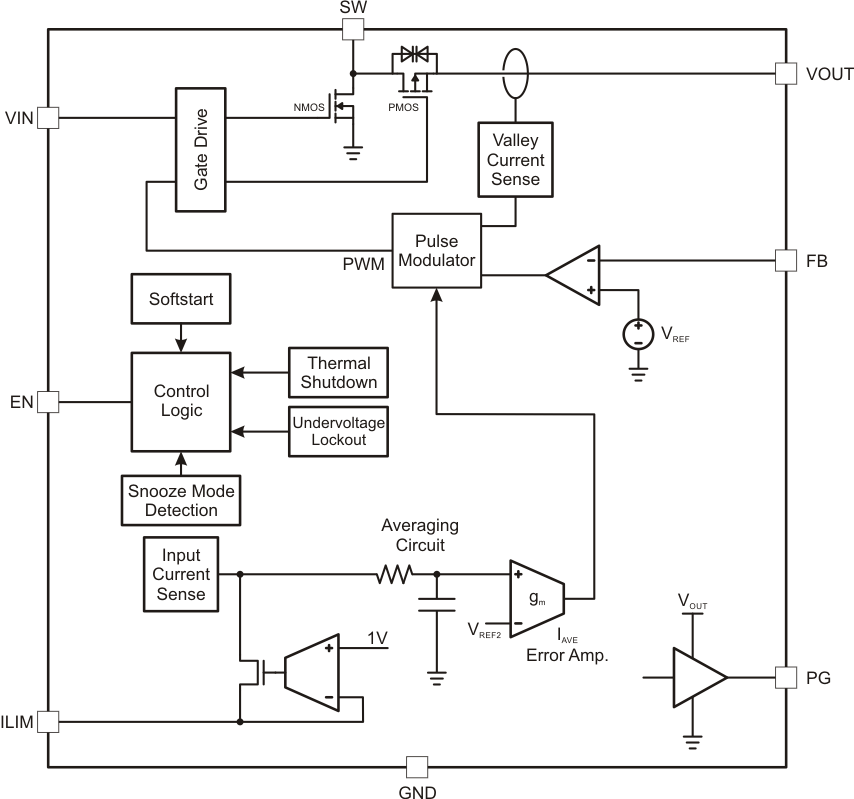
The TPS61251 device provides a power supply solution for products powered by either a three-cell, NiCd or NiMH battery, or a one-cell Li-Ion or Li-polymer battery. The wide input voltage range is ideal to power portable applications like mobile phones, solid state drives (SSD) and wireless modems. The converter is designed to charge large capacitors in the Farad range to support battery back up applications. During capacitor charging, the TPS61251 device is working as a constant current source until VOUT has reached its programmed value. The charge current can be programmed by an external resistor RILIM and provides a ±10% accuracy for the 500-mA average input current limit.

The TPS61251 device in combination with a reservoir capacitor allows the converter to provide high current pules that would exceed the capability of the suppling circuit (PC slot, USB) and keeps the slot power safely within its capabilities. During light loads the device automatically enters an enhanced power save mode (snooze mode), which allows the converter to maintain the required output voltage, while only drawing 2 µA from the battery. This allows maximum efficiency at lowest quiescent currents.

TPS61251 device allows the use of small inductors and input capacitors to achieve a small solution size. During shutdown, the load is completely disconnected from the battery and will not discharge either the battery nor the charged bulk capacitor. The TPS61251 device is available in a 8-pin QFN package measuring 2 × 2 mm (DSG).

The TPS61251 device provides a power supply solution for products powered by either a three-cell, NiCd or NiMH battery, or a one-cell Li-Ion or Li-polymer battery. The wide input voltage range is ideal to power portable applications like mobile phones, solid state drives (SSD) and wireless modems. The converter is designed to charge large capacitors in the Farad range to support battery back up applications. During capacitor charging, the TPS61251 device is working as a constant current source until VOUT has reached its programmed value. The charge current can be programmed by an external resistor RILIM and provides a ±10% accuracy for the 500-mA average input current limit.

The TPS61251 device in combination with a reservoir capacitor allows the converter to provide high current pules that would exceed the capability of the suppling circuit (PC slot, USB) and keeps the slot power safely within its capabilities. During light loads the device automatically enters an enhanced power save mode (snooze mode), which allows the converter to maintain the required output voltage, while only drawing 2 µA from the battery. This allows maximum efficiency at lowest quiescent currents.

TPS61251 device allows the use of small inductors and input capacitors to achieve a small solution size. During shutdown, the load is completely disconnected from the battery and will not discharge either the battery nor the charged bulk capacitor. The TPS61251 device is available in a 8-pin QFN package measuring 2 × 2 mm (DSG).

Subscribe to Welllinkchips !
Your Name
* Email
Submit a request