0
TPS2124
  • TPS2124
  • TPS2124

TPS2124

ACTIVE

2.8-V to 22-V priority power MUX with seamless switchover

Texas Instruments TPS2124 Product Info

1 April 2026 0

Parameters

Number of input channels

2

IN1, IN2 input voltage (max) (V)

22

IN1, IN2 input voltage (min) (V)

2.8

IN1 output current (max) (A)

2

IN2 output current (max) (A)

2

Quiescent current (Iq) (µA)

300

Imax (A)

2

Rating

Catalog

Features

Adjustable current limit, Inrush current control, Overvoltage protection, Reverse current blocking, Short circuit protection, Thermal shutdown

IN1 rDS(on) (typ) (mΩ)

62

IN2 rDS(on) (typ) (mΩ)

62

Operating temperature range (°C)

-40 to 125

FET

Internal

Device type

Power muxes

Function

Adjustable current limit, Inrush current control, Overvoltage protection, Power good signal, Reverse current blocking, Short circuit protection, Thermal shutdown

Package

DSBGA (YFP)-20-3.96 mm² 1.8 x 2.2

Features

  • Wide operating range: 2.8 V to 22 V
    • Absolute maximum input voltage of 24 V
  • Low RON resistance:
    • TPS2124: 62 mΩ (typical)
  • Adjustable over-voltage supervisor (OVx):
    • Accuracy < ±5%
  • Adjustable priority supervisor (PR1):
    • Accuracy < ±5%
  • Output current limit (ILM):
    • TPS2124: 1 A – 2.5 A
  • Channel status indication (ST)
  • Adjustable input settling time (SS)
  • Adjustable output soft start time (SS)
  • Low IQ from enabled input: 200 µA (typical)
  • Low IQ from disabled input: 15 µA (Typical)
  • Manual input source selection (OVx)
  • Over-temperature protection (OTP)
  • Wide operating range: 2.8 V to 22 V
    • Absolute maximum input voltage of 24 V
  • Low RON resistance:
    • TPS2124: 62 mΩ (typical)
  • Adjustable over-voltage supervisor (OVx):
    • Accuracy < ±5%
  • Adjustable priority supervisor (PR1):
    • Accuracy < ±5%
  • Output current limit (ILM):
    • TPS2124: 1 A – 2.5 A
  • Channel status indication (ST)
  • Adjustable input settling time (SS)
  • Adjustable output soft start time (SS)
  • Low IQ from enabled input: 200 µA (typical)
  • Low IQ from disabled input: 15 µA (Typical)
  • Manual input source selection (OVx)
  • Over-temperature protection (OTP)

Description

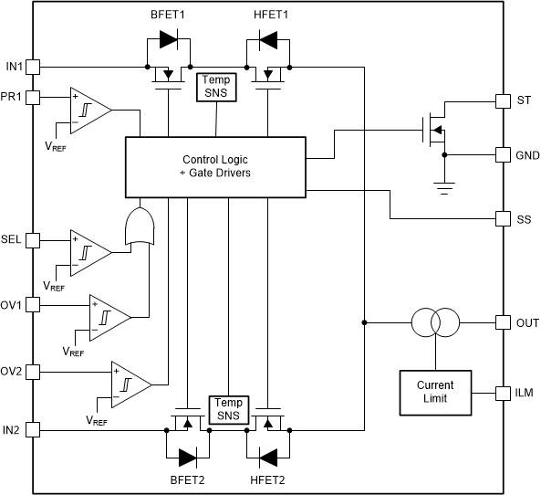
The TPS2124 device is a Dual-Input, Single-Output (DISO) Power Multiplexer (MUX) that is well suited for a variety of systems having multiple power sources.  The device will Automatically Detect, Select, and Seamlessly Transition between available inputs.

 Priority can be automatically given to the highest input voltage or manually assigned to a lower voltage input to support both ORing and Source Selection operations. A priority voltage supervisor is used to select an input source.

 An Ideal Diode operation is used to seamlessly transition between input sources.  During switchover, the voltage drop is controlled to block reverse current before it happens and provide uninterrupted power to the load with minimal hold-up capacitance.

Current limiting is used during startup and switchover to protect against overcurrent events, and also protects the device during normal operation.  The output current limit can be adjusted with a single external resistor.

 The TPS2124 device is available in a WCSP package characterized for operation for a temperature range of –40°C to 125°C.

The TPS2124 device is a Dual-Input, Single-Output (DISO) Power Multiplexer (MUX) that is well suited for a variety of systems having multiple power sources.  The device will Automatically Detect, Select, and Seamlessly Transition between available inputs.

 Priority can be automatically given to the highest input voltage or manually assigned to a lower voltage input to support both ORing and Source Selection operations. A priority voltage supervisor is used to select an input source.

 An Ideal Diode operation is used to seamlessly transition between input sources.  During switchover, the voltage drop is controlled to block reverse current before it happens and provide uninterrupted power to the load with minimal hold-up capacitance.

Current limiting is used during startup and switchover to protect against overcurrent events, and also protects the device during normal operation.  The output current limit can be adjusted with a single external resistor.

 The TPS2124 device is available in a WCSP package characterized for operation for a temperature range of –40°C to 125°C.

Subscribe to Welllinkchips !
Your Name
* Email
Submit a request