0
LF356
  • LF356
  • LF356
  • LF356
  • LF356
  • LF356

LF356

ACTIVE

Single, 36-V, 5-MHz, high slew rate (12-V/µs), In to V+, JFET-input operational amplifier

Texas Instruments LF356 Product Info

1 April 2026 0

Parameters

Number of channels

1

Total supply voltage (+5 V = 5, ±5 V = 10) (max) (V)

36

Total supply voltage (+5 V = 5, ±5 V = 10) (min) (V)

10

Rail-to-rail

In to V+

GBW (typ) (MHz)

5

Slew rate (typ) (V/µs)

12

Vos (offset voltage at 25°C) (max) (mV)

10

Iq per channel (typ) (mA)

5

Vn at 1 kHz (typ) (nV√Hz)

12

Rating

Catalog

Operating temperature range (°C)

0 to 70

Offset drift (typ) (µV/°C)

3

Input bias current (max) (pA)

8000

CMRR (typ) (dB)

100

Iout (typ) (A)

0.025

Architecture

FET

Input common mode headroom (to negative supply) (typ) (V)

3

Input common mode headroom (to positive supply) (typ) (V)

0.1

Output swing headroom (to negative supply) (typ) (V)

2

Output swing headroom (to positive supply) (typ) (V)

-2

Package

PDIP (P)-8-92.5083 mm² 9.81 x 9.43

Features

  • Advantages
    • Replace Expensive Hybrid and Module FET
      Op Amps
    • Rugged JFETs Allow Blow-Out Free Handling
      Compared With MOSFET Input Devices
    • Excellent for Low Noise Applications Using
      Either High or Low Source Impedance–Very
      Low 1/f Corner
    • Offset Adjust Does Not Degrade Drift or
      Common-Mode Rejection as in Most
      Monolithic Amplifiers
    • New Output Stage Allows Use of Large
      Capacitive Loads (5,000 pF) Without Stability
      Problems
    • Internal Compensation and Large Differential
      Input Voltage Capability
  • Common Features
    • Low Input Bias Current: 30 pA
    • Low Input Offset Current: 3 pA
    • High Input Impedance: 1012 Ω
    • Low Input Noise Current: 0.01 pA/√Hz
    • High Common-Mode Rejection Ratio: 100 dB
    • Large DC Voltage Gain: 106 dB
  • Uncommon Features
    • Extremely Fast Settling Time to 0.01%:
      • 4 µs for the LFx55 devices
      • 1.5 µs for the LFx56
      • 1.5 µs for the LFx57 (AV = 5)
    • Fast Slew Rate:
      • 5 V/µs for the LFx55
      • 12 V/µs for the LFx56
      • 50 V/µs for the LFx57 (AV = 5)
    • Wide Gain Bandwidth:
      • 2.5 MHz for the LFx55 devices
      • 5 MHz for the LFx56
      • 20 MHz for the LFx57 (AV = 5)
    • Low Input Noise Voltage:
      • 20 nV/√Hz for the LFx55
      • 12 nV/√Hz for the LFx56
      • 12 nV/√Hz for the LFx57 (AV = 5)
  • Advantages
    • Replace Expensive Hybrid and Module FET
      Op Amps
    • Rugged JFETs Allow Blow-Out Free Handling
      Compared With MOSFET Input Devices
    • Excellent for Low Noise Applications Using
      Either High or Low Source Impedance–Very
      Low 1/f Corner
    • Offset Adjust Does Not Degrade Drift or
      Common-Mode Rejection as in Most
      Monolithic Amplifiers
    • New Output Stage Allows Use of Large
      Capacitive Loads (5,000 pF) Without Stability
      Problems
    • Internal Compensation and Large Differential
      Input Voltage Capability
  • Common Features
    • Low Input Bias Current: 30 pA
    • Low Input Offset Current: 3 pA
    • High Input Impedance: 1012 Ω
    • Low Input Noise Current: 0.01 pA/√Hz
    • High Common-Mode Rejection Ratio: 100 dB
    • Large DC Voltage Gain: 106 dB
  • Uncommon Features
    • Extremely Fast Settling Time to 0.01%:
      • 4 µs for the LFx55 devices
      • 1.5 µs for the LFx56
      • 1.5 µs for the LFx57 (AV = 5)
    • Fast Slew Rate:
      • 5 V/µs for the LFx55
      • 12 V/µs for the LFx56
      • 50 V/µs for the LFx57 (AV = 5)
    • Wide Gain Bandwidth:
      • 2.5 MHz for the LFx55 devices
      • 5 MHz for the LFx56
      • 20 MHz for the LFx57 (AV = 5)
    • Low Input Noise Voltage:
      • 20 nV/√Hz for the LFx55
      • 12 nV/√Hz for the LFx56
      • 12 nV/√Hz for the LFx57 (AV = 5)

Description

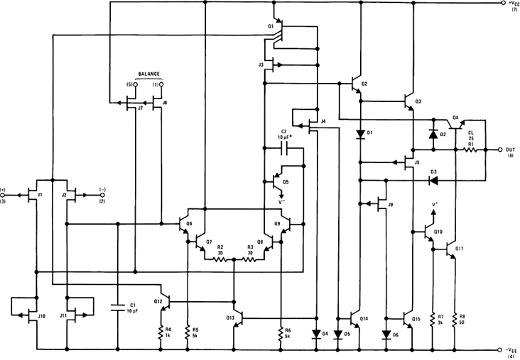
The LFx5x devices are the first monolithic JFET input operational amplifiers to incorporate well-matched, high-voltage JFETs on the same chip with standard bipolar transistors (BI-FET™ Technology). These amplifiers feature low input bias and offset currents/low offset voltage and offset voltage drift, coupled with offset adjust, which does not degrade drift or common-mode rejection. The devices are also designed for high slew rate, wide bandwidth, extremely fast settling time, low voltage and current noise and a low 1/f noise corner.

The LFx5x devices are the first monolithic JFET input operational amplifiers to incorporate well-matched, high-voltage JFETs on the same chip with standard bipolar transistors (BI-FET™ Technology). These amplifiers feature low input bias and offset currents/low offset voltage and offset voltage drift, coupled with offset adjust, which does not degrade drift or common-mode rejection. The devices are also designed for high slew rate, wide bandwidth, extremely fast settling time, low voltage and current noise and a low 1/f noise corner.

Subscribe to Welllinkchips !
Your Name
* Email
Submit a request