0
TIOS1013
  • TIOS1013
  • TIOS1013
  • TIOS1013
  • TIOS1013

TIOS1013

ACTIVE

Digital sensor output driver with integrated surge protection and 3.3-V LDO output

Texas Instruments TIOS1013 Product Info

1 April 2026 0

Parameters

Type

Digital output switch

Supply voltage (V)

7 to 36

IEC 61000-4-2 contact (±V)

16000

IEC 61000-4-4 EFT (±V)

4000

IEC 61000-4-5 (surge) (±V)

1200

Current limit (max) (A)

0.35

LDO output range (V)

3.3

Features

Configurable current limiter, Reverse polarity protection

Operating temperature range (°C)

-40 to 125

TI functional safety category

Functional Safety-Capable

Package

VSON (DMW)-10-7.5 mm² 2.5 x 3

Features

  • Functional Safety-Capable
  • 7-V to 36-V Supply Voltage
  • PNP, NPN or Push-Pull Configurable Output
  • Low Residual Voltage of 1.75 V at 250 mA
  • 50-mA to 350-mA Configurable Current Limit
  • Tolerant to ±65-V Transients < 100 µs
  • Reverse Polarity Protection of up to 60 V on VCC, OUT and GND
  • Integrated EMC Protection on VCC and OUT
    • ±16 kV IEC 61000-4-2 ESD Contact Discharge
    • ±4 kV IEC 61000-4-4 Electrical Fast Transient
    • ±1.2 kV/500 Ω IEC 61000-4-5 Surge
  • Fast Demagnetization of Inductive Loads up to 1.5 H
  • Large Capacitive Load Driving Capability
  • < 2.2-mA Quiescent Supply Current
  • Integrated LDO Options for up to 20 mA Current
    • TIOS101: No LDO
    • TIOS1013: 3.3-V LDO
    • TIOS1015: 5-V LDO
  • Overtemperature Warning and Thermal Protection
  • Fault Indicator
  • Extended Ambient Temperature: -40°C to 125°C
  • 2.5 mm x 3 mm 10-pin VSON Package
  • Functional Safety-Capable
  • 7-V to 36-V Supply Voltage
  • PNP, NPN or Push-Pull Configurable Output
  • Low Residual Voltage of 1.75 V at 250 mA
  • 50-mA to 350-mA Configurable Current Limit
  • Tolerant to ±65-V Transients < 100 µs
  • Reverse Polarity Protection of up to 60 V on VCC, OUT and GND
  • Integrated EMC Protection on VCC and OUT
    • ±16 kV IEC 61000-4-2 ESD Contact Discharge
    • ±4 kV IEC 61000-4-4 Electrical Fast Transient
    • ±1.2 kV/500 Ω IEC 61000-4-5 Surge
  • Fast Demagnetization of Inductive Loads up to 1.5 H
  • Large Capacitive Load Driving Capability
  • < 2.2-mA Quiescent Supply Current
  • Integrated LDO Options for up to 20 mA Current
    • TIOS101: No LDO
    • TIOS1013: 3.3-V LDO
    • TIOS1015: 5-V LDO
  • Overtemperature Warning and Thermal Protection
  • Fault Indicator
  • Extended Ambient Temperature: -40°C to 125°C
  • 2.5 mm x 3 mm 10-pin VSON Package

Description

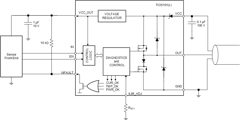
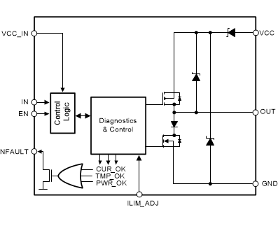
The TIOS101(x) devices are configurable as high-side, low-side or push-pull drivers. These devices are capable of withstanding up to 1.2 kV (500 Ω) of IEC 61000-4-5 surge and feature integrated reverse polarity protection.

A simple pin-programmable interface allows easy interfacing to the controller circuits. The output current limit can be configured using an external resistor.

Fault reporting and internal protection functions are provided for under voltage, over circuit current and over temperature.

The TIOS101(x) devices are configurable as high-side, low-side or push-pull drivers. These devices are capable of withstanding up to 1.2 kV (500 Ω) of IEC 61000-4-5 surge and feature integrated reverse polarity protection.

A simple pin-programmable interface allows easy interfacing to the controller circuits. The output current limit can be configured using an external resistor.

Fault reporting and internal protection functions are provided for under voltage, over circuit current and over temperature.

Subscribe to Welllinkchips !
Your Name
* Email
Submit a request