0
REF5025-EP
  • REF5025-EP
  • REF5025-EP

REF5025-EP

ACTIVE

Enhanced Product Low-Noise, Very Low Drift, Precision Voltage Reference

Texas Instruments REF5025-EP Product Info

1 April 2026 1

Parameters

Rating

HiRel Enhanced Product

VO (V)

2.5

Temp coeff (max) (ppm/°C)

3

Initial accuracy (max) (%)

0.05

Features

TRIM/NR pin

Iout/Iz (max) (mA)

10

Vin (min) (V)

2.7

Vin (max) (V)

18

Iq (typ) (mA)

0.8, 800

LFN 0.1 to 10 Hz (typ) (µVPP)

7.5

Operating temperature range (°C)

-55 to 125

Package

SOIC (D)-8-29.4 mm² 4.9 x 6

Features

  • Low Temperature Drift:
    5 ppm/°C (Maximum)
  • High Accuracy:
    0.08% (Maximum)
  • Low Noise: 3 µVPP/V
  • High Output Current: ±10 mA
  • Available in Military (–55°C to 125°C)
    Temperature Range(1)
  • Extended Product Life Cycle
  • Extended Product-Change Notification
  • Product Traceability
  • APPLICATIONS
    • 16-Bit Data Acquisition Systems
    • ATE Equipment
    • Industrial Process Control
    • Medical Instrumentation
    • Optical Control Systems
    • Precision Instrumentation
    • Controlled Baseline
    • One Assembly/Test Site
    • One Fabrication Site

(1) Custom temperature ranges available
All other trademarks are the property of their respective owners

  • Low Temperature Drift:
    5 ppm/°C (Maximum)
  • High Accuracy:
    0.08% (Maximum)
  • Low Noise: 3 µVPP/V
  • High Output Current: ±10 mA
  • Available in Military (–55°C to 125°C)
    Temperature Range(1)
  • Extended Product Life Cycle
  • Extended Product-Change Notification
  • Product Traceability
  • APPLICATIONS
    • 16-Bit Data Acquisition Systems
    • ATE Equipment
    • Industrial Process Control
    • Medical Instrumentation
    • Optical Control Systems
    • Precision Instrumentation
    • Controlled Baseline
    • One Assembly/Test Site
    • One Fabrication Site

(1) Custom temperature ranges available
All other trademarks are the property of their respective owners

Description

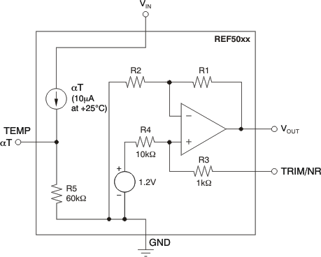
The REF50xx is a family of low-noise, very low-drift, very high precision voltage references. These references are capable of both sinking and sourcing, and are very robust with regard to line and load changes.

Excellent temperature drift and high accuracy are achieved using proprietary design techniques. These features, combined with very low noise, make the REF50xx family ideal for use in high-precision data acquisition systems.

They are offered in SOIC-8 packages, and are specified from –55°C to 125°C.

The REF50xx is a family of low-noise, very low-drift, very high precision voltage references. These references are capable of both sinking and sourcing, and are very robust with regard to line and load changes.

Excellent temperature drift and high accuracy are achieved using proprietary design techniques. These features, combined with very low noise, make the REF50xx family ideal for use in high-precision data acquisition systems.

They are offered in SOIC-8 packages, and are specified from –55°C to 125°C.

Subscribe to Welllinkchips !
Your Name
* Email
Submit a request