0
LM2794
  • LM2794
  • LM2794
  • LM2794
  • LM2794

LM2794

ACTIVE

current Regulated switched capacitor LED supply with Analog and PWM brightness control

Texas Instruments LM2794 Product Info

1 April 2026 0

Parameters

Number of channels

4

Vin (min) (V)

2.7

Vin (max) (V)

5.5

Vout (min) (V)

2.7

Vout (max) (V)

5.5

Type

Capacitive

Switching frequency (max) (kHz)

675

Duty cycle (max) (%)

100

LED current per channel (mA)

20

Peak efficiency (%)

80

Topology

Boost

Features

Analog/PWM mixed dimming

Operating temperature range (°C)

-30 to 85

Rating

Catalog

Package

DSBGA (YPA)-14-5.5845 mm² 2.482 x 2.25

Features

  • Regulated Current Sources with ±0.5% Matching between any Two Outputs
  • High Efficiency 3/2 Boost Function
  • Drives One, Two, Three or four White LEDs
  • 2.7V to 5.5V Input Voltage
  • Up to 80mA Output Current
  • Analog Brightness Control
  • Active-Low or High Shutdown Input ('94/95)
  • Very Small Solution Size and no Inductor
  • 2.3µA (typ.) Shutdown Current
  • 325kHz Switching Frequency (min.)
  • Constant Frequency Generates Predictable Noise Spectrum
  • Thin DSBGA Package: 2.08mm X 2.403mm X 0.600mm High

All trademarks are the property of their respective owners.

  • Regulated Current Sources with ±0.5% Matching between any Two Outputs
  • High Efficiency 3/2 Boost Function
  • Drives One, Two, Three or four White LEDs
  • 2.7V to 5.5V Input Voltage
  • Up to 80mA Output Current
  • Analog Brightness Control
  • Active-Low or High Shutdown Input ('94/95)
  • Very Small Solution Size and no Inductor
  • 2.3µA (typ.) Shutdown Current
  • 325kHz Switching Frequency (min.)
  • Constant Frequency Generates Predictable Noise Spectrum
  • Thin DSBGA Package: 2.08mm X 2.403mm X 0.600mm High

All trademarks are the property of their respective owners.

Description

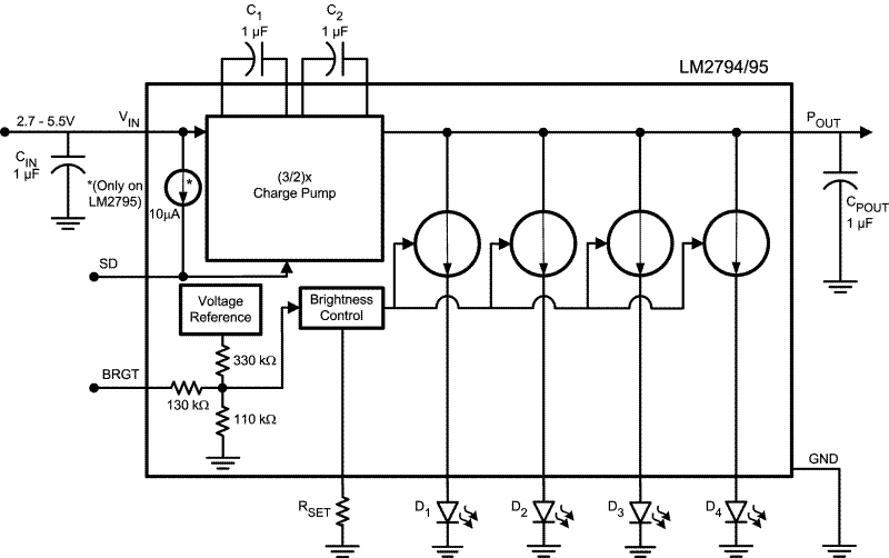
The LM2794/95 is a fractional CMOS charge-pump that provides four regulated current sources. It accepts an input voltage range from 2.7V to 5.5V and maintains a constant current determined by an external sense resistor.

The LM2794/5 delivers up to 80mA of load current to accommodate four White LEDs. The switching frequency is 325kHz. (min.) to keep the conducted noise spectrum away from sensitive frequencies within portable RF devices.

Brightness can be controlled by both linear and PWM techniques. A voltage between 0V and 3.0V may be applied to the BRGT pin to linearly vary the LED current. Alternatively, a PWM signal can be applied to the SD pin to vary the perceived brightness of the LED. The SD pin reduces the operating current to 2.3µA (typ.) The LM2794 is shut down when the SD pin is low, and the LM2795 is shut down when the SD pin is high.

The LM2794/95 is available in a DSBGA CSP package.

The LM2794/95 is a fractional CMOS charge-pump that provides four regulated current sources. It accepts an input voltage range from 2.7V to 5.5V and maintains a constant current determined by an external sense resistor.

The LM2794/5 delivers up to 80mA of load current to accommodate four White LEDs. The switching frequency is 325kHz. (min.) to keep the conducted noise spectrum away from sensitive frequencies within portable RF devices.

Brightness can be controlled by both linear and PWM techniques. A voltage between 0V and 3.0V may be applied to the BRGT pin to linearly vary the LED current. Alternatively, a PWM signal can be applied to the SD pin to vary the perceived brightness of the LED. The SD pin reduces the operating current to 2.3µA (typ.) The LM2794 is shut down when the SD pin is low, and the LM2795 is shut down when the SD pin is high.

The LM2794/95 is available in a DSBGA CSP package.

Subscribe to Welllinkchips !
Your Name
* Email
Submit a request