0
THS4567
  • THS4567
  • THS4567

THS4567

ACTIVE

220-MHz CMOS input fully differential amplifier with VICM and VOCM control

Texas Instruments THS4567 Product Info

1 April 2026 1

Parameters

Number of channels

1

Total supply voltage (+5 V = 5, ±5 V = 10) (min) (V)

3.3

Total supply voltage (+5 V = 5, ±5 V = 10) (max) (V)

6

BW at Acl (MHz)

70

Acl, min spec gain (V/V)

10

Slew rate (typ) (V/µs)

500

Architecture

Fully Differential ADC Driver, High Input Impedance

Vn at flatband (typ) (nV√Hz)

4.2

Iq per channel (typ) (mA)

2

Rail-to-rail

Out

Vos (offset voltage at 25°C) (max) (mV)

10

Operating temperature range (°C)

-40 to 125

Iout (typ) (mA)

20

2nd harmonic (dBc)

-115

3rd harmonic (dBc)

-118

Frequency of harmonic distortion measurement (MHz)

0.1

GBW (typ) (MHz)

220

Input bias current (max) (pA)

750

Features

Shutdown

CMRR (typ) (dB)

80

Rating

Catalog

Package

WQFN (RUN)-10-4 mm² 2 x 2

Features

  • Gain Bandwidth Product (GBWP): 220 MHz
  • Slew Rate: 500 V/µs
  • Bandwidth: 42 MHz (G = 10 V/V)
  • Voltage Noise: 4.2 nV/√ Hz
  • Supply Current (IQ): 2 mA
  • IQ : 28 µA (Shutdown)
  • Rail-to-Rail Output (RRO)
  • High Impedance CMOS Inputs
  • Independent Input and Output Common-Mode Control
  • Disable Input Common-Mode Loop to Use as a Standard Fully Differential Amplifier (FDA)
  • Single-Supply Range: 3.3 V to 5.5 V
  • Split-Supply Range: ±1.65 V to ±2.75 V
  • Operating Temperature Range: -40°C to 125°C
  • Gain Bandwidth Product (GBWP): 220 MHz
  • Slew Rate: 500 V/µs
  • Bandwidth: 42 MHz (G = 10 V/V)
  • Voltage Noise: 4.2 nV/√ Hz
  • Supply Current (IQ): 2 mA
  • IQ : 28 µA (Shutdown)
  • Rail-to-Rail Output (RRO)
  • High Impedance CMOS Inputs
  • Independent Input and Output Common-Mode Control
  • Disable Input Common-Mode Loop to Use as a Standard Fully Differential Amplifier (FDA)
  • Single-Supply Range: 3.3 V to 5.5 V
  • Split-Supply Range: ±1.65 V to ±2.75 V
  • Operating Temperature Range: -40°C to 125°C

Description

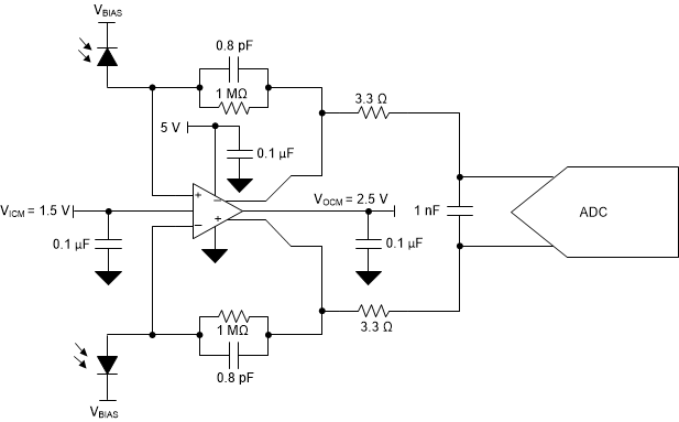
The THS4567 device is a novel fully-differential amplifier (FDA) that includes independent input common-mode (VICM) and output-common mode (VOCM) control. Standard FDAs only possess output common-mode control. The THS4567 is a decompensated amplifier with a minimum stable gain of 10 V/V.

The THS4567 operates as a fully differential transimpedance amplifier (TIA) and analog-to-digital converter (ADC) driver in a single integrated stage.

The VICM loop decouples the reverse bias across the photodiode(PD) from the amplifiers input and output swing compliance ranges thereby allowing the designer to maximize the PD reverse bias and minimize the PD capacitance. The VICM loop can be disabled which then allows the THS4567 to operate as a standard FDA.

The VOCM loop sets the differential output common-mode voltage and is typically set at the subsequent ADC stage common-mode reference voltage.

The THS4567 device is a novel fully-differential amplifier (FDA) that includes independent input common-mode (VICM) and output-common mode (VOCM) control. Standard FDAs only possess output common-mode control. The THS4567 is a decompensated amplifier with a minimum stable gain of 10 V/V.

The THS4567 operates as a fully differential transimpedance amplifier (TIA) and analog-to-digital converter (ADC) driver in a single integrated stage.

The VICM loop decouples the reverse bias across the photodiode(PD) from the amplifiers input and output swing compliance ranges thereby allowing the designer to maximize the PD reverse bias and minimize the PD capacitance. The VICM loop can be disabled which then allows the THS4567 to operate as a standard FDA.

The VOCM loop sets the differential output common-mode voltage and is typically set at the subsequent ADC stage common-mode reference voltage.

Subscribe to Welllinkchips !
Your Name
* Email
Submit a request