0
TPS3850
  • TPS3850
  • TPS3850
  • TPS3850

TPS3850

ACTIVE

Precision window supervisor for OV & UV monitoring with window watchdog timer & programmable delay

Texas Instruments TPS3850 Product Info

1 April 2026 0

Parameters

Rating

Catalog

Number of supplies monitored

1

Threshold voltage 1 (typ) (V)

0.372, 0.428, 1.116, 1.152, 1.248, 1.284, 1.674, 1.728, 1.872, 1.926, 2.79, 2.88, 3.069, 3.12, 3.168, 3.21, 3.432, 3.531, 4.65, 4.8, 5.2

Features

Reset time delay, Separate VDD & sense, Timeout watchdog, Undervoltage and overvoltage monitor, Watchdog disable, Watchdog timer, Window watchdog

Reset threshold accuracy (%)

0.8

Iq (typ) (mA)

0.01

Output driver type/reset output

Active-low, Open-drain

Time delay (ms)

10, 200

Watchdog timer WDI (s)

Programmable

Supply voltage (min) (V)

1.6

Supply voltage (max) (V)

6.5

Operating temperature range (°C)

-40 to 125

Package

VSON (DRC)-10-9 mm² 3 x 3

Features

  • Input voltage range: VDD = 1.6 V to 6.5 V
  • 0.8% Voltage threshold accuracy
  • Low supply current: IDD = 10 µA (typical)
  • User-programmable watchdog timeout
  • User-programmable reset delay
  • Factory-programmed precision watchdog and reset timers
  • Open-drain outputs
  • Precision over- and undervoltage monitoring:
    • Supports common rails from 0.9 V to 5.0 V
    • ±4% and ±7% Fault windows available
    • 0.5% Hysteresis
  • Watchdog disable feature
  • Available in a small 3-mm × 3-mm, 10-Pin VSON package
  • Junction operating temperature range: –40°C to +125°C
  • Input voltage range: VDD = 1.6 V to 6.5 V
  • 0.8% Voltage threshold accuracy
  • Low supply current: IDD = 10 µA (typical)
  • User-programmable watchdog timeout
  • User-programmable reset delay
  • Factory-programmed precision watchdog and reset timers
  • Open-drain outputs
  • Precision over- and undervoltage monitoring:
    • Supports common rails from 0.9 V to 5.0 V
    • ±4% and ±7% Fault windows available
    • 0.5% Hysteresis
  • Watchdog disable feature
  • Available in a small 3-mm × 3-mm, 10-Pin VSON package
  • Junction operating temperature range: –40°C to +125°C

Description

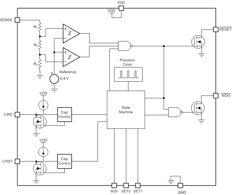
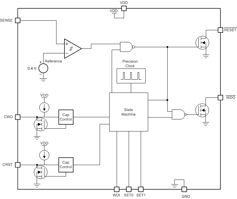
The TPS3850 combines a precision voltage supervisor with a programmable window watchdog timer. The TPS3850 window comparator achieves 0.8% accuracy (–40°C to +125°C) for both overvoltage (VIT+(OV)) and undervoltage (VIT–(UV)) thresholds on the SENSE pin. The TPS3850 also includes accurate hysteresis on both thresholds, making the device ideal for use with tight tolerance systems. The supervisor RESET delay can be set by factory-programmed default delay settings, or programmed by an external capacitor. The factory-programmed RESET delay features a 9.5% accuracy, high-precision delay timing.

The TPS3850 includes a programmable window watchdog timer for a wide variety of applications. The dedicated watchdog output ( WDO) enables increased resolution to help determine the nature of fault conditions. The window watchdog timeouts can be set by factory-programmed default delay settings, or programmed by an external capacitor. The watchdog can be disabled via logic pins to avoid undesired watchdog timeouts during the development process.

The TPS3850 is available in a small 3.00-mm × 3.00-mm, 10-pin VSON package.

The TPS3850 combines a precision voltage supervisor with a programmable window watchdog timer. The TPS3850 window comparator achieves 0.8% accuracy (–40°C to +125°C) for both overvoltage (VIT+(OV)) and undervoltage (VIT–(UV)) thresholds on the SENSE pin. The TPS3850 also includes accurate hysteresis on both thresholds, making the device ideal for use with tight tolerance systems. The supervisor RESET delay can be set by factory-programmed default delay settings, or programmed by an external capacitor. The factory-programmed RESET delay features a 9.5% accuracy, high-precision delay timing.

The TPS3850 includes a programmable window watchdog timer for a wide variety of applications. The dedicated watchdog output ( WDO) enables increased resolution to help determine the nature of fault conditions. The window watchdog timeouts can be set by factory-programmed default delay settings, or programmed by an external capacitor. The watchdog can be disabled via logic pins to avoid undesired watchdog timeouts during the development process.

The TPS3850 is available in a small 3.00-mm × 3.00-mm, 10-pin VSON package.

Subscribe to Welllinkchips !
Your Name
* Email
Submit a request