0
TCAN1046A-Q1
  • TCAN1046A-Q1
  • TCAN1046A-Q1
  • TCAN1046A-Q1
  • TCAN1046A-Q1

TCAN1046A-Q1

ACTIVE

Enhanced Automotive dual CAN transceiver with Standby

Texas Instruments TCAN1046A-Q1 Product Info

1 April 2026 2

Parameters

Protocols

CAN, CAN FD

Number of channels

2

Supply voltage (V)

4.5 to 5.5

Bus fault voltage (V)

-58 to 58

Signaling rate (max) (Mbps)

8

Rating

Automotive

Package

SOIC (D)-14-51.9 mm² 8.65 x 6

Features

  • AEC-Q100 (Grade 1): Qualified for automotive applications
  • Two independent high-speed CAN FD transceivers with mode control
  • Meets the requirements of ISO 11898-2:2016 physical layer standard
  • Functional Safety-Capable
  • Support of classical CAN and optimized CAN FD performance at 2, 5, and 8 Mbps
    • Short and symmetrical propagation delays for enhanced timing margin
  • Support for 12-V and 24-V battery applications
  • Receiver common-mode input voltage: ±12 V
  • Protection features:
    • Bus fault protection: ±58 V
    • Undervoltage protection
    • TXD-dominant time-out (DTO)
      • Data rates down to 9.2 kbps
    • Thermal-shutdown protection (TSD)
  • Operating modes:
    • Normal mode
    • Low power standby mode supporting remote wake-up request
  • Optimized behavior when unpowered
    • Bus and logic pins are high impedance (no load to operating bus or application)
    • Hot-plug capable: power-up and power-down glitch-free operation on bus and RXD output
  • Junction temperatures from: –40°C to 150°C
  • Available in SOIC (14) and leadless VSON (14) packages (4.5 mm x 3.0 mm) with improved automated optical inspection (AOI) capability
  • AEC-Q100 (Grade 1): Qualified for automotive applications
  • Two independent high-speed CAN FD transceivers with mode control
  • Meets the requirements of ISO 11898-2:2016 physical layer standard
  • Functional Safety-Capable
  • Support of classical CAN and optimized CAN FD performance at 2, 5, and 8 Mbps
    • Short and symmetrical propagation delays for enhanced timing margin
  • Support for 12-V and 24-V battery applications
  • Receiver common-mode input voltage: ±12 V
  • Protection features:
    • Bus fault protection: ±58 V
    • Undervoltage protection
    • TXD-dominant time-out (DTO)
      • Data rates down to 9.2 kbps
    • Thermal-shutdown protection (TSD)
  • Operating modes:
    • Normal mode
    • Low power standby mode supporting remote wake-up request
  • Optimized behavior when unpowered
    • Bus and logic pins are high impedance (no load to operating bus or application)
    • Hot-plug capable: power-up and power-down glitch-free operation on bus and RXD output
  • Junction temperatures from: –40°C to 150°C
  • Available in SOIC (14) and leadless VSON (14) packages (4.5 mm x 3.0 mm) with improved automated optical inspection (AOI) capability

Description

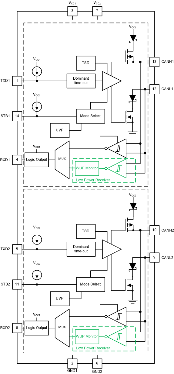
The TCAN1046A-Q1 is a dual high-speed controller area network (CAN) transceiver that meets the physical layer requirements of the ISO 11898-2:2016 high-speed CAN specification.

The device supports both classical CAN and CAN FD networks up to 8 megabits per second (Mbps). The device has two CAN FD channels with independent supply, VCC1 and VCC2, and mode control, STB1 and STB2 pins, allowing for true independent operation of each CAN channel. The ability to operate each channel independent of one another is important in applications that require redundancy or additional CAN FD channels to act as a back-up in the event of a system failure.

The device includes many protection and diagnostic features including thermal-shutdown (TSD), TXD-dominant time-out (DTO), and bus fault protection up to ±58 V. The device has defined failsafe behavior in supply under-voltage or floating pin scenarios.

The TCAN1046A-Q1 is a dual high-speed controller area network (CAN) transceiver that meets the physical layer requirements of the ISO 11898-2:2016 high-speed CAN specification.

The device supports both classical CAN and CAN FD networks up to 8 megabits per second (Mbps). The device has two CAN FD channels with independent supply, VCC1 and VCC2, and mode control, STB1 and STB2 pins, allowing for true independent operation of each CAN channel. The ability to operate each channel independent of one another is important in applications that require redundancy or additional CAN FD channels to act as a back-up in the event of a system failure.

The device includes many protection and diagnostic features including thermal-shutdown (TSD), TXD-dominant time-out (DTO), and bus fault protection up to ±58 V. The device has defined failsafe behavior in supply under-voltage or floating pin scenarios.

Subscribe to Welllinkchips !
Your Name
* Email
Submit a request