0
LF147
  • LF147
  • LF147
  • LF147
  • LF147

LF147

ACTIVE

Quad, 30-V, 4-MHz, FET-input operational amplifier

Texas Instruments LF147 Product Info

1 April 2026 0

Parameters

Number of channels

4

Total supply voltage (+5 V = 5, ±5 V = 10) (max) (V)

44

Total supply voltage (+5 V = 5, ±5 V = 10) (min) (V)

5

Rail-to-rail

No

GBW (typ) (MHz)

4

Slew rate (typ) (V/µs)

13

Vos (offset voltage at 25°C) (max) (mV)

5

Iq per channel (typ) (mA)

1.8

Vn at 1 kHz (typ) (nV√Hz)

20

Rating

Military

Operating temperature range (°C)

-55 to 125

Offset drift (typ) (µV/°C)

10

Input bias current (max) (pA)

200

CMRR (typ) (dB)

100

Iout (typ) (A)

0.03

Architecture

FET

Input common mode headroom (to negative supply) (typ) (V)

3

Input common mode headroom (to positive supply) (typ) (V)

0

Output swing headroom (to negative supply) (typ) (V)

1.5

Output swing headroom (to positive supply) (typ) (V)

-1.5

Package

CDIP (J)-14-130.4652 mm² 19.56 x 6.67

Features

  • Internally Trimmed Offset Voltage: 5 mV max
  • Low Input Bias Current: 50 pA
  • Low Input Noise Current: 0.01 pA/√Hz
  • Wide Gain Bandwidth: 4 MHz
  • High Slew Rate: 13 V/μs
  • Low Supply Current: 7.2 mA
  • High Input Impedance: 1012Ω
  • Low Total Harmonic Distortion: ≤0.02%
  • Low 1/f Noise Corner: 50 Hz
  • Fast Settling Time to 0.01%: 2 μs

All trademarks are the property of their respective owners.

  • Internally Trimmed Offset Voltage: 5 mV max
  • Low Input Bias Current: 50 pA
  • Low Input Noise Current: 0.01 pA/√Hz
  • Wide Gain Bandwidth: 4 MHz
  • High Slew Rate: 13 V/μs
  • Low Supply Current: 7.2 mA
  • High Input Impedance: 1012Ω
  • Low Total Harmonic Distortion: ≤0.02%
  • Low 1/f Noise Corner: 50 Hz
  • Fast Settling Time to 0.01%: 2 μs

All trademarks are the property of their respective owners.

Description

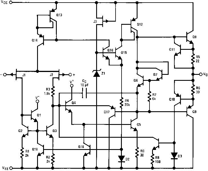
The LF147 is a low cost, high speed quad JFET input operational amplifier with an internally trimmed input offset voltage (BI-FET II technology). The device requires a low supply current and yet maintains a large gain bandwidth product and a fast slew rate. In addition, well matched high voltage JFET input devices provide very low input bias and offset currents. The LF147 is pin compatible with the standard LM148. This feature allows designers to immediately upgrade the overall performance of existing LF148 and LM124 designs.

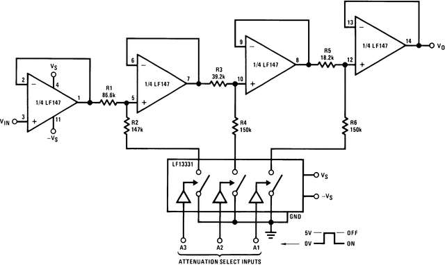
The LF147 may be used in applications such as high speed integrators, fast D/A converters, sample-and-hold circuits and many other circuits requiring low input offset voltage, low input bias current, high input impedance, high slew rate and wide bandwidth. The device has low noise and offset voltage drift.

The LF147 is a low cost, high speed quad JFET input operational amplifier with an internally trimmed input offset voltage (BI-FET II technology). The device requires a low supply current and yet maintains a large gain bandwidth product and a fast slew rate. In addition, well matched high voltage JFET input devices provide very low input bias and offset currents. The LF147 is pin compatible with the standard LM148. This feature allows designers to immediately upgrade the overall performance of existing LF148 and LM124 designs.

The LF147 may be used in applications such as high speed integrators, fast D/A converters, sample-and-hold circuits and many other circuits requiring low input offset voltage, low input bias current, high input impedance, high slew rate and wide bandwidth. The device has low noise and offset voltage drift.

Subscribe to Welllinkchips !
Your Name
* Email
Submit a request