0
PCF8574
  • PCF8574
  • PCF8574
  • PCF8574
  • PCF8574
  • PCF8574
  • PCF8574
  • PCF8574
  • PCF8574
  • PCF8574
  • PCF8574

PCF8574

ACTIVE

8-bit 2.5- to 5.5-V I2C/SMBus I/O expander with interrupt

Texas Instruments PCF8574 Product Info

1 April 2026 0

Parameters

Number of I/Os

8

Features

Interrupt pin

Supply voltage (min) (V)

2.5

Supply voltage (max) (V)

6

Addresses

8

Rating

Catalog

Frequency (max) (MHz)

0.1

Operating temperature range (°C)

-40 to 85

Package

PDIP (N)-16-181.42 mm² 19.3 x 9.4

Features

  • Low standby-current consumption of 10µA max
  • I2C to parallel-port expander
  • Open-drain interrupt output
  • Compatible with most microcontrollers
  • Latched outputs with high-current drive capability for directly driving LEDs
  • Latch-up performance exceeds 100mA per JESD 78, Class II
  • Low standby-current consumption of 10µA max
  • I2C to parallel-port expander
  • Open-drain interrupt output
  • Compatible with most microcontrollers
  • Latched outputs with high-current drive capability for directly driving LEDs
  • Latch-up performance exceeds 100mA per JESD 78, Class II

Description

This 8-bit input/output (I/O) expander for the two-line bidirectional bus (I2C) is designed for 2.5V to 6V VCC operation.

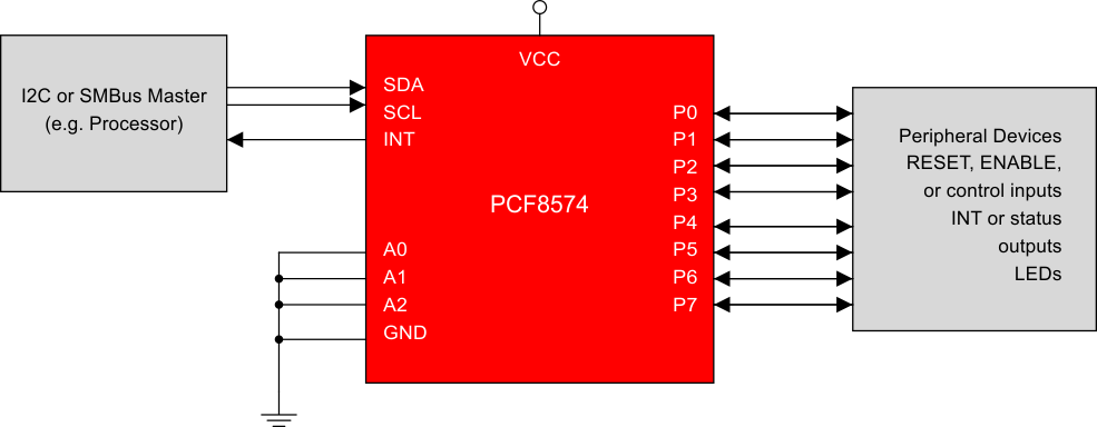
The PCF8574 device provides general-purpose remote I/O expansion for most microcontroller families by way of the I2C interface [serial clock (SCL), serial data (SDA)].

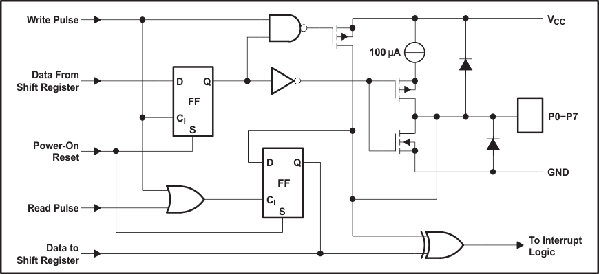
The device features an 8-bit quasi-bidirectional I/O port (P0–P7), including latched outputs with high-current drive capability for directly driving LEDs. Each quasi-bidirectional I/O can be used as an input or output without the use of a data-direction control signal. At power on, the I/Os are high. In this mode, only a current source to VCC is active.

This 8-bit input/output (I/O) expander for the two-line bidirectional bus (I2C) is designed for 2.5V to 6V VCC operation.

The PCF8574 device provides general-purpose remote I/O expansion for most microcontroller families by way of the I2C interface [serial clock (SCL), serial data (SDA)].

The device features an 8-bit quasi-bidirectional I/O port (P0–P7), including latched outputs with high-current drive capability for directly driving LEDs. Each quasi-bidirectional I/O can be used as an input or output without the use of a data-direction control signal. At power on, the I/Os are high. In this mode, only a current source to VCC is active.

Subscribe to Welllinkchips !
Your Name
* Email
Submit a request