0
LM99
  • LM99
  • LM99
  • LM99
  • LM99

LM99

ACTIVE

Remote and Local Temperature Sensor with TruTherm Technology and SMBus Interface Key Specifications Key Specifications Linux Mainline Status

Texas Instruments LM99 Product Info

1 April 2026 0

Parameters

Local sensor accuracy (max)

3

Type

Remote

Operating temperature range (°C)

0 to 85

Supply voltage (min) (V)

2.85

Interface type

I2C, SMBus

Supply voltage (max) (V)

3.6

Features

ALERT, One-shot conversion

Supply current (max) (µA)

1700

Temp resolution (max) (bps)

8

Remote channels (#)

1

Addresses

2

Rating

Catalog

Package

VSSOP (DGK)-8-14.7 mm² 3 x 4.9

Features

  • Accurately Senses the Temperature of Remote Diodes
  • Offset Register Allows Use of a Variety of Thermal Diodes
  • On-board Local Temperature Sensing
  • 10 Bit Plus Sign Remote Diode Temperature Data Format, 0.125 °C Resolution
  • T_CRIT_A Output Useful for System Shutdown
  • ALERT Output Supports SMBus 2.0 Protocol
  • SMBus 2.0 Compatible Interface, Supports TIMEOUT
  • 8-Pin VSSOP Package

Key Specifications

  • Supply Voltage 3.0 V to 3.6 V
  • Supply Current 0.8 mA (typ)
  • Local Temp Accuracy
    (Includes Quantization error)
    • TA = 25°C to 125°C ±3.0°C (Max)
  • Remote Diode Temp Accuracy
    (Includes Quantization Error)
    • TA = 30°C to 50°C, TD = 120°C to 140°C ±1.0°C (Max)
    • TA = 0°C to 85°C, TD = 25°C to 140°C ±3.0°C (Max)

All trademarks are the property of their respective owners.

  • Accurately Senses the Temperature of Remote Diodes
  • Offset Register Allows Use of a Variety of Thermal Diodes
  • On-board Local Temperature Sensing
  • 10 Bit Plus Sign Remote Diode Temperature Data Format, 0.125 °C Resolution
  • T_CRIT_A Output Useful for System Shutdown
  • ALERT Output Supports SMBus 2.0 Protocol
  • SMBus 2.0 Compatible Interface, Supports TIMEOUT
  • 8-Pin VSSOP Package

Key Specifications

  • Supply Voltage 3.0 V to 3.6 V
  • Supply Current 0.8 mA (typ)
  • Local Temp Accuracy
    (Includes Quantization error)
    • TA = 25°C to 125°C ±3.0°C (Max)
  • Remote Diode Temp Accuracy
    (Includes Quantization Error)
    • TA = 30°C to 50°C, TD = 120°C to 140°C ±1.0°C (Max)
    • TA = 0°C to 85°C, TD = 25°C to 140°C ±3.0°C (Max)

All trademarks are the property of their respective owners.

Description

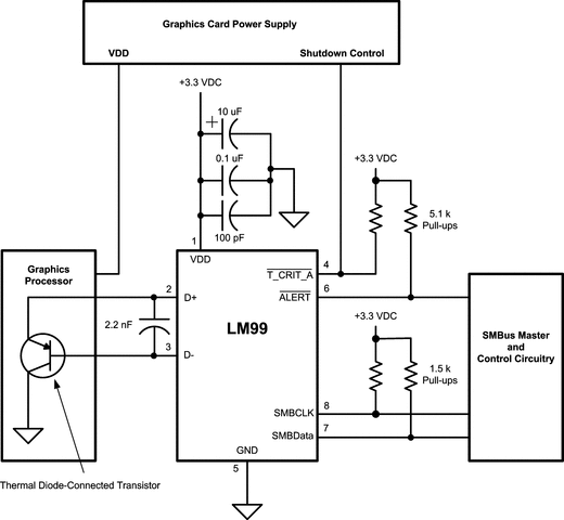
The LM99 is an 11-bit remote diode temperature sensor with a 2-wire System Management Bus (SMBus) serial interface. The LM99 accurately measures: (1) its own temperature and (2) the temperature of a remote diode-connected transistor such as the 2N3904 or a thermal diode commonly found on Graphics Processor Units (GPU), Computer Processor Units (CPU or other ASICs. The LM99 remote diode temperature sensor shifts the temperature from the remote sensor down 16°C and operates on that shifted temperature:

  TACTUAL DIODE JUNCTION = TLM99 + 16°C

The local temperature reading requires no offset.

The LM99 has an Offset Register which provides a means for precise matching to various thermal diodes.

The LM99 and LM99-1 have the same functions but different SMBus slave addresses. This allows for one of each to be on the same bus at the same time.

Activation of the ALERT output occurs when any temperature goes outside a preprogrammed window set by the HIGH and LOW temperature limit registers or exceeds the T_CRIT temperature limit. Activation of the T_CRIT_A occurs when any temperature exceeds the T_CRIT programmed limit.

The LM99 is an 11-bit remote diode temperature sensor with a 2-wire System Management Bus (SMBus) serial interface. The LM99 accurately measures: (1) its own temperature and (2) the temperature of a remote diode-connected transistor such as the 2N3904 or a thermal diode commonly found on Graphics Processor Units (GPU), Computer Processor Units (CPU or other ASICs. The LM99 remote diode temperature sensor shifts the temperature from the remote sensor down 16°C and operates on that shifted temperature:

  TACTUAL DIODE JUNCTION = TLM99 + 16°C

The local temperature reading requires no offset.

The LM99 has an Offset Register which provides a means for precise matching to various thermal diodes.

The LM99 and LM99-1 have the same functions but different SMBus slave addresses. This allows for one of each to be on the same bus at the same time.

Activation of the ALERT output occurs when any temperature goes outside a preprogrammed window set by the HIGH and LOW temperature limit registers or exceeds the T_CRIT temperature limit. Activation of the T_CRIT_A occurs when any temperature exceeds the T_CRIT programmed limit.

Subscribe to Welllinkchips !
Your Name
* Email
Submit a request