0
OPA810
  • OPA810
  • OPA810
  • OPA810
  • OPA810
  • OPA810
  • OPA810
  • OPA810

OPA810

ACTIVE

27V, 140MHz, single channel, high performance, RRIO FET input op amp

Texas Instruments OPA810 Product Info

1 April 2026 0

Parameters

Architecture

FET / CMOS Input, Voltage FB

Number of channels

1

Total supply voltage (+5 V = 5, ±5 V = 10) (min) (V)

4.75

Total supply voltage (+5 V = 5, ±5 V = 10) (max) (V)

27

GBW (typ) (MHz)

70

BW at Acl (MHz)

140

Acl, min spec gain (V/V)

1

Slew rate (typ) (V/µs)

200

Vn at flatband (typ) (nV√Hz)

6.3

Vn at 1 kHz (typ) (nV√Hz)

9.5

Iq per channel (typ) (mA)

3.7

Vos (offset voltage at 25°C) (max) (mV)

0.5

Rail-to-rail

In, Out

Features

C-Load Drive

Rating

Catalog

Operating temperature range (°C)

-40 to 125

CMRR (typ) (dB)

100

Input bias current (max) (pA)

20

Offset drift (typ) (µV/°C)

2.5

Iout (typ) (mA)

75

2nd harmonic (dBc)

101

3rd harmonic (dBc)

101

Frequency of harmonic distortion measurement (MHz)

1

Package

SOIC (D)-8-29.4 mm² 4.9 x 6

Features

  • Gain-bandwidth product: 70MHz
  • Small-signal bandwidth: 140MHz
  • Slew rate: 200V/µs
  • Wide supply range: 4.75V to 27V
  • Low noise:
    • Input voltage noise: 6.3nV/√Hz (f = 500kHz)
    • Input current noise: 5fA/√Hz (f = 10kHz)
  • Rail-to-rail input and output:
    • FET input stage: 2pA input bias current (typical)
    • High linear output current: 75mA
  • Input offset: ±500µV (maximum)
  • Offset drift: ±2.5µV/°C (typical)
  • Low power: 3.7mA/channel
  • Extended temperature range: –40°C to +125°C
  • Dual-channel version: OPA2810
  • Gain-bandwidth product: 70MHz
  • Small-signal bandwidth: 140MHz
  • Slew rate: 200V/µs
  • Wide supply range: 4.75V to 27V
  • Low noise:
    • Input voltage noise: 6.3nV/√Hz (f = 500kHz)
    • Input current noise: 5fA/√Hz (f = 10kHz)
  • Rail-to-rail input and output:
    • FET input stage: 2pA input bias current (typical)
    • High linear output current: 75mA
  • Input offset: ±500µV (maximum)
  • Offset drift: ±2.5µV/°C (typical)
  • Low power: 3.7mA/channel
  • Extended temperature range: –40°C to +125°C
  • Dual-channel version: OPA2810

Description

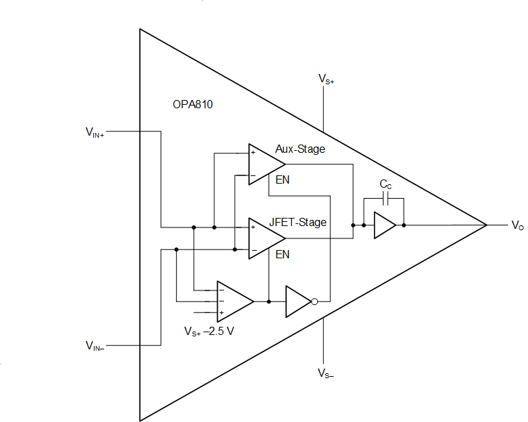
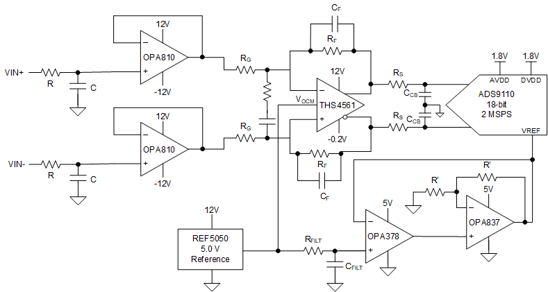
The OPA810 is a single-channel, field-effect transistor (FET) input, voltage-feedback operational amplifier with bias current in the picoampere (pA) range. The OPA810 is unity-gain stable with a small-signal, unity-gain bandwidth of 140MHz, and offers excellent dc precision and dynamic ac performance at a low quiescent current (IQ) of 3.7mA per channel. The OPA810 is fabricated on Texas Instruments’ proprietary, high-speed SiGe BiCMOS process and achieves significant performance improvements over comparable FET-input amplifiers at similar levels of quiescent power. With a gain-bandwidth product (GBWP) of 70MHz, slew rate of 200V/µs, and low-noise voltage of 6.3nV/√Hz, the OPA810 is designed for use in a wide range of high-fidelity data-acquisition and signal-processing applications.

The OPA810 features rail-to-rail inputs and outputs, and delivers 75mA of linear output current designed to drive optoelectronic components and analog-to-digital converter (ADC) inputs or buffer digital-to-analog converter (DAC) outputs into heavy loads.

The OPA810 is specified over the extended industrial temperature range of –40°C to +125°C. The OPA2810 is a dual-channel variant of the OPA810, available in 8-pin SOIC, SOT-23, and VSSOP packages.

The OPA810 is a single-channel, field-effect transistor (FET) input, voltage-feedback operational amplifier with bias current in the picoampere (pA) range. The OPA810 is unity-gain stable with a small-signal, unity-gain bandwidth of 140MHz, and offers excellent dc precision and dynamic ac performance at a low quiescent current (IQ) of 3.7mA per channel. The OPA810 is fabricated on Texas Instruments’ proprietary, high-speed SiGe BiCMOS process and achieves significant performance improvements over comparable FET-input amplifiers at similar levels of quiescent power. With a gain-bandwidth product (GBWP) of 70MHz, slew rate of 200V/µs, and low-noise voltage of 6.3nV/√Hz, the OPA810 is designed for use in a wide range of high-fidelity data-acquisition and signal-processing applications.

The OPA810 features rail-to-rail inputs and outputs, and delivers 75mA of linear output current designed to drive optoelectronic components and analog-to-digital converter (ADC) inputs or buffer digital-to-analog converter (DAC) outputs into heavy loads.

The OPA810 is specified over the extended industrial temperature range of –40°C to +125°C. The OPA2810 is a dual-channel variant of the OPA810, available in 8-pin SOIC, SOT-23, and VSSOP packages.

Subscribe to Welllinkchips !
Your Name
* Email
Submit a request