0
OPA4392
  • OPA4392
  • OPA4392
  • OPA4392
  • OPA4392

OPA4392

ACTIVE

Quad, low-offset (10 μV), low-noise (6 nV/rtHz) femtoampere-bias-current e-trim™ op amp

Texas Instruments OPA4392 Product Info

1 April 2026 0

Parameters

Number of channels

4

Total supply voltage (+5 V = 5, ±5 V = 10) (max) (V)

5.5

Total supply voltage (+5 V = 5, ±5 V = 10) (min) (V)

1.7

Vos (offset voltage at 25°C) (max) (mV)

0.02

Offset drift (typ) (µV/°C)

0.16

Input bias current (max) (pA)

0.8

GBW (typ) (MHz)

13

Features

e-Trim™

Slew rate (typ) (V/µs)

4.5

Rail-to-rail

In, Out

Iq per channel (typ) (mA)

1.22

Vn at 1 kHz (typ) (nV√Hz)

6.5

CMRR (typ) (dB)

120

Rating

Catalog

Operating temperature range (°C)

-40 to 125

Iout (typ) (A)

0.065

Architecture

CMOS

Input common mode headroom (to negative supply) (typ) (V)

0

Input common mode headroom (to positive supply) (typ) (V)

0

Output swing headroom (to negative supply) (typ) (V)

0.03

Output swing headroom (to positive supply) (typ) (V)

0.03

THD + N at 1 kHz (typ) (%)

0.00025

Package

TSSOP (PW)-14-32 mm² 5 x 6.4

Features

  • Low offset voltage: ±10µV (maximum)
  • Low-drift: ±0.18µV/°C
  • Low input bias current: 10fA
  • Low noise: 4.4nV/√Hz at 10kHz
  • Low 1/f noise: 2µVPP (0.1Hz to 10Hz)
  • Low supply voltage operation: 1.7V to 5.5V
  • Low quiescent current: 1.22mA
  • Fast settling: 0.75µs (1V to 0.1%)
  • Fast slew rate: 4.5V/µs
  • High output current: +65mA/–55mA short circuit
  • Gain bandwidth: 13MHz
  • Rail-to-rail input and output
  • Specified temperature range: –40°C to +125°C
  • EMI and RFI filtered inputs
  • Low offset voltage: ±10µV (maximum)
  • Low-drift: ±0.18µV/°C
  • Low input bias current: 10fA
  • Low noise: 4.4nV/√Hz at 10kHz
  • Low 1/f noise: 2µVPP (0.1Hz to 10Hz)
  • Low supply voltage operation: 1.7V to 5.5V
  • Low quiescent current: 1.22mA
  • Fast settling: 0.75µs (1V to 0.1%)
  • Fast slew rate: 4.5V/µs
  • High output current: +65mA/–55mA short circuit
  • Gain bandwidth: 13MHz
  • Rail-to-rail input and output
  • Specified temperature range: –40°C to +125°C
  • EMI and RFI filtered inputs

Description

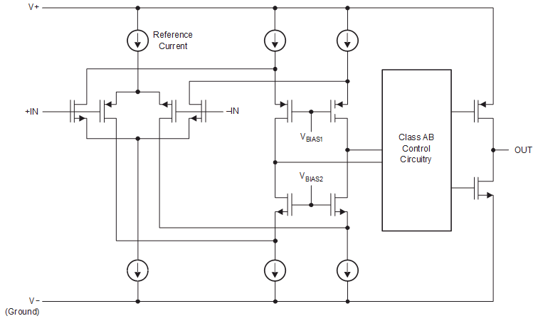
The OPAx392 family of operational amplifiers (OPA392, OPA2392, and OPA4392) features ultra-low offset, offset drift, and input bias current with rail-to-rail input and output operation. In addition to precision dc accuracy, the ac performance is optimized for low noise and fast-settling transient response. These features make the OPAx392 an excellent choice for driving high-precision analog-to-digital converters (ADCs) or buffering the output of high-resolution, digital-to-analog converters (DACs).

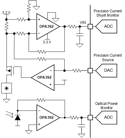
The OPAx392 feature TI’s e-trim™ operational amplifier technology to achieve ultra-low offset voltage and offset voltage drift without any input chopping or auto-zero techniques. This technique enables ultra-low input bias current for sensor inputs or photodiode current-to-voltage measurements, creating high-performance transimpedance stages for optical modules or medical instrumentation.

The OPAx392 family of operational amplifiers (OPA392, OPA2392, and OPA4392) features ultra-low offset, offset drift, and input bias current with rail-to-rail input and output operation. In addition to precision dc accuracy, the ac performance is optimized for low noise and fast-settling transient response. These features make the OPAx392 an excellent choice for driving high-precision analog-to-digital converters (ADCs) or buffering the output of high-resolution, digital-to-analog converters (DACs).

The OPAx392 feature TI’s e-trim™ operational amplifier technology to achieve ultra-low offset voltage and offset voltage drift without any input chopping or auto-zero techniques. This technique enables ultra-low input bias current for sensor inputs or photodiode current-to-voltage measurements, creating high-performance transimpedance stages for optical modules or medical instrumentation.

Subscribe to Welllinkchips !
Your Name
* Email
Submit a request