0
OPA365
  • OPA365
  • OPA365
  • OPA365
  • OPA365

OPA365

ACTIVE

5V, 50MHz, Precision, High-CMRR, Rail-to-Rail Operational Amplifier

Texas Instruments OPA365 Product Info

1 April 2026 0

Parameters

Architecture

FET / CMOS Input, Voltage FB

Number of channels

1

Total supply voltage (+5 V = 5, ±5 V = 10) (min) (V)

2.2

Total supply voltage (+5 V = 5, ±5 V = 10) (max) (V)

5.5

GBW (typ) (MHz)

50

BW at Acl (MHz)

50

Acl, min spec gain (V/V)

1

Slew rate (typ) (V/µs)

25

Vn at flatband (typ) (nV√Hz)

4.5

Vn at 1 kHz (typ) (nV√Hz)

4.5

Iq per channel (typ) (mA)

4.6

Vos (offset voltage at 25°C) (max) (mV)

0.2

Rail-to-rail

In, Out

Features

Zero Crossover

Rating

Catalog

Operating temperature range (°C)

-40 to 125

CMRR (typ) (dB)

120

Input bias current (max) (pA)

10

Offset drift (typ) (µV/°C)

1

Iout (typ) (mA)

65

2nd harmonic (dBc)

81

3rd harmonic (dBc)

93

Frequency of harmonic distortion measurement (MHz)

1

Package

SOIC (D)-8-29.4 mm² 4.9 x 6

Features

  • Gain bandwidth: 50 MHz
  • Zerø-crossover distortion topology:
    • Excellent THD+N: 0.0004%
    • CMRR: 100 dB (minimum)
    • Rail-to-rail input and output
      • Input 100 mV beyond supply rail
  • Low noise: 4.5 nV/√ Hz at 100 kHz
  • Slew rate: 25 V/µs
  • Fast settling: 0.3 µs to 0.01%
  • Precision:
    • Low offset: 100 µV
    • Low input bias current: 0.2 pA
  • 2.2-V to 5.5-V operation
  • Gain bandwidth: 50 MHz
  • Zerø-crossover distortion topology:
    • Excellent THD+N: 0.0004%
    • CMRR: 100 dB (minimum)
    • Rail-to-rail input and output
      • Input 100 mV beyond supply rail
  • Low noise: 4.5 nV/√ Hz at 100 kHz
  • Slew rate: 25 V/µs
  • Fast settling: 0.3 µs to 0.01%
  • Precision:
    • Low offset: 100 µV
    • Low input bias current: 0.2 pA
  • 2.2-V to 5.5-V operation

Description

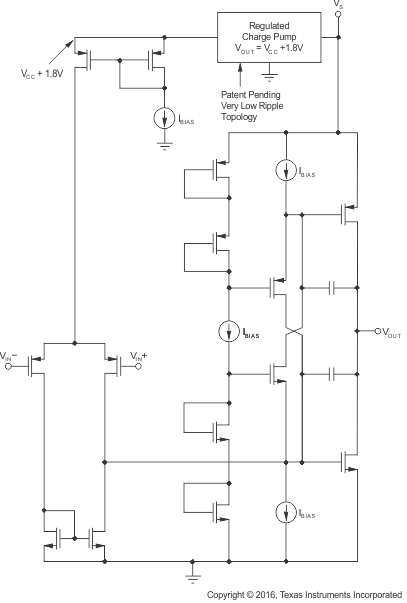
The OPA365 and OPA2365 (OPAx365) zerø-crossover series, rail-to-rail, high-performance, CMOS operational amplifiers are optimized for very low voltage, single-supply applications. Rail-to-rail input or output, low-noise (4.5 nV/√ Hz), and high-speed operation (50-MHz gain bandwidth) make these devices an excellent choice for driving sampling analog-to-digital converters (ADCs). Applications include audio, signal conditioning, and sensor amplification.

Special features include an excellent common-mode rejection ratio (CMRR), no input stage crossover distortion, high input impedance, and rail-to-rail input and output swing. The input common-mode range includes both the negative and positive supplies. The output voltage swing is within 10 mV of the rails.

The OPA365 (single version) is available in the micro-size SOT23-5 (SOT-5) and SOIC-8 packages. The OPA2365 (dual version) is offered in the SOIC-8 package. All versions are specified for operation from −40°C to +125°C. Single and dual versions have identical specifications for maximum design flexibility.

The OPA365 and OPA2365 (OPAx365) zerø-crossover series, rail-to-rail, high-performance, CMOS operational amplifiers are optimized for very low voltage, single-supply applications. Rail-to-rail input or output, low-noise (4.5 nV/√ Hz), and high-speed operation (50-MHz gain bandwidth) make these devices an excellent choice for driving sampling analog-to-digital converters (ADCs). Applications include audio, signal conditioning, and sensor amplification.

Special features include an excellent common-mode rejection ratio (CMRR), no input stage crossover distortion, high input impedance, and rail-to-rail input and output swing. The input common-mode range includes both the negative and positive supplies. The output voltage swing is within 10 mV of the rails.

The OPA365 (single version) is available in the micro-size SOT23-5 (SOT-5) and SOIC-8 packages. The OPA2365 (dual version) is offered in the SOIC-8 package. All versions are specified for operation from −40°C to +125°C. Single and dual versions have identical specifications for maximum design flexibility.

Subscribe to Welllinkchips !
Your Name
* Email
Submit a request