0
LM4132-Q1
  • LM4132-Q1
  • LM4132-Q1

LM4132-Q1

ACTIVE

Automotive, SOT-23 precision low dropout voltage reference

Texas Instruments LM4132-Q1 Product Info

1 April 2026 1

Parameters

Rating

Automotive

VO (V)

2.5, 3, 3.3

Temp coeff (max) (ppm/°C)

10, 20

Initial accuracy (max) (%)

0.05, 0.1, 0.2, 0.4

Features

Enable pin

Iout/Iz (max) (mA)

20

Vin (min) (V)

2.2

Vin (max) (V)

5.5

Iq (typ) (mA)

0.06, 60

TI functional safety category

Functional Safety-Capable

LFN 0.1 to 10 Hz (typ) (µVPP)

240, 285, 310

Operating temperature range (°C)

-40 to 125

Shutdown current (ISD) (typ) (µA)

3

Package

SOT-23 (DBV)-5-8.12 mm² 2.9 x 2.8

Features

  • Qualified for Automotive Applications
  • AEC-Q100 Qualified With the Following Results:
    • Device Temperature Grade 1: –40°C to +125°C Ambient Operating Temperature Range
    • Device HBM ESD Classification Level 2
  • Output Initial Voltage Accuracy: 0.05%
  • Low Temperature Coefficient: 10 ppm/°C
  • Low Supply Current: 60 µA
  • Enable Pin Allowing a 3-µA Shutdown Mode
  • 20-mA Output Current
  • Voltage Options: 1.8 V, 2.048 V, 2.5 V, 3 V, 3.3 V, 4.096 V
  • Custom Voltage Options Available (1.8 V to 4.096 V)
  • VIN Range of VREF + 400 mV to 5.5 V at 10 mA
  • Stable With Low-ESR Ceramic Capacitors
  • Qualified for Automotive Applications
  • AEC-Q100 Qualified With the Following Results:
    • Device Temperature Grade 1: –40°C to +125°C Ambient Operating Temperature Range
    • Device HBM ESD Classification Level 2
  • Output Initial Voltage Accuracy: 0.05%
  • Low Temperature Coefficient: 10 ppm/°C
  • Low Supply Current: 60 µA
  • Enable Pin Allowing a 3-µA Shutdown Mode
  • 20-mA Output Current
  • Voltage Options: 1.8 V, 2.048 V, 2.5 V, 3 V, 3.3 V, 4.096 V
  • Custom Voltage Options Available (1.8 V to 4.096 V)
  • VIN Range of VREF + 400 mV to 5.5 V at 10 mA
  • Stable With Low-ESR Ceramic Capacitors

Description

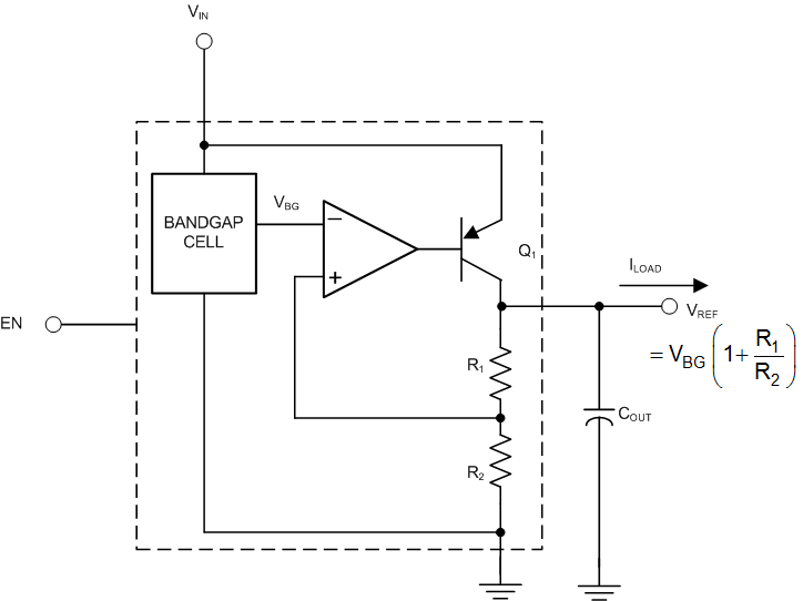
The LM4132 family of precision voltage references performs comparable to the best laser-trimmed bipolar references, but in cost-effective CMOS technology. The key to this breakthrough is the use of EEPROM registers for correction of curvature, temperature coefficient (tempco), and accuracy on a CMOS band-gap architecture allowing package-level programming to overcome assembly shift. The shifts in voltage accuracy and tempco during assembly of die into plastic packages limit the accuracy of references trimmed with laser techniques.

Unlike other LDO references, the LM4132 can deliver up to 20 mA and does not require an output capacitor or buffer amplifier. These advantages along with the SOT-23 packaging are important for space-critical applications.

Series references provide lower power consumption than shunt references, because they do not have to idle the maximum possible load current under no-load conditions. This advantage, the low quiescent current (60 µA), and the low dropout voltage (400 mV) make the LM4132 ideal for battery-powered solutions.

The LM4132 is available in five grades (A, B, C, D and E) for greater flexibility. The best grade devices (A) have an initial accuracy of 0.05% with a specified temperature coefficient of 10 ppm/°C or less, while the lowest grade devices (E) have an initial accuracy of 0.5% and a tempco of 30 ppm/°C.

The LM4132 family of precision voltage references performs comparable to the best laser-trimmed bipolar references, but in cost-effective CMOS technology. The key to this breakthrough is the use of EEPROM registers for correction of curvature, temperature coefficient (tempco), and accuracy on a CMOS band-gap architecture allowing package-level programming to overcome assembly shift. The shifts in voltage accuracy and tempco during assembly of die into plastic packages limit the accuracy of references trimmed with laser techniques.

Unlike other LDO references, the LM4132 can deliver up to 20 mA and does not require an output capacitor or buffer amplifier. These advantages along with the SOT-23 packaging are important for space-critical applications.

Series references provide lower power consumption than shunt references, because they do not have to idle the maximum possible load current under no-load conditions. This advantage, the low quiescent current (60 µA), and the low dropout voltage (400 mV) make the LM4132 ideal for battery-powered solutions.

The LM4132 is available in five grades (A, B, C, D and E) for greater flexibility. The best grade devices (A) have an initial accuracy of 0.05% with a specified temperature coefficient of 10 ppm/°C or less, while the lowest grade devices (E) have an initial accuracy of 0.5% and a tempco of 30 ppm/°C.

Subscribe to Welllinkchips !
Your Name
* Email
Submit a request