0
LP38858
  • LP38858
  • LP38858
  • LP38858
  • LP38858
  • LP38858

LP38858

ACTIVE

1.5-A, low-VIN (0.98-V), high-accuracy, ultra-low-dropout voltage regulator

Texas Instruments LP38858 Product Info

1 April 2026 1

Parameters

Rating

Catalog

Vin (max) (V)

5.5

Vin (min) (V)

0.98

Iout (max) (A)

1.5

Output options

Fixed Output

Vout (max) (V)

1.2

Vout (min) (V)

1.2

Fixed output options (V)

1.2

Noise (µVrms)

150

PSRR at 100 KHz (dB)

37

Iq (typ) (mA)

10

Features

Soft start

Thermal resistance θJA (°C/W)

60

Load capacitance (min) (µF)

10

Regulated outputs (#)

1

Accuracy (%)

1

Dropout voltage (Vdo) (typ) (mV)

180

Operating temperature range (°C)

-40 to 125

Package

TO-220 (NDH)-5-86.0552 mm² 10.16 x 8.47

Features

  • Standard VOUT Values of 0.8V and 1.2V
  • Wide VBIAS Supply Operating Range of 3.0V to 5.5V
  • Stable with 10µF Ceramic Capacitors
  • Dropout Voltage of 130 mV (Typical) at 1.5A Load Current
  • Precision Output Voltage across All Line and Load Conditions:
    • ±1.0% VOUT for TJ = 25°C
    • ±2.0% VOUT for 0°C ≤ TJ ≤ +125°C
    • ±3.0% VOUT for -40°C ≤ TJ ≤ +125°C
  • Over-Temperature and Over-Current Protection
  • Available in 5 Lead TO-220 and DDPAK/TO-263 Packages
  • Custom VOUT Values between 0.8V and 1.2V are Available
  • −40°C to +125°C Operating Temperature Range

All trademarks are the property of their respective owners.

  • Standard VOUT Values of 0.8V and 1.2V
  • Wide VBIAS Supply Operating Range of 3.0V to 5.5V
  • Stable with 10µF Ceramic Capacitors
  • Dropout Voltage of 130 mV (Typical) at 1.5A Load Current
  • Precision Output Voltage across All Line and Load Conditions:
    • ±1.0% VOUT for TJ = 25°C
    • ±2.0% VOUT for 0°C ≤ TJ ≤ +125°C
    • ±3.0% VOUT for -40°C ≤ TJ ≤ +125°C
  • Over-Temperature and Over-Current Protection
  • Available in 5 Lead TO-220 and DDPAK/TO-263 Packages
  • Custom VOUT Values between 0.8V and 1.2V are Available
  • −40°C to +125°C Operating Temperature Range

All trademarks are the property of their respective owners.

Description

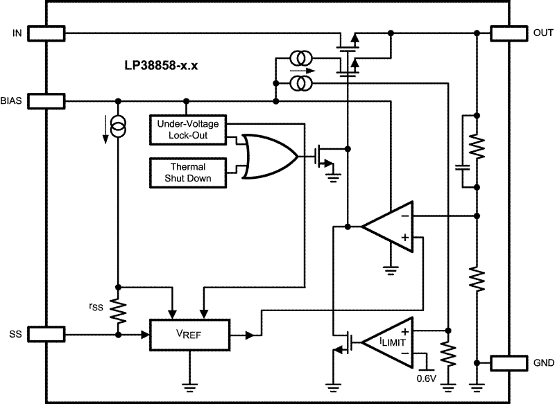
The LP38858 is a high current, fast response regulator which can maintain output voltage regulation with extremely low input to output voltage drop. Fabricated on a CMOS process, the device operates from two input voltages: VBIAS provides voltage to drive the gate of the N-MOS power transistor, while VIN is the input voltage which supplies power to the load. The use of an external bias rail allows the part to operate from ultra low VIN voltages. Unlike bipolar regulators, the CMOS architecture consumes extremely low quiescent current at any output load current. The use of an N-MOS power transistor results in wide bandwidth, yet minimum external capacitance is required to maintain loop stability.

The fast transient response of this device makes it suitable for use in powering DSP, Microcontroller Core voltages and Switch Mode Power Supply post regulators. The LP38858 is available in TO-220 and DDPAK/TO-263 5-Lead packages.

Dropout Voltage: 130mV (typical) at 1.5A load current.

Low Ground Pin Current: 10 mA (typical) at 1.5A load current.

Soft-Start: Programmable Soft-Start time.

Precision Output Voltage: ±1.0% for TJ = 25°C and ±2.0% for 0°C ≤ TJ ≤ +125°C, across all line and load conditions

The LP38858 is a high current, fast response regulator which can maintain output voltage regulation with extremely low input to output voltage drop. Fabricated on a CMOS process, the device operates from two input voltages: VBIAS provides voltage to drive the gate of the N-MOS power transistor, while VIN is the input voltage which supplies power to the load. The use of an external bias rail allows the part to operate from ultra low VIN voltages. Unlike bipolar regulators, the CMOS architecture consumes extremely low quiescent current at any output load current. The use of an N-MOS power transistor results in wide bandwidth, yet minimum external capacitance is required to maintain loop stability.

The fast transient response of this device makes it suitable for use in powering DSP, Microcontroller Core voltages and Switch Mode Power Supply post regulators. The LP38858 is available in TO-220 and DDPAK/TO-263 5-Lead packages.

Dropout Voltage: 130mV (typical) at 1.5A load current.

Low Ground Pin Current: 10 mA (typical) at 1.5A load current.

Soft-Start: Programmable Soft-Start time.

Precision Output Voltage: ±1.0% for TJ = 25°C and ±2.0% for 0°C ≤ TJ ≤ +125°C, across all line and load conditions

Subscribe to Welllinkchips !
Your Name
* Email
Submit a request