0
TLV9144
  • TLV9144
  • TLV9144
  • TLV9144
  • TLV9144
  • TLV9144

TLV9144

ACTIVE

Quad, 18V, 125kHz, micropower (7μA), low-input-bias current (0.5pA) RRIO operational amplifier

Texas Instruments TLV9144 Product Info

1 April 2026 1

Parameters

Number of channels

4

Total supply voltage (+5 V = 5, ±5 V = 10) (max) (V)

18

Total supply voltage (+5 V = 5, ±5 V = 10) (min) (V)

2.7

Rail-to-rail

In, Out

GBW (typ) (MHz)

0.125

Slew rate (typ) (V/µs)

0.1

Vos (offset voltage at 25°C) (max) (mV)

1

Iq per channel (typ) (mA)

0.007

Vn at 1 kHz (typ) (nV√Hz)

50

Rating

Catalog

Operating temperature range (°C)

-40 to 125

Offset drift (typ) (µV/°C)

0.2

Features

EMI Hardened, Low power

CMRR (typ) (dB)

108

Iout (typ) (A)

0.04

Architecture

CMOS

Input common mode headroom (to negative supply) (typ) (V)

-0.2

Input common mode headroom (to positive supply) (typ) (V)

0.2

Output swing headroom (to negative supply) (typ) (V)

0.005

Output swing headroom (to positive supply) (typ) (V)

-0.005

Package

PDIP (N)-14-181.42 mm² 19.3 x 9.4

Features

  • Wide supply voltage: 2.7V to 18V
  • Low quiescent current: 7µA per amplifier
  • Rail-to-rail input and output
  • Low offset voltage: ±265µV (typical)
  • Low offset voltage drift: ±0.2µV/°C (typical)
  • High PSRR: 140dB (typical)
  • Wide bandwidth: 125kHz GBW, unity-gain stable
  • High output current drive: ±40mA
  • Low 1/f flicker noise: 3.4µVp-p (f = 0.1Hz to 10Hz)
  • High common-mode rejection: 108dB
  • Internal RFI and EMI filtered input pins
  • Operating temperature range: –40°C to 125°C
  • Wide supply voltage: 2.7V to 18V
  • Low quiescent current: 7µA per amplifier
  • Rail-to-rail input and output
  • Low offset voltage: ±265µV (typical)
  • Low offset voltage drift: ±0.2µV/°C (typical)
  • High PSRR: 140dB (typical)
  • Wide bandwidth: 125kHz GBW, unity-gain stable
  • High output current drive: ±40mA
  • Low 1/f flicker noise: 3.4µVp-p (f = 0.1Hz to 10Hz)
  • High common-mode rejection: 108dB
  • Internal RFI and EMI filtered input pins
  • Operating temperature range: –40°C to 125°C

Description

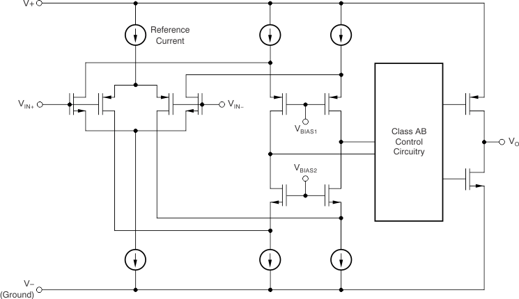
The TLV914x family (TLV9141, TLV9142, and TLV9144) is a family of high voltage (18V) rail-to-rail input and output (RRIO) operational amplifiers. These devices offer excellent performance for low-power applications, because of the family’s low quiescent current of 7µA/channel.

The TLV914x family offers excellent DC precision, including low offset voltage (±265µV, typical), low offset drift (±0.2µV/°C, typical), short-circuit current limit of 40mA, high PSRR of 140dB, and high CMRR of 108dB for high voltage operation within the main input pair. The devices are also rated to work at wide range of supply voltages from 2.7V to 18V. This makes the TLV914x a flexible, robust, and high-performance op amp for high-voltage industrial applications.

These devices also have a gain bandwidth product of 125kHz and low 1/f flicker noise of 3.4µVpeak-to-peak (0.1Hz to 10Hz). The family was designed to be able to directly drive capacitive loads up to 350nF, while maintaining a phase margin of 30 degrees or higher. The TLV914x op amp family is available in several industry-standard packages and the devices are specified from –40°C to 125°C.

The TLV914x family (TLV9141, TLV9142, and TLV9144) is a family of high voltage (18V) rail-to-rail input and output (RRIO) operational amplifiers. These devices offer excellent performance for low-power applications, because of the family’s low quiescent current of 7µA/channel.

The TLV914x family offers excellent DC precision, including low offset voltage (±265µV, typical), low offset drift (±0.2µV/°C, typical), short-circuit current limit of 40mA, high PSRR of 140dB, and high CMRR of 108dB for high voltage operation within the main input pair. The devices are also rated to work at wide range of supply voltages from 2.7V to 18V. This makes the TLV914x a flexible, robust, and high-performance op amp for high-voltage industrial applications.

These devices also have a gain bandwidth product of 125kHz and low 1/f flicker noise of 3.4µVpeak-to-peak (0.1Hz to 10Hz). The family was designed to be able to directly drive capacitive loads up to 350nF, while maintaining a phase margin of 30 degrees or higher. The TLV914x op amp family is available in several industry-standard packages and the devices are specified from –40°C to 125°C.

Subscribe to Welllinkchips !
Your Name
* Email
Submit a request