0
LMH6321
  • LMH6321
  • LMH6321
  • LMH6321
  • LMH6321
  • LMH6321
  • LMH6321

LMH6321

ACTIVE

300 mA High Speed Buffer with Adjustable Current Limit

Texas Instruments LMH6321 Product Info

1 April 2026 1

Parameters

Architecture

Open Loop/Buffer

Number of channels

1

Total supply voltage (+5 V = 5, ±5 V = 10) (min) (V)

5

Total supply voltage (+5 V = 5, ±5 V = 10) (max) (V)

32

GBW (typ) (MHz)

110

BW at Acl (MHz)

110

Acl, min spec gain (V/V)

1

Slew rate (typ) (V/µs)

1800

Vn at flatband (typ) (nV√Hz)

2.8

Vn at 1 kHz (typ) (nV√Hz)

5

Iq per channel (typ) (mA)

11

Vos (offset voltage at 25°C) (max) (mV)

35

Features

Adjustable BW/IQ/IOUT

Rating

Catalog

Operating temperature range (°C)

-40 to 125

Input bias current (max) (pA)

15000

Iout (typ) (mA)

300

2nd harmonic (dBc)

68

3rd harmonic (dBc)

73

Frequency of harmonic distortion measurement (MHz)

1

Package

HSOIC (DDA)-8-29.4 mm² 4.9 x 6

Features

  • High slew rate 1800 V/µs
  • Wide bandwidth 110 MHz
  • Continuous output current ±300 mA
  • Output current limit tolerance ±5 mA ±5%
  • Wide supply voltage range 5 V to ±15 V
  • Wide temperature range −40°C to +125°C
  • Adjustable current limit
  • High capacitive load drive
  • Thermal shutdown error flag
  • High slew rate 1800 V/µs
  • Wide bandwidth 110 MHz
  • Continuous output current ±300 mA
  • Output current limit tolerance ±5 mA ±5%
  • Wide supply voltage range 5 V to ±15 V
  • Wide temperature range −40°C to +125°C
  • Adjustable current limit
  • High capacitive load drive
  • Thermal shutdown error flag

Description

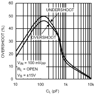
The LMH6321 is a high speed unity gain buffer that slews at 1800 V/µs and has a small signal bandwidth of 110 MHz while driving a 50 Ω load. It can drive ±300 mA continuously and will not oscillate while driving large capacitive loads.

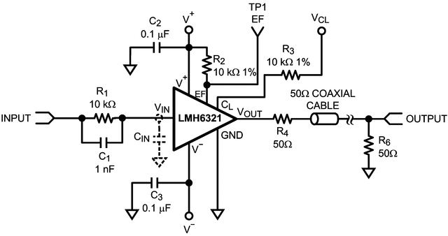
The LMH6321 features an adjustable current limit. The current limit is continuously adjustable from 10 mA to 300 mA with a ±5 mA ±5% accuracy. The current limit is set by adjusting an external reference current with a resistor. The current can be easily and instantly adjusted, as needed by connecting the resistor to a DAC to form the reference current. The sourcing and sinking currents share the same current limit.

The LMH6321 is available in a space saving 8-pin SO PowerPAD or a 7-pin DDPAK power package. The SO PowerPAD™ package features an exposed pad on the bottom of the package to increase its heat sinking capability. The LMH6321 can be used within the feedback loop of an operational amplifier to boost the current output or as a stand alone buffer.

The LMH6321 is a high speed unity gain buffer that slews at 1800 V/µs and has a small signal bandwidth of 110 MHz while driving a 50 Ω load. It can drive ±300 mA continuously and will not oscillate while driving large capacitive loads.

The LMH6321 features an adjustable current limit. The current limit is continuously adjustable from 10 mA to 300 mA with a ±5 mA ±5% accuracy. The current limit is set by adjusting an external reference current with a resistor. The current can be easily and instantly adjusted, as needed by connecting the resistor to a DAC to form the reference current. The sourcing and sinking currents share the same current limit.

The LMH6321 is available in a space saving 8-pin SO PowerPAD or a 7-pin DDPAK power package. The SO PowerPAD™ package features an exposed pad on the bottom of the package to increase its heat sinking capability. The LMH6321 can be used within the feedback loop of an operational amplifier to boost the current output or as a stand alone buffer.

Subscribe to Welllinkchips !
Your Name
* Email
Submit a request