0
LP2952-N
  • LP2952-N
  • LP2952-N
  • LP2952-N
  • LP2952-N

LP2952-N

ACTIVE

250-mA, 30-V, low-dropout voltage regulator with power good & enable

Texas Instruments LP2952-N Product Info

1 April 2026 1

Parameters

Rating

Catalog

Vin (max) (V)

30

Vin (min) (V)

-20

Iout (max) (A)

0.25

Output options

Adjustable Output

Vout (max) (V)

29

Vout (min) (V)

1.23

Noise (µVrms)

80

PSRR at 100 KHz (dB)

32

Iq (typ) (mA)

0.13

Features

Enable, Output discharge, Power good

Thermal resistance θJA (°C/W)

77

Load capacitance (min) (µF)

2.2

Regulated outputs (#)

1

Accuracy (%)

3

Dropout voltage (Vdo) (typ) (mV)

470

Operating temperature range (°C)

-40 to 125

Package

SOIC (D)-16-59.4 mm² 9.9 x 6

Features

  • 2.3-V to 30-V Input Voltage Range
  • Output Voltage Adjusts from 1.23 V to 29 V
  • 250-mA Output Current
  • Extremely Low Quiescent Current
  • Low Dropout Voltage
  • Extremely Tight Line and Load Regulation
  • Very Low Temperature Coefficient
  • Current and Thermal Limiting
  • Reverse Battery-Input Protection
  • 50-mA (Typical) Automatic Output Discharge
  • LP2953 Versions Only
    • Auxiliary Comparator Included With CMOS-
      and TTL-Compatible Output Levels. Can Be
      Used for Fault Detection, Low-Input Line
      Detection, and so on.
  • 2.3-V to 30-V Input Voltage Range
  • Output Voltage Adjusts from 1.23 V to 29 V
  • 250-mA Output Current
  • Extremely Low Quiescent Current
  • Low Dropout Voltage
  • Extremely Tight Line and Load Regulation
  • Very Low Temperature Coefficient
  • Current and Thermal Limiting
  • Reverse Battery-Input Protection
  • 50-mA (Typical) Automatic Output Discharge
  • LP2953 Versions Only
    • Auxiliary Comparator Included With CMOS-
      and TTL-Compatible Output Levels. Can Be
      Used for Fault Detection, Low-Input Line
      Detection, and so on.

Description

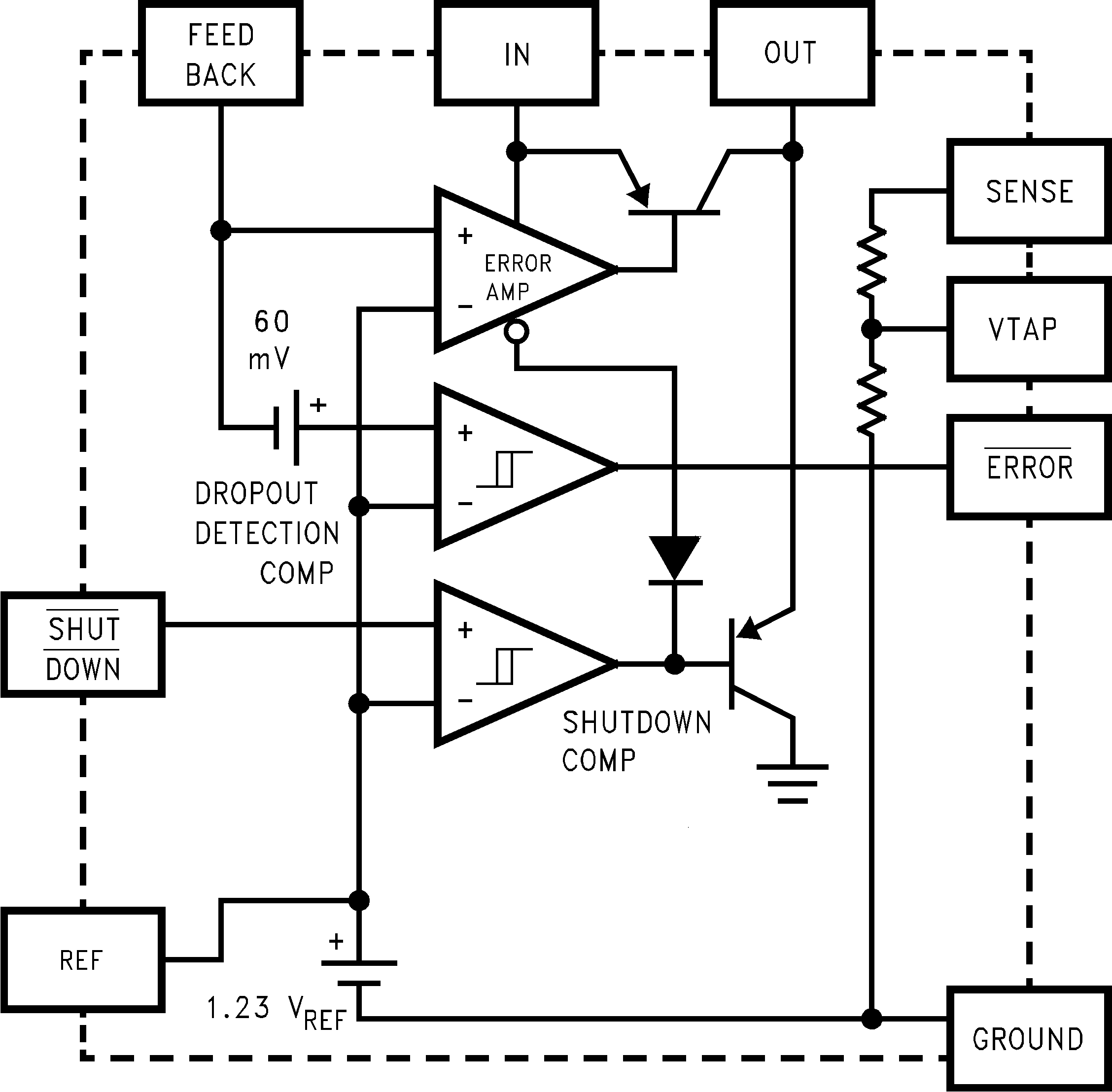
The LP2952 and LP2953 are micropower voltage regulators with very low quiescent current (130 µA typical at 1-mA load) and very low dropout voltage (typically 60 mV at light load and 470 mV at 250-mA load current). They are ideally suited for battery-powered systems. Furthermore, the quiescent current increases only slightly at dropout, which prolongs battery life.

The LP2952 and LP2953 retain all the desirable characteristics of the LP2951, but offer increased output current, additional features, and an improved shutdown function.

The automatic output discharge pulls the output down quickly when the shutdown is activated.

The error flag goes low if the output voltage drops out of regulation.

Reverse battery-input protection is provided.

The internal voltage reference is made available for external use, providing a low temperature coefficient (20 ppm/°C) reference with very good line (0.03%) and load (0.04%) regulation.

The LP2952 and LP2953 are micropower voltage regulators with very low quiescent current (130 µA typical at 1-mA load) and very low dropout voltage (typically 60 mV at light load and 470 mV at 250-mA load current). They are ideally suited for battery-powered systems. Furthermore, the quiescent current increases only slightly at dropout, which prolongs battery life.

The LP2952 and LP2953 retain all the desirable characteristics of the LP2951, but offer increased output current, additional features, and an improved shutdown function.

The automatic output discharge pulls the output down quickly when the shutdown is activated.

The error flag goes low if the output voltage drops out of regulation.

Reverse battery-input protection is provided.

The internal voltage reference is made available for external use, providing a low temperature coefficient (20 ppm/°C) reference with very good line (0.03%) and load (0.04%) regulation.

Subscribe to Welllinkchips !
Your Name
* Email
Submit a request