0
LMZM23600
  • LMZM23600
  • LMZM23600
  • LMZM23600

LMZM23600

ACTIVE

36-V, 0.5-A Step-Down DC/DC Power Module in 3.8-mm × 3-mm Package

Texas Instruments LMZM23600 Product Info

1 April 2026 2

Parameters

Rating

Catalog

Topology

Buck, Inverting Buck-Boost, Synchronous Buck

Iout (max) (A)

0.5

Vin (max) (V)

36

Vin (min) (V)

4

Vout (max) (V)

15

Vout (min) (V)

1.2

Features

EMI Tested, Enable, Frequency synchronization, Light Load Efficiency, Power good

Operating temperature range (°C)

-40 to 125

Type

Module

Duty cycle (max) (%)

97

Control mode

current mode

Switching frequency (min) (kHz)

675

Switching frequency (max) (kHz)

1090

Package

USIP (SIL)-10-See data sheet

Features

  • 4-V to 36-V wide operating input voltage
  • 1.2-V to 15-V adjustable, and 3.3-V or 5-V fixed output voltage options
  • 0.5-A Output current
  • Only input and output capacitors needed for 5-V and 3.3-V output designs
  • 27-mm2 Solution size with single-sided layout
  • 28-µA supply current at no load
  • 2-µA shutdown current
  • Power-good flag
  • External frequency synchronization
  • MODE selection pin
    • Forced PWM mode for constant frequency operation
    • Auto PFM mode for high efficiency at light load
  • Built-in control loop compensation, soft start, current limit, and UVLO
  • Miniature 3.8-mm × 3-mm × 1.6-mm package
  • Create a custom design using the LMZM23600 with the WEBENCH Power Designer
  • 4-V to 36-V wide operating input voltage
  • 1.2-V to 15-V adjustable, and 3.3-V or 5-V fixed output voltage options
  • 0.5-A Output current
  • Only input and output capacitors needed for 5-V and 3.3-V output designs
  • 27-mm2 Solution size with single-sided layout
  • 28-µA supply current at no load
  • 2-µA shutdown current
  • Power-good flag
  • External frequency synchronization
  • MODE selection pin
    • Forced PWM mode for constant frequency operation
    • Auto PFM mode for high efficiency at light load
  • Built-in control loop compensation, soft start, current limit, and UVLO
  • Miniature 3.8-mm × 3-mm × 1.6-mm package
  • Create a custom design using the LMZM23600 with the WEBENCH Power Designer

Description

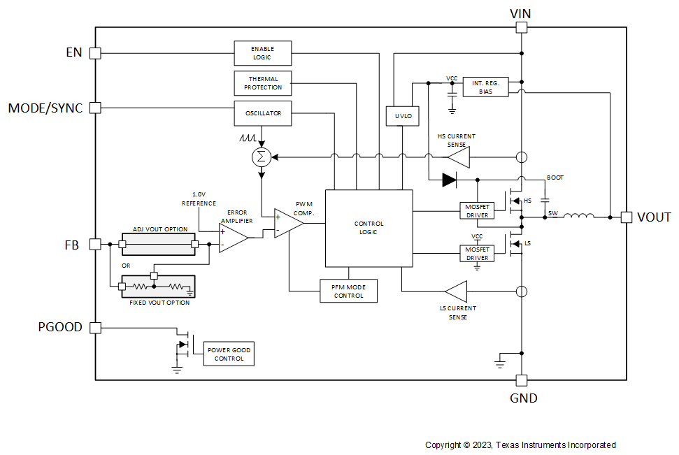
The LMZM23600 integrated-inductor power module is specifically designed for space-constrained industrial applications. The device is available in two fixed output voltage options of 5 V and 3.3 V, and an adjustable (ADJ) output voltage option supporting a 1.2-V to 15-V range. The LMZM23600 has an input voltage range of 4 V to 36 V and can deliver up to 500-mA of output current. This power module is extremely easy to use, requiring only two external components for a 5-V or 3.3-V output design. All aspects of the LMZM23600 are optimized for performance driven and low EMI industrial applications with space-constrained needs. An open-drain, Power-Good output provides a true indication of the system status and negates the requirement for an additional supervisory component, saving cost and board space. Seamless transition between PWM and PFM modes along with a no-load supply current of only 28 µA ensures high efficiency and superior transient response for the entire load-current range. For easy output current scaling the LMZM23600 is pin-to-pin compatible with the 1000-mA output current capable LMZM23601.

The LMZM23600 integrated-inductor power module is specifically designed for space-constrained industrial applications. The device is available in two fixed output voltage options of 5 V and 3.3 V, and an adjustable (ADJ) output voltage option supporting a 1.2-V to 15-V range. The LMZM23600 has an input voltage range of 4 V to 36 V and can deliver up to 500-mA of output current. This power module is extremely easy to use, requiring only two external components for a 5-V or 3.3-V output design. All aspects of the LMZM23600 are optimized for performance driven and low EMI industrial applications with space-constrained needs. An open-drain, Power-Good output provides a true indication of the system status and negates the requirement for an additional supervisory component, saving cost and board space. Seamless transition between PWM and PFM modes along with a no-load supply current of only 28 µA ensures high efficiency and superior transient response for the entire load-current range. For easy output current scaling the LMZM23600 is pin-to-pin compatible with the 1000-mA output current capable LMZM23601.

Subscribe to Welllinkchips !
Your Name
* Email
Submit a request