0
LMV712-N
  • LMV712-N
  • LMV712-N
  • LMV712-N
  • LMV712-N
  • LMV712-N
  • LMV712-N

LMV712-N

ACTIVE

Dual, 5.5-V, 5-MHz, RRIO, 35-mA output current operational amplifier

Texas Instruments LMV712-N Product Info

1 April 2026 0

Parameters

Number of channels

2

Total supply voltage (+5 V = 5, ±5 V = 10) (max) (V)

5.5

Total supply voltage (+5 V = 5, ±5 V = 10) (min) (V)

2.7

Rail-to-rail

In, Out

GBW (typ) (MHz)

5

Slew rate (typ) (V/µs)

5

Vos (offset voltage at 25°C) (max) (mV)

3

Iq per channel (typ) (mA)

1.17

Vn at 1 kHz (typ) (nV√Hz)

20

Rating

Catalog

Operating temperature range (°C)

-40 to 85

Offset drift (typ) (µV/°C)

5

Features

Shutdown, Small Size

Input bias current (max) (pA)

115

CMRR (typ) (dB)

80

Iout (typ) (A)

0.035

Architecture

CMOS

Input common mode headroom (to negative supply) (typ) (V)

-0.3

Input common mode headroom (to positive supply) (typ) (V)

0.3

Output swing headroom (to negative supply) (typ) (V)

0.01

Output swing headroom (to positive supply) (typ) (V)

-0.02

Package

DSBGA (YPA)-10-3.9375 mm² 2.25 x 1.75

Features

  • Available In Automotive AEC-Q100 Grade 1 Version (LMV712-N Only)
  • 5-MHz GBP
  • Slew Rate: 5 V/µs
  • Low Noise: 20 nV/√Hz
  • Supply Current: 1.22 mA/Channel
  • VOS< 3 mV Maximum
  • Ensured 2.7-V and 5-V Specifications
  • Temperature Range: –40°C to 125°C
  • Rail-to-Rail Inputs and Outputs
  • Unity Gain Stable
  • Small Package: 10-Pin DSBGA, 10-Pin WSON, and 10-Pin VSSOP
  • 1.5-µA Shutdown ICC
  • 2.2-µs Turnon
  • Available In Automotive AEC-Q100 Grade 1 Version (LMV712-N Only)
  • 5-MHz GBP
  • Slew Rate: 5 V/µs
  • Low Noise: 20 nV/√Hz
  • Supply Current: 1.22 mA/Channel
  • VOS< 3 mV Maximum
  • Ensured 2.7-V and 5-V Specifications
  • Temperature Range: –40°C to 125°C
  • Rail-to-Rail Inputs and Outputs
  • Unity Gain Stable
  • Small Package: 10-Pin DSBGA, 10-Pin WSON, and 10-Pin VSSOP
  • 1.5-µA Shutdown ICC
  • 2.2-µs Turnon

Description

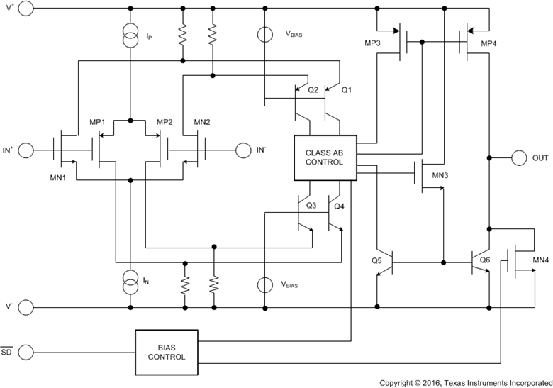
The LMV712-N devices are high-performance BiCMOS operational amplifiers intended for applications requiring rail-to-rail inputs combined with speed and low noise. They offer a bandwidth of 5 MHz and a slew rate of 5 V/µs, and can handle capacitive loads of up to 200 pF without oscillation.

The LMV712-N is ensured to operate from 2.7 V to 5.5 V and offers two independent shutdown pins. This feature allows disabling of each device separately and reduces the supply current to less than 1 µA typical. The output voltage rapidly ramps up smoothly with no glitch as the amplifier comes out of the shutdown mode.

The LMV712-N with the shutdown feature is offered in space-saving 10-pin DSBGA and 10-pin WSON packages. It is also offered in 10-pin VSSOP package. These packages are designed to meet the demands of small size, low power, and low cost required by cellular phones and similar battery-operated portable electronics.

The LMV712-N devices are high-performance BiCMOS operational amplifiers intended for applications requiring rail-to-rail inputs combined with speed and low noise. They offer a bandwidth of 5 MHz and a slew rate of 5 V/µs, and can handle capacitive loads of up to 200 pF without oscillation.

The LMV712-N is ensured to operate from 2.7 V to 5.5 V and offers two independent shutdown pins. This feature allows disabling of each device separately and reduces the supply current to less than 1 µA typical. The output voltage rapidly ramps up smoothly with no glitch as the amplifier comes out of the shutdown mode.

The LMV712-N with the shutdown feature is offered in space-saving 10-pin DSBGA and 10-pin WSON packages. It is also offered in 10-pin VSSOP package. These packages are designed to meet the demands of small size, low power, and low cost required by cellular phones and similar battery-operated portable electronics.

Subscribe to Welllinkchips !
Your Name
* Email
Submit a request