0
LMV393-N
  • LMV393-N
  • LMV393-N
  • LMV393-N
  • LMV393-N
  • LMV393-N

LMV393-N

ACTIVE

Dual General Purpose, Low Voltage, Tiny Pack Comparator

Texas Instruments LMV393-N Product Info

1 April 2026 1

Parameters

Number of channels

2

Output type

Open-collector, Open-drain

Propagation delay time (µs)

0.45

Vs (max) (V)

5.5

Vs (min) (V)

2.7

Rating

Catalog

Features

Standard comparator

Iq per channel (typ) (mA)

0.0425

Vos (offset voltage at 25°C) (max) (mV)

7

Rail-to-rail

In to V-

Operating temperature range (°C)

-40 to 85

Input bias current (±) (max) (nA)

250

VICR (max) (V)

4.7

VICR (min) (V)

-0.1

Package

SOIC (D)-8-29.4 mm² 4.9 x 6

Features

  • (For 5-V Supply, Typical Unless Otherwise Noted)
  • Ensured 2.7-V and 5-V Performance
  • Industrial Temperature Range –40°C to 85°C
  • Low Supply Current 60 µA/Channel
  • Input Common Mode Voltage Range Includes Ground
  • Low Output Saturation Voltage 200 mV
  • Propagation Delay 200 ns
  • Space-Saving 5-Pin SC70 and 5-Pin SOT23 Packages
  • (For 5-V Supply, Typical Unless Otherwise Noted)
  • Ensured 2.7-V and 5-V Performance
  • Industrial Temperature Range –40°C to 85°C
  • Low Supply Current 60 µA/Channel
  • Input Common Mode Voltage Range Includes Ground
  • Low Output Saturation Voltage 200 mV
  • Propagation Delay 200 ns
  • Space-Saving 5-Pin SC70 and 5-Pin SOT23 Packages

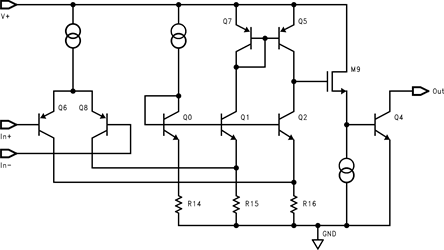
Description

The LMV393-N and LMV339-N are low-voltage (2.7 to 5 V) versions of the dual and quad comparators, LM393/339, which are specified at 5 to 30 V. The LMV331-N is the single version, which is available in space-saving, 5-pin SC70 and 5-pin SOT23 packages. The 5-pin SC70 is approximately half the size of the 5-pin SOT23.

The LMV393-N is available in 8-pin SOIC and VSSOP packages. The LMV339-N is available in 14-pin SOIC and TSSOP packages.

The LMV331-N/393-N/339-N is the most cost-effective solution where space, low voltage, low power, and price are the primary specification in circuit design for portable consumer products. They offer specifications that meet or exceed the familiar LM393/339 at a fraction of the supply current.

The chips are built with TI's advanced Submicron Silicon-Gate BiCMOS process. The LMV331-N/393-N/339-N have bipolar input and output stages for improved noise performance.

The LMV393-N and LMV339-N are low-voltage (2.7 to 5 V) versions of the dual and quad comparators, LM393/339, which are specified at 5 to 30 V. The LMV331-N is the single version, which is available in space-saving, 5-pin SC70 and 5-pin SOT23 packages. The 5-pin SC70 is approximately half the size of the 5-pin SOT23.

The LMV393-N is available in 8-pin SOIC and VSSOP packages. The LMV339-N is available in 14-pin SOIC and TSSOP packages.

The LMV331-N/393-N/339-N is the most cost-effective solution where space, low voltage, low power, and price are the primary specification in circuit design for portable consumer products. They offer specifications that meet or exceed the familiar LM393/339 at a fraction of the supply current.

The chips are built with TI's advanced Submicron Silicon-Gate BiCMOS process. The LMV331-N/393-N/339-N have bipolar input and output stages for improved noise performance.

Subscribe to Welllinkchips !
Your Name
* Email
Submit a request