0
LMH6618
  • LMH6618
  • LMH6618
  • LMH6618
  • LMH6618

LMH6618

ACTIVE

Single 130 MHz, 1.25 mA RRIO Operational Amplifiers

Texas Instruments LMH6618 Product Info

1 April 2026 0

Parameters

Architecture

Voltage FB

Number of channels

1

Total supply voltage (+5 V = 5, ±5 V = 10) (min) (V)

2.7

Total supply voltage (+5 V = 5, ±5 V = 10) (max) (V)

11

GBW (typ) (MHz)

71

BW at Acl (MHz)

140

Acl, min spec gain (V/V)

1

Slew rate (typ) (V/µs)

57

Vn at flatband (typ) (nV√Hz)

10

Vn at 1 kHz (typ) (nV√Hz)

10

Iq per channel (typ) (mA)

1.35

Vos (offset voltage at 25°C) (max) (mV)

0.75

Rail-to-rail

In, Out

Features

Shutdown

Rating

Catalog

Operating temperature range (°C)

-40 to 125

CMRR (typ) (dB)

96

Input bias current (max) (pA)

2400000

Offset drift (typ) (µV/°C)

0.8

Iout (typ) (mA)

35

2nd harmonic (dBc)

75

3rd harmonic (dBc)

75

Frequency of harmonic distortion measurement (MHz)

1

Package

SOT-23-THN (DDC)-6-8.12 mm² 2.9 x 2.8

Features

  • VS = 5V, RL = 1 kΩ, TA = 25°C and
    AV = +1, Unless Otherwise Specified.
  • Operating Voltage Range 2.7V to 11V
  • Supply Current per Channel 1.25 mA
  • Small Signal Bandwidth 130 MHz
  • Input Offset Voltage (Limit at 25°C) ±0.75 mV
  • Slew Rate 55 V/µs
  • Settling Time to 0.1% 90 ns
  • Settling Time to 0.01% 120 ns
  • SFDR (f = 100 kHz, AV = +1, VOUT = 2 VPP) 100 dBc
  • 0.1 dB Bandwidth (AV = +2) 15 MHz
  • Low Voltage Noise 10 nV/√Hz
  • Industrial Temperature Grade −40°C to +125°C
  • Rail-to-Rail Input and Output
  • VS = 5V, RL = 1 kΩ, TA = 25°C and
    AV = +1, Unless Otherwise Specified.
  • Operating Voltage Range 2.7V to 11V
  • Supply Current per Channel 1.25 mA
  • Small Signal Bandwidth 130 MHz
  • Input Offset Voltage (Limit at 25°C) ±0.75 mV
  • Slew Rate 55 V/µs
  • Settling Time to 0.1% 90 ns
  • Settling Time to 0.01% 120 ns
  • SFDR (f = 100 kHz, AV = +1, VOUT = 2 VPP) 100 dBc
  • 0.1 dB Bandwidth (AV = +2) 15 MHz
  • Low Voltage Noise 10 nV/√Hz
  • Industrial Temperature Grade −40°C to +125°C
  • Rail-to-Rail Input and Output

Description

The LMH6618 (single, with shutdown) and LMH6619 (dual) are 130 MHz rail-to-rail input and output amplifiers designed for ease of use in a wide range of applications requiring high speed, low supply current, low noise, and the ability to drive complex ADC and video loads. The operating voltage range extends from 2.7V to 11V and the supply current is typically 1.25 mA per channel at 5V. The LMH6618 and LMH6619 are members of the PowerWise family and have an exceptional power-to-performance ratio.

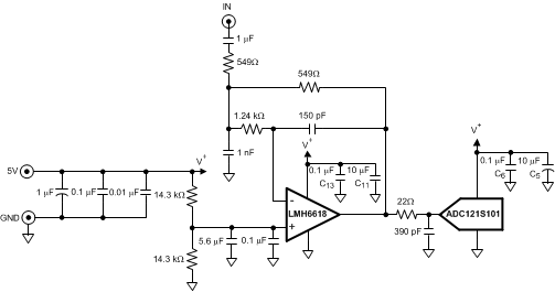
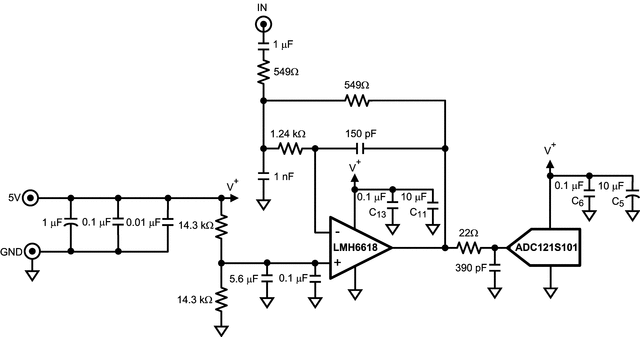
The amplifier’s voltage feedback design topology provides balanced inputs and high open loop gain for ease of use and accuracy in applications such as active filter design. Offset voltage is typically 0.1 mV and settling time to 0.01% is 120 ns which combined with an 100 dBc SFDR at 100 kHz makes the part suitable for use as an input buffer for popular 8-bit, 10-bit, 12-bit and 14-bit mega-sample ADCs.

The input common mode range extends 200 mV beyond the supply rails. On a single 5V supply with a ground terminated 150Ω load the output swings to within 37 mV of the ground rail, while a mid-rail terminated 1 kΩ load will swing to 77 mV of either rail, providing true single supply operation and maximum signal dynamic range on low power rails. The amplifier output will source and sink 35 mA and drive up to 30 pF loads without the need for external compensation.

The LMH6618 has an active low disable pin which reduces the supply current to 72 µA and is offered in the space saving 6-Pin SOT package. The LMH6619 is offered in the 8-Pin SOIC package. The LMH6618 and LMH6619 are available with a −40°C to +125°C extended industrial temperature grade.

The LMH6618 (single, with shutdown) and LMH6619 (dual) are 130 MHz rail-to-rail input and output amplifiers designed for ease of use in a wide range of applications requiring high speed, low supply current, low noise, and the ability to drive complex ADC and video loads. The operating voltage range extends from 2.7V to 11V and the supply current is typically 1.25 mA per channel at 5V. The LMH6618 and LMH6619 are members of the PowerWise family and have an exceptional power-to-performance ratio.

The amplifier’s voltage feedback design topology provides balanced inputs and high open loop gain for ease of use and accuracy in applications such as active filter design. Offset voltage is typically 0.1 mV and settling time to 0.01% is 120 ns which combined with an 100 dBc SFDR at 100 kHz makes the part suitable for use as an input buffer for popular 8-bit, 10-bit, 12-bit and 14-bit mega-sample ADCs.

The input common mode range extends 200 mV beyond the supply rails. On a single 5V supply with a ground terminated 150Ω load the output swings to within 37 mV of the ground rail, while a mid-rail terminated 1 kΩ load will swing to 77 mV of either rail, providing true single supply operation and maximum signal dynamic range on low power rails. The amplifier output will source and sink 35 mA and drive up to 30 pF loads without the need for external compensation.

The LMH6618 has an active low disable pin which reduces the supply current to 72 µA and is offered in the space saving 6-Pin SOT package. The LMH6619 is offered in the 8-Pin SOIC package. The LMH6618 and LMH6619 are available with a −40°C to +125°C extended industrial temperature grade.

Subscribe to Welllinkchips !
Your Name
* Email
Submit a request