0
TPSM63606
  • TPSM63606
  • TPSM63606

TPSM63606

ACTIVE

High-density, 36-V input, 1-V to 16-V output, 6-A power module in 5-mm x 5.5-mm enhanced HotRod™ QFN

Texas Instruments TPSM63606 Product Info

1 April 2026 1

Parameters

Rating

Catalog

Topology

Buck, Inverting Buck-Boost, Synchronous Buck

Iout (max) (A)

6

Vin (max) (V)

36

Vin (min) (V)

3

Vout (max) (V)

16

Vout (min) (V)

1

Features

EMI Tested, Enable, Frequency synchronization, Overcurrent protection, Power good, Spread Spectrum

EMI features

Integrated capacitors, Low parasitic Hotrod packaging, Spread Spectrum

Operating temperature range (°C)

-40 to 125

TI functional safety category

Functional Safety-Capable

Type

Module

Duty cycle (max) (%)

98

Control mode

current mode

Switching frequency (min) (kHz)

200

Switching frequency (max) (kHz)

2200

Package

B3QFN (RDL)-20-27.5 mm² 5.5 x 5

Features

  • Functional Safety-Capable
  • Versatile 36-VIN, 6-AOUT synchronous buck module
    • Integrated MOSFETs, inductor, and controller
    • Adjustable output voltage from 1 V to 16 V
    • 5.0-mm × 5.5-mm × 4-mm overmolded package
    • –40°C to 125°C junction temperature range
    • Frequency adjustable from 200 kHz to 2.2 MHz
    • Negative output voltage capability
  • Ultra-high efficiency across the full load range
    • 95%+ peak efficiency
    • External bias option for improved efficiency
    • Shutdown quiescent current of 0.6 µA (typical)
  • Ultra-low conducted and radiated EMI signatures
    • Low-noise package with dual input paths and integrated capacitors reduces switch ringing
    • Spread-spectrum modulation (S suffix)
    • Resistor-adjustable switch-node slew rate
    • Meets CISPR 11 and 32 class B emissions
  • Suitable for scalable power supplies
    • Pin compatible with the TPSM63604 (36 V, 4 A)
  • Inherent protection features for robust design
    • Precision enable input and open-drain PGOOD indicator for sequencing, control, and VIN UVLO
    • Overcurrent and thermal shutdown protections
  • Create a custom design using the TPSM63606 with the WEBENCH Power Designer
  • Functional Safety-Capable
  • Versatile 36-VIN, 6-AOUT synchronous buck module
    • Integrated MOSFETs, inductor, and controller
    • Adjustable output voltage from 1 V to 16 V
    • 5.0-mm × 5.5-mm × 4-mm overmolded package
    • –40°C to 125°C junction temperature range
    • Frequency adjustable from 200 kHz to 2.2 MHz
    • Negative output voltage capability
  • Ultra-high efficiency across the full load range
    • 95%+ peak efficiency
    • External bias option for improved efficiency
    • Shutdown quiescent current of 0.6 µA (typical)
  • Ultra-low conducted and radiated EMI signatures
    • Low-noise package with dual input paths and integrated capacitors reduces switch ringing
    • Spread-spectrum modulation (S suffix)
    • Resistor-adjustable switch-node slew rate
    • Meets CISPR 11 and 32 class B emissions
  • Suitable for scalable power supplies
    • Pin compatible with the TPSM63604 (36 V, 4 A)
  • Inherent protection features for robust design
    • Precision enable input and open-drain PGOOD indicator for sequencing, control, and VIN UVLO
    • Overcurrent and thermal shutdown protections
  • Create a custom design using the TPSM63606 with the WEBENCH Power Designer

Description

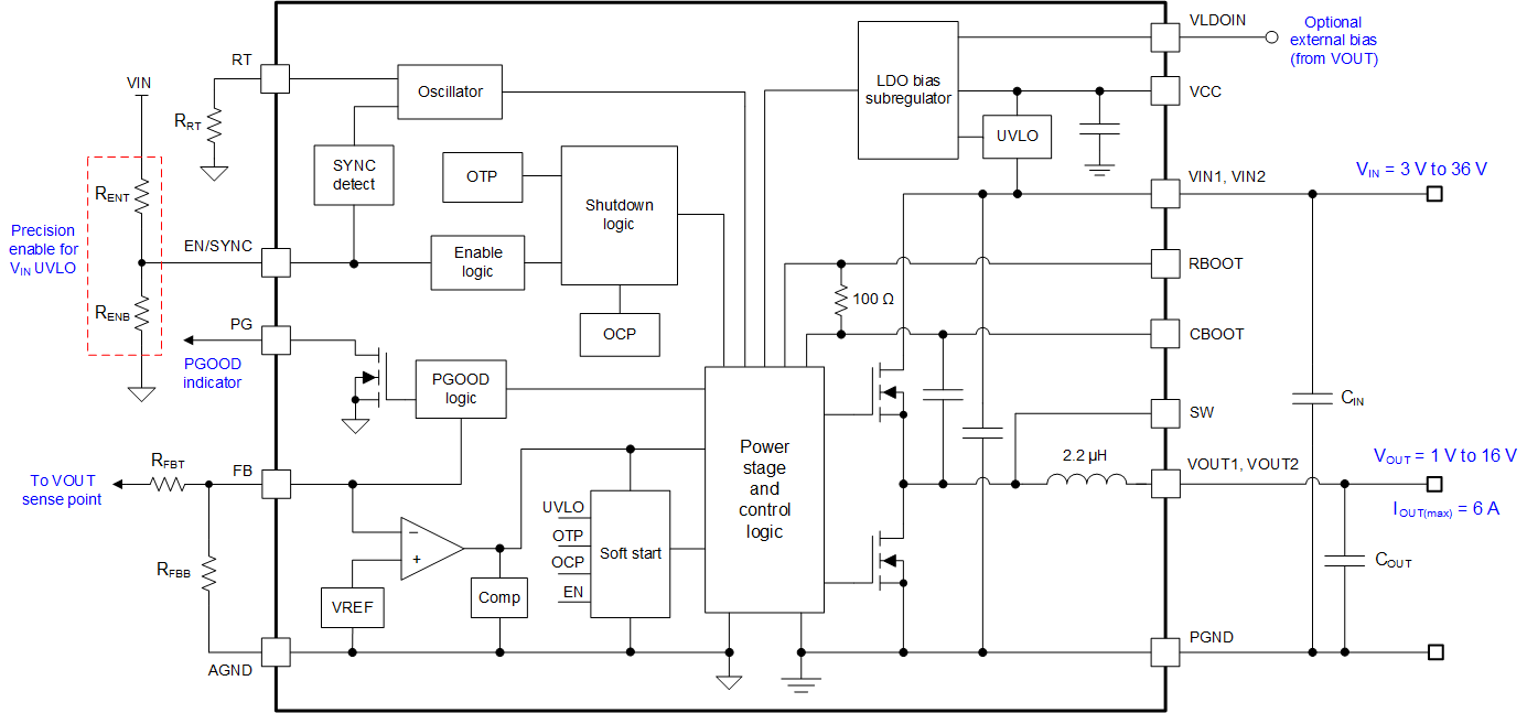
Deriving from a family of synchronous buck modules, the TPSM63606 is a highly integrated 36-V, 6-A DC/DC solution that combines power MOSFETs, a shielded inductor, and passives in an Enhanced HotRod™ QFN package. The module has VIN and VOUT pins located at the corners of the package for optimized input and output capacitor placement. Four larger thermal pads beneath the module enable a simple layout and easy handling in manufacturing.

With an output voltage from 1 V to 16 V, the TPSM63606 is designed to quickly and easily implement a low-EMI design in a small PCB footprint. The total solution requires as few as four external components and eliminates the magnetics and compensation part selection from the design process.

Although designed for small size and simplicity in space-constrained applications, the TPSM63606 module offers many features for robust performance: precision enable with hysteresis for adjustable input-voltage UVLO, resistor-programmable switch node slew rate and spread spectrum option for improved EMI, integrated VCC, bootstrap, and input capacitors for increased reliability and higher density, constant switching frequency over the full load current range, and a PGOOD indicator for sequencing, fault protection, and output voltage monitoring.

Deriving from a family of synchronous buck modules, the TPSM63606 is a highly integrated 36-V, 6-A DC/DC solution that combines power MOSFETs, a shielded inductor, and passives in an Enhanced HotRod™ QFN package. The module has VIN and VOUT pins located at the corners of the package for optimized input and output capacitor placement. Four larger thermal pads beneath the module enable a simple layout and easy handling in manufacturing.

With an output voltage from 1 V to 16 V, the TPSM63606 is designed to quickly and easily implement a low-EMI design in a small PCB footprint. The total solution requires as few as four external components and eliminates the magnetics and compensation part selection from the design process.

Although designed for small size and simplicity in space-constrained applications, the TPSM63606 module offers many features for robust performance: precision enable with hysteresis for adjustable input-voltage UVLO, resistor-programmable switch node slew rate and spread spectrum option for improved EMI, integrated VCC, bootstrap, and input capacitors for increased reliability and higher density, constant switching frequency over the full load current range, and a PGOOD indicator for sequencing, fault protection, and output voltage monitoring.

Subscribe to Welllinkchips !
Your Name
* Email
Submit a request