0
LM73606-Q1
  • LM73606-Q1
  • LM73606-Q1
  • LM73606-Q1
  • LM73606-Q1

LM73606-Q1

ACTIVE

Automotive qualified 3.5-V to 36-V, 6-A synchronous step-down voltage converter

Texas Instruments LM73606-Q1 Product Info

1 April 2026 0

Parameters

Rating

Automotive

Topology

Buck

Iout (max) (A)

6

Vin (max) (V)

36

Vin (min) (V)

3.5

Vout (max) (V)

34

Vout (min) (V)

1

Features

Adjustable soft start, Enable, Forced PWM, Frequency synchronization, Light-load efficiency, Overcurrent protection, Power good, Prebias startup, Synchronous rectification, Tracking, UVLO fixed, Wettable flanks package

Control mode

current mode

Operating temperature range (°C)

-40 to 125

Iq (typ) (A)

0.000015

Duty cycle (max) (%)

96

Package

WQFN (RNP)-30-24 mm² 6 x 4

Features

  • AEC-Q100-qualified for automotive applications
    • Device temperature grade 1: –40°C to +125°C ambient operating temperature
    • Device HBM ESD classification level 2 kV
    • Device CDM ESD classification level C5
  • Wettable flanks QFN package (WQFN)
  • Low EMI and low switching noise
  • Low quiescent current
    • 0.8 µA in shutdown (typical)
    • 15 µA in active mode with no load (typical)
  • Wide voltage conversion range:
    • tON-MIN = 60 ns (typical)
    • tOFF-MIN = 70 ns (typical)
  • Low MOSFET ON-resistance:
    • RDS_ON_HS = 53 mΩ (typical)
    • RDS_ON_LS = 31 mΩ (typical)
  • Adjustable frequency range: 350 kHz to 2.2 MHz
  • Pin-selectable auto mode or forced PWM mode
  • Start-up into pre-biased load, fixed or adjustable soft-start time, and tracking
  • Synchronizable to external clock, internal compensation, power-good flag, and precision enable
  • Cycle-by-cycle current limiting, hiccup, UVLO, and thermal shutdown protections
  • Create a custom design with the WEBENCH power designer using LM73605-Q1 or LM73606-Q1
  • AEC-Q100-qualified for automotive applications
    • Device temperature grade 1: –40°C to +125°C ambient operating temperature
    • Device HBM ESD classification level 2 kV
    • Device CDM ESD classification level C5
  • Wettable flanks QFN package (WQFN)
  • Low EMI and low switching noise
  • Low quiescent current
    • 0.8 µA in shutdown (typical)
    • 15 µA in active mode with no load (typical)
  • Wide voltage conversion range:
    • tON-MIN = 60 ns (typical)
    • tOFF-MIN = 70 ns (typical)
  • Low MOSFET ON-resistance:
    • RDS_ON_HS = 53 mΩ (typical)
    • RDS_ON_LS = 31 mΩ (typical)
  • Adjustable frequency range: 350 kHz to 2.2 MHz
  • Pin-selectable auto mode or forced PWM mode
  • Start-up into pre-biased load, fixed or adjustable soft-start time, and tracking
  • Synchronizable to external clock, internal compensation, power-good flag, and precision enable
  • Cycle-by-cycle current limiting, hiccup, UVLO, and thermal shutdown protections
  • Create a custom design with the WEBENCH power designer using LM73605-Q1 or LM73606-Q1

Description

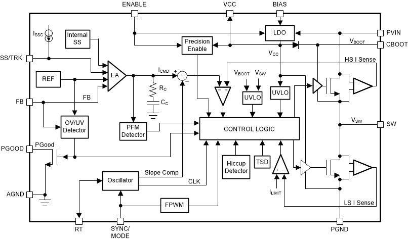
The LM73605-Q1/LM73606-Q1family of devices are easy-to-use synchronous step-down DC/DC converters capable of driving up to 5 A (LM73605-Q1)or 6 A (LM73606-Q1) of load current from a supply voltage ranging from 3.5 V to 36 V. The LM73605-Q1/LM73606-Q1 provide exceptional efficiency and output accuracy in a very small solution size. Peak current-mode control is employed. Additional features such as adjustable switching frequency, synchronization to an external clock, power-good flag, precision enable, adjustable soft start, and tracking provide both flexible and easy-to-use solutions for a wide range of applications. Automatic frequency foldback at light load and optional external bias improve efficiency over the entire load range. The family requires few external components and has a pinout designed for simple PCB layout with optimal EMI and thermal performance. Protection features include thermal shutdown, input undervoltage lookout, cycle-cy-cycle current limiting, and hiccup short-citcuit protection. The LM73605-Q1 and LM73606-Q1 devices are pin-to-pin compatible for easy current scaling.

The LM73605-Q1/LM73606-Q1family of devices are easy-to-use synchronous step-down DC/DC converters capable of driving up to 5 A (LM73605-Q1)or 6 A (LM73606-Q1) of load current from a supply voltage ranging from 3.5 V to 36 V. The LM73605-Q1/LM73606-Q1 provide exceptional efficiency and output accuracy in a very small solution size. Peak current-mode control is employed. Additional features such as adjustable switching frequency, synchronization to an external clock, power-good flag, precision enable, adjustable soft start, and tracking provide both flexible and easy-to-use solutions for a wide range of applications. Automatic frequency foldback at light load and optional external bias improve efficiency over the entire load range. The family requires few external components and has a pinout designed for simple PCB layout with optimal EMI and thermal performance. Protection features include thermal shutdown, input undervoltage lookout, cycle-cy-cycle current limiting, and hiccup short-citcuit protection. The LM73605-Q1 and LM73606-Q1 devices are pin-to-pin compatible for easy current scaling.

Subscribe to Welllinkchips !
Your Name
* Email
Submit a request